

昨天转载了今晚吃基老师的文章《DeepSeek,最好的公募基金经理有哪些?》,有粉丝留言可以将一些深度思考和联网搜索加上,笔者试了下结果确实得到了一些优化。
另外笔者还发现,如果对基金经理不加任何限定,AI给出的答案多是主动权益基金经理,所以笔者又增加了固收基金经理的维度。
综合各家AI答案,可以发现名单其实大差不差,笔者觉得原因可能有两个:
其一、关键词还需要进一步优化。
一位粉丝的留言,AI得慢慢调教,告诉他最好的定义是什么?回撤最小,收益最高,最有名气还是风格最不偏移?

笔者补充提问了“国内公募比较出色的中生代基金经理”,DeepSeek、kimi、豆包和文心一言给出的答案就具有较为明显的差异化。
所以大家向AI提问,关键词要准确,过于笼统恐怕并不能得到合理的解答。
其二、AI当前的功能可能更多还是对现有内容的整理总结重构,或者是人类思路的延伸落地。
现在挺多人对AI有些惶恐,担心有一天被它取代,其实大可不必。
往大了说,AI可以把事情做到极致,但AI的上限是人类当前的上限,而不是未来的上限。会学习、会思考、有想象力、有欲望是人类的核心竞争力,也是AI所不具备的。
1、DeepSeek
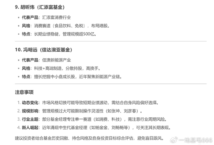
DeepSeek给出的数据是截至2024年,市场上较具代表性的十位基金经理(排名不分先后,仅供参考)






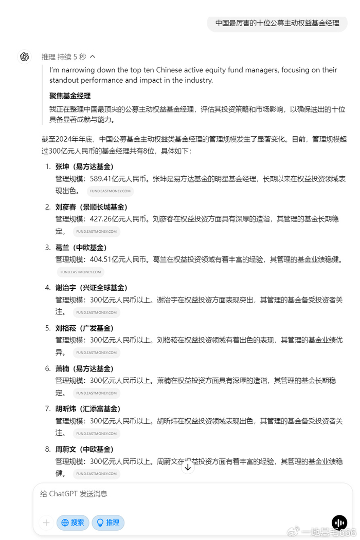
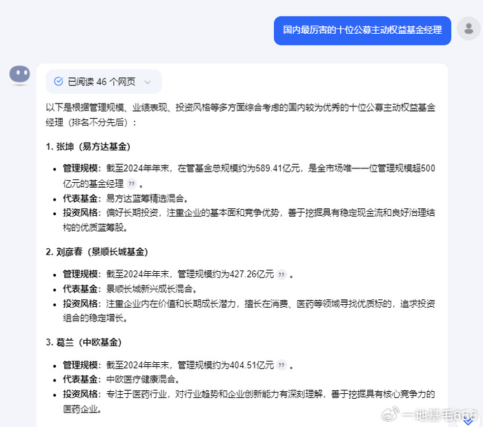
2、ChatGPT
ChatGPT给的结果有点搞笑,结果与DeepSeek比较相似。
但是!请注意!笔者让它给出十位公募主动权益基金,但是,它只给出八位。
笔者试了两遍,还把十换成阿拉伯数字10,结果也依然如此。

AI是会偷懒?还是实在给不出10位基金经理?

而固收基金经理虽然给出了10位,但数据是截至2022年7月25日,不太理想。

3、kimi
对于权益基金经理,kimi给的答案和DeepSeek也相似,只不过将王崇和冯明远换成了丘栋荣和傅鹏博。
需要注意的是,kimi的数据多数截至2024年年末,但依然把丘栋荣包括在内,而丘栋荣三季度就已经离职,这个错误多少有点离谱。
对于固收基金经理,kimi别出心裁地列了一个表格...这也有点怪异。




4、豆包
豆包给出的答案与其他几家ai不太一样,它给出的更多是中生代基金经理。
根据提示,豆包主要是根据点拾投资和零城投资联合发布的 2025 年公募基金主动权益 TOP100 基金经理榜单等信息。
不过固收基金经理与其他几家ai给出的答案大差不差。


5、文心一言
百度的文心一言给出的答案属于中规中矩,与其他几家AI给出的答案并无太大的区别。


4001102288 欢迎批评指正
All Rights Reserved 新浪公司 版权所有
