2025年8月15日,证监会发布了《上市公司2024年年度财务报告会计监管报告》(以下简称“会计监管报告”),自2009年起,证监会连续15年组织专门力量对上市公司年报进行审阅并发布会计监管报告。
截至2025年4月30日,A股市场共5,413家上市公司披露了2024年年度财务报告,其中主板3,185家、创业板1,377家、科创板586家、北交所265家。为了解上市公司执行企业会计准则和财务信息披露规则的情况,中国证监会会计司组织专门力量抽样审阅了上市公司2024年年度财务报告。
总体来看,上市公司能够较好地理解并执行企业会计准则和财务信息披露规则,但仍有部分上市公司在收入、长期股权投资与企业合并、金融工具、资产减值、非经常性损益等方面,存在会计处理或财务信息披露错误。我们对近几年证监会上市公司年报会计监管报告涉及的相关问题进行了对比提示,并重点分析了2024年报中的相关问题。

注:其他确认和计量问题主要包括股份支付、债务重组、递延所得税资产、权益性交易、投资性房地产、政府补助、存货等相关问题。
回顾证监会发布的上市公司2009年报至2024年报会计监管报告内容,部分上市公司对准则理解和执行不到位的问题涉及领域比较集中,其中,长期股权投资、企业合并及合并报表相关问题涉及最多,其次是金融工具和收入准则相关等问题,2009年报至2024年报相关问题涉及数量汇总如下(按照集中度排序):

一 收入相关问题

(一)未恰当采用时段法确认收入和成本
根据企业会计准则及相关规定,对于在某一时段内履行的履约义务,企业应当采用产出法或投入法恰当确定履约进度,在该段时间内按照履约进度确认收入。当履约进度不能合理确定时,企业判断已经发生的成本预计能够得到补偿的,应当按照已经发生的成本金额确认收入,直到履约进度能够合理确定为止。
审阅分析发现,部分上市公司采用时段法确认收入时,未恰当估计履约进度,导致报告期内收入和成本确认不合理。例如,有的上市公司从事土地整理开发业务,报告期末以不能合理确定履约进度为由未确认收入,亦未结转成本;有的上市公司从事土地一级开发业务,与客户约定以季度末为结算基准日审定前期投入的建设成本,在此基础上确认履约进度,因实际结算进度与履约进度存在差异,上市公司在报告期内未能恰当确认收入和结转成本。上述情形下,上市公司应当结合具体事实和情况,选择能够如实反映履约进度的指标,恰当确认收入并结转成本;履约进度确实不能合理确定时,应当按照已经发生且预计能够得到补偿的成本金额确认收入。
致同提示
对于在一段时间内满足的履约义务,主体可能使用产出法(例如实际测量的完工进度、评估已实现的结果、已达到的里程碑、时间进度、已完工或交付的产品)或投入法(例如已发生的成本或工时)计量满足履约义务的进度,其目的是体现主体将商品或服务的控制权转移给客户的履约过程。
需要注意的是,当选择的产出指标无法计量控制权已转移给客户的商品时,不应采用产出法。例如,当处于生产过程中的在产品在其完工或交付前已属于客户时,如果该在产品对本合同或财务报表具有重要性,则在确定履约进度时不应使用已完工或已交付的产品作为产出指标,这是因为处于生产过程中的在产品的控制权也已经转移给了客户,而这些在产品并没有包括在产出指标的计量中,因此该指标并未如实反映已向客户转移商品的进度。又如,如果企业在合同约定的各个里程碑之间向客户转移了重大的商品的控制权,则很可能表明基于已达到的里程碑确定履约进度的方法是不恰当的。
企业仅当主体能够合理计量其履行义务的完成进度时,才可按照在一段时间内满足的履行义务进行收入确认。当履约进度不能合理确定时,企业已经发生的成本预计能够得到补偿的,应当按照已经发生的成本金额确认收入,直到履约进度能够合理确定为止。
(二)未恰当核算点价模式下的销售收入
根据企业会计准则及相关规定,可变对价指的是企业与客户合同约定的对价金额可能因折扣、价格折让、返利等因素而变化。在暂定销售价格的交易安排中,因销售定价与商品或原材料价格指数相挂钩导致的合同对价变动,不属于可变对价,企业应将其视为合同对价中嵌入一项衍生金融工具进行会计处理。
审阅分析发现,部分上市公司采用点价模式向客户出售金属商品,约定在商品控制权转移给客户之后,双方按照该金属商品在金属交易所特定时点报价进行点价结算。上市公司错误地将合同定价所挂钩的金属商品相关指数价格变动影响作为可变对价处理,根据客户最终提供的点价单确认收入。点价模式下,合同定价所挂钩的商品相关指数价格通常不受交易双方控制,因此相关指数价格变动导致的价款变化不属于可变对价,上市公司应将其视为合同对价中嵌入一项衍生金融工具进行会计处理,在客户取得相关商品控制权时,以所挂钩的商品相关指数价格为基础计算确认收入;商品控制权转移后,按照金融工具准则有关规定,将指数价格变动对可收取款项的影响计入公允价值变动损益,而非计入交易对价。
致同提示
《监管规则适用指引—会计类第2号》中“暂定价格销售合同中可变对价的判断”明确:“暂定销售价格的交易安排中,企业应分析导致应收合同对价发生变动的具体原因。其中,与交易双方履约情况相关的变动(如基于商品交付数量、质量等进行的价格调整)通常属于可变对价,企业应按照可变对价原则进行会计处理;与定价挂钩的商品或原材料价值相关的变动(如定价挂钩不受双方控制的商品或原材料价格指数,因指数变动导致的价款变化)不属于可变对价,企业应将其视为合同对价中嵌入一项衍生金融工具进行会计处理,通常应按所挂钩商品或原材料在客户取得相关商品控制权日的价格计算确认收入,客户取得相关商品控制权后上述所挂钩商品或原材料价格后续变动对企业可收取款项的影响,应按照金融工具准则有关规定进行处理,不应计入交易对价。”
《2021年上市公司年报会计监管报告》指出:个别上市公司采用点价方式对外销售矿产类产品,根据销售合同约定,公司在向客户转移商品控制权后,以该矿产类产品在金属交易所的某个时点报价为依据,与客户进行结算。对于报告期内商品控制权已转移但尚未确定结算报价的合同,上市公司未恰当分析合同结算金额变动的原因,而是在报告期末将商品控制权转移后的结算金额变动,全部作为可变对价,确认为收入。对于此类暂定价格的销售安排,上市公司应合理分析合同价款变动的原因,如果是由于合同所挂钩商品价格变动导致的,与双方履约情况无关,则不属于可变对价,不应影响收入。
《2020年上市公司年报会计监管报告》指出:个别上市公司前期按照销售合同暂定价格确认收入,本期依据同类产品的审定价,判断尚未完成审价工作的产品后续审定价很可能低于暂定价,从而对该产品相关应收账款按照暂定价与同类产品审定价之间的差价计提信用减值损失。上述情况属于可变对价情形,公司应在每一资产负债表日重新估计可变对价金额,对于后续可变对价的变动额应调整当期收入和应收账款,而非对应收账款计提信用减值损失。
(三)未恰当处理销售返利
根据企业会计准则及相关规定,企业应当基于销售返利的形式和合同条款的约定,考虑相关条款安排是否会导致企业未来需要向客户提供可明确区分的商品或服务,在此基础上判断相关返利属于可变对价还是提供给客户的重大权利。一般而言,对基于客户一定采购数量的实物返利或仅适用于未来采购的价格折扣,企业应当按照附有额外购买选择权的销售进行会计处理,评估该返利是否构成一项重大权利,以确定是否将其作为单项履约义务并分摊交易对价。
审阅分析发现,部分上市公司向经销商出售货物,约定在经销商采购量达到一定标准后以实物形式支付返利。上市公司在交付货物后一次性全额确认收入,每期期末估计将要支付给经销商的返利,并确认为预计负债。对于上述附有额外购买选择权的销售,由于经销商需符合一定条件才能取得额外购买选择权,并且行使该权利时无需支付价款,通常认为上市公司在销售商品的同时向经销商提供了一项重大权利。对此,上市公司应将该额外购买选择权作为单项履约义务并分摊交易对价,在经销商未来行使该权利取得相关商品的控制权时,或者在该权利失效时确认为收入;对于计提的尚未交付的实物返利,应确认为合同负债而非预计负债。
致同提示
对于附有客户额外购买选择权的销售,企业应当评估该选择权是否向客户提供了一项重大权利。如果客户只有在订立了一项合同的前提下才取得了额外购买选择权,并且客户行使该选择权购买额外商品时,能够享受到超过该地区或该市场中其他同类客户所能够享有的折扣,则通常认为该选择权向客户提供了一项重大权利。
《监管规则适用指引—会计类第2号》中“销售返利的会计处理”进一步明确:一般而言,对基于客户采购情况等给予的现金返利,企业应当按照可变对价原则进行会计处理;对基于客户一定采购数量的实物返利或仅适用于未来采购的价格折扣,企业应当按照附有额外购买选择权的销售进行会计处理,评估该返利是否构成一项重大权利,以确定是否将其作为单项履约义务并分摊交易对价。
需要注意的是,如果企业以第三方提供的商品支付返利,企业应当分析,对于该项履约义务而言,其身份是主要责任人还是代理人,企业是代理人的,通常应在完成代理服务时按照其有权收取的佣金等确认收入。
《2020年上市公司年报会计监管报告》指出:个别上市公司未恰当确认与销售相关的返利,如错误地将销售返利金额计入销售费用、将计提的销售返利余额计入递延收益等。上市公司应将其给予客户的返利作为可变对价或附有额外购买选择权的销售进行会计处理,充分考虑相应义务、交易价格最佳估计数以及交易价格分摊等因素后,恰当确认销售收入及相应负债。
(四)未恰当处理合同履约成本
根据企业会计准则及相关规定,企业为履行合同发生的各种成本,若该成本不属于存货、固定资产、无形资产等其他准则规范范围,且与当前或预期取得的合同直接相关、增加了企业未来用于履行履约义务的资源、预期能够收回,则应当作为合同履约成本确认为一项资产。对于在一段时间内履行履约义务并确认收入的情况,企业在确认收入时,应当将已确认的合同履约成本及时摊销计入成本。
审阅分析发现,部分上市公司提供工程建造服务,在采用时段法确认收入时,合同履约成本相关会计处理不恰当。例如,有的上市公司采用产出法确认履约进度,若合同履约成本账面价值高于因提供该劳务预期能够取得的剩余对价减去估计将要发生的成本之差,则对超出的部分计提减值准备。按照收入准则规定,如果为履行该履约义务实际发生的成本超过了按照产出法确定的成本,超出部分作为与过去履约情况相关的支出,不会增加上市公司未来用于履行履约义务的资源,不应将其确认为合同履约成本,而应当在发生时计入当期损益。有的上市公司采用投入法确认履约进度,期末仍存在大额合同履约成本,未能按照收入准则有关规定及时将已确认的合同履约成本摊销计入成本。
致同提示
财政部《关于严格执行企业会计准则 切实做好企业2024年年报工作的通知》(财会〔2024〕26号)强调:“对于企业在某一时段内履行的履约义务,在采用产出法确定履约进度时,如果企业为履行该履约义务实际发生的成本超过了按照产出法确定的成本,这些成本是与过去已履行的履约情况相关的支出,不会增加企业未来用于履行(包括持续履行)履约义务的资源,不应作为资产确认,而应当计入当期损益。”
已确认资产的合同履约成本,应当采用与该资产相关的商品收入确认相同的基础进行摊销,计入“主营业务成本”、“其他业务成本”科目。
二 长期股权投资和企业合并相关问题

(一)未正确判断合并财务报表范围
根据企业会计准则及相关规定,合并财务报表的合并范围应当以控制为基础予以确定。控制,是指投资方拥有对被投资方的权力,通过参与被投资方的相关活动而享有可变回报,并且有能力运用对被投资方的权力影响其回报金额。投资方在判断是否拥有对被投资方的权力时,应当仅考虑能够影响被投资方相关活动决策的实际可执行的权利。
审阅分析发现,部分上市公司对于合并财务报表范围的判断不恰当。一是未恰当判断是否具有控制。例如,有的上市公司持有被投资方65%的股权(另一投资方持股35%),被投资方在公司章程中约定,部分事项(如投融资、关联交易、运营定价等)须经具有表决权三分之二以上股东同意通过。上市公司错误认为上述约定为保护性权利,将被投资方纳入合并财务报表范围。一般情况下,投融资、关联交易、运营定价等事项涉及企业日常经营活动,若上市公司无法控制此类事项,表明其实际不能控制被投资方。
致同提示
实质性权利,是指持有人在对相关活动进行决策时有实际能力行使的可执行权利。保护性权利,是指仅为了保护权利持有人利益却没有赋予持有人对相关活动决策权的一项权利。
不同企业的相关活动可能是不同的,应当根据企业的行业特征、业务特点、发展阶段、市场环境等具体情况来进行判断,这些活动可能包括但不限于下列活动:商品或劳务的销售和购买;金融资产的管理;资产的购买和处置;研究与开发;融资活动。对许多企业而言,经营和财务活动通常对其回报产生重大影响。
有时,其他投资方也可能拥有可行使的实质性权利,使得投资方不能控制被投资方。其他投资方拥有的可行使的实质性权利包括提出议案的主动性权利和对议案予以批准或否定的被动性权利,当这些权利不仅仅是保护性权利时,其他方拥有的这些权利可能导致投资方不能控制被投资方。
二是未恰当判断可分割部分。例如,有的上市公司错误地将被投资方分割为多个部分进行部分合并。上市公司子公司从事房地产开发业务,涉及不同开发项目。子公司各方股东约定分别负责对不同项目进行经营开发,对各自负责经营开发的项目地块相关的权益、债权债务、法律责任及其他风险等独立承担责任。期末上市公司只合并其作为子公司股东负责的项目,未将子公司其他股东负责的项目纳入合并财务报表范围。根据企业会计准则及相关规定,投资方通常应当对是否控制被投资方整体进行判断,只有在满足以下特定条件情况下,投资方可以将被投资方的一部分视为可分割部分、判断是否控制该部分:该部分的资产是偿付该部分负债或该部分其他权益的唯一来源,不能用于偿还该部分以外的被投资方的其他负债;除与该部分相关的各方外,其他方不享有与该部分资产相关的权利,也不享有与该部分资产剩余现金流量相关的权利。在我国现行法律环境下,同一法律主体的资产、负债往往较难满足会计上可分割部分的判断标准,前述情形下上市公司不应将被投资方分割为多个部分进行部分合并。
致同提示
《企业会计准则第33号——合并财务报表》第二十条规定,“投资方通常应当对是否控制被投资方整体进行判断。但极个别情况下,有确凿证据表明同时满足下列条件并且符合相关法律法规规定的,投资方应当将被投资方的一部分(以下简称“该部分”)视为被投资方可分割的部分(单独主体),进而判断是否控制该部分(单独主体)。
(一)该部分的资产是偿付该部分负债或该部分其他权益的唯一来源,不能用于偿还该部分以外的被投资方的其他负债;
(二)除与该部分相关的各方外,其他方不享有与该部分资产相关的权利,也不享有与该部分资产剩余现金流量相关的权利。”
在我国现行法律环境下,同一法律主体的资产、负债往往较难满足会计上可分割部分的判断标准,不应基于法律主体中的项目或项目公司判断控制,从而仅就部分项目纳入合并范围。
《2017年上市公司年报会计监管报告》提示:“个别上市公司通过增资方式成为某公司的控股股东,并约定增资完成后将该公司原有业务全部剥离给原股东,后续以该公司为平台开展新业务。上市公司取得该公司控股权后对其董事会进行了改选,但认为被投资公司原有业务仍由原股东控制并拟剥离给原股东,因此未将其纳入合并范围。上市公司将被投资单位业务进行分割,需要满足会计准则中有关单独主体的认定要求,即所分割业务相关的资产、负债必须与公司其它资产、负债严格分离。但在我国现行法律环境下,同一法律主体的资产、负债往往较难满足单独主体的有关要求。
在股东之间分割资产、负债的约定尚未通知全部债权人并已获得债权人同意的情况下,上市公司不应将被投资单位分割为两个部分进行部分合并。”
三是不当调整合并财务报表范围。例如,有的上市公司在半年报和年报中对同一笔股权转让事项做出不同会计判断。上市公司上半年转让某标的公司100%股权(该转让无须通过监管机构审批或备案),已收到超过50%的股权转让款,收购方亦已作为负责人主导标的公司重大经营决策,上市公司在半年报中确认了该标的公司相关处置损益。后续收购方逾期未支付剩余股权转让款,上市公司以其可以通过终止交易从而影响收购方行使权利为由,在年报中重新将该标的公司纳入合并财务报表范围。上市公司应当综合考虑控制相关判断要素审慎确定合并财务报表范围,在收购方实质上已控制标的公司财务和经营政策、承担相关风险和可变回报的情况下,不应仅以收购方逾期未支付剩余股权转让款为由,重新将标的公司纳入合并财务报表范围。
又如,有的上市公司简单以投资管理失控为由不再将海外子公司纳入合并财务报表范围。上市公司采用直接持有49%股权,同时收购第三方持有的30%股权受益权且第三方承诺与上市公司一致行动的方式,实现对海外子公司的控制。第三方在某次董事会表决中,未按照受益权收购协议约定与上市公司保持一致意见,上市公司认为其失去对该子公司的控制。后续第三方来函确认受益权收购协议仍有效,并表示将在后续表决中持续与上市公司保持一致。对于上述情形,在投资方能够控制被投资方半数以上表决权、相关投资协议前后未发生实质性变化的情况下,上市公司应结合第三方单方面一次违约的原因及其对可变回报是否具有重大影响、受益权收购协议是否合法有效、能否通过司法或其他途径对被投资方继续施加控制等因素,综合判断是否对海外子公司丧失控制权。
再如,有的上市公司在对被投资方的持股比例、董事会席位占比、公司章程约定等事实和情况都未发生变化的情况下,以其他股东未实缴出资(尚未超过认缴出资期限)、公司实缴出资比例较高为由,将以前年度作为联营企业核算的被投资方纳入合并财务报表范围。一般而言,在相关事实和情况都未发生变化的情况下,上市公司不应仅以其他股东未实缴出资为由,随意改变合并财务报表的合并范围。
致同提示
1、购买日是购买方获得对被购买方控制权的日期,即企业合并交易进行过程中,发生控制权转移的日期。同时满足了下列条件时,一般可认为实现了控制权的转移,形成购买日。有关的条件包括:(1)企业合并合同或协议已获股东大会等内部权力机构通过。(2)按照规定,合并事项需要经过国家有关主管部门审批的,已获得相关部门的批准。(3)参与合并各方已办理了必要的财产权交接手续。(4)购买方已支付了购买价款的大部分(一般应超过50%),并且有能力、有计划支付剩余款项。(5)购买方实际上已经控制了被购买方的财务和生产经营政策,享有相应的收益并承担相应的风险。
上市公司处置子公司应基于控制判断是否仍然将该子公司纳入合并范围。在收购方实质上已控制标的公司财务和经营政策、承担相关风险和可变回报的情况下,收购方逾期未支付剩余股权转让款(上市公司有权终止交易),上市公司不应仅以此为由,重新将标的公司纳入合并范围。
相关案例可参考《上海证券交易所会计监管动态(2025年第3期)》“收购方逾期支付股权转让款的会计处理”。
2、《企业会计准则第33号——合并财务报表》规定,“投资方享有现时权利使其目前有能力主导被投资方的相关活动,而不论其是否实际行使该权利,视为投资方拥有对被投资方的权力。”
因此,对于“失控”的子公司,上市公司应分析“失控”原因,一致行动等协议是否仍然合法有效、是否能够通过股东大会、董事会等内部权利机构,或者外部司法途径等方式,继续享有对子公司施加控制的实质性权利。
《2020年上市公司年报会计监管报告》指出:个别上市公司以前年度对外收购子公司,本年度出现子公司拒绝向上市公司提交财务报表、账簿等关键资料,或阻挠上市公司进入办公现场进行审计等“失控”情形。对此,上市公司未充分考虑其是否依然享有对子公司施加控制的实质性权利,如能够通过股东大会、董事会等内部权利机构,或者外部司法途径等方式,继续行使控股股东权力,包括更换管理层、获取印章及账簿资料以及接管经营管理等,仅依据形式上的“失控”认为丧失对子公司控制,未将子公司纳入合并财务报表范围。对于实务中的类似情形,上市公司应充分分析子公司“失控”产生的原因,审慎判断其对公司经营、财务决策的影响程度并予以恰当披露。
3、2023年12月修订的《公司法》规定有限责任公司股东出资期限不得超过五年,全体股东认缴的出资额由股东按照公司章程的规定自公司成立之日起五年内缴足。股份有限公司发起人应当在公司成立前按照其认购的股份全额缴纳股款。《国务院关于实施〈中华人民共和国公司法〉注册资本登记管理制度的规定》对新法施行前已登记设立且出资期限超过规定期限的公司设置过渡期,要求其将出资期限逐步调整至规定的期限以内。
因此,上市公司在相关事实和情况都未发生变化的情况下,不应仅以其他股东未实缴出资为由改变控制判断。
(二)未恰当确认以“一揽子交易”方式分步实现非同一控制下企业合并形成的商誉
根据企业会计准则及相关规定,非同一控制下企业合并中,购买日是指按照有关标准判断购买方最终取得被购买企业控制权的日期,购买方在购买日应当按照相关规定计算确定合并成本,并将支付的合并成本大于合并中取得被购买方可辨认净资产公允价值份额的差额确认为商誉。
审阅分析发现,部分上市公司以“一揽子交易”方式分步取得非同一控制下企业控制权,并在每步交易时均将支付的合并成本大于取得被购买方可辨认净资产公允价值份额的差额确认为商誉。在分步收购属于“一揽子交易”情形下,上市公司应首先综合考虑相关事实和情况,合理确定其获得被购买方控制权、实现非同一控制下企业合并的购买日,在购买日将被购买方纳入合并财务报表范围,并将合并成本(包括已支付和尚未支付对价)与购买日取得被购买方可辨认净资产公允价值份额的差额确认为商誉,而非分步计算确认商誉。
致同提示
如果分步取得对子公司股权投资直至取得控制权的各项交易属于“一揽子交易”,应当将各项交易作为一项取得子公司控制权的交易。《监管规则适用指引——会计类第2号》进一步明确:“购买方以一揽子交易方式分步取得对被投资单位的控制权,双方协议约定,若购买方最终未取得控制权,一揽子交易将整体撤销,并返还购买方已支付价款。这种情况下,购买方应按照相关规定恰当确定购买日和企业合并成本,在取得控制权时确认长期股权投资,取得控制权之前已支付的款项应作为预付投资款项处理。”
如果不属于“一揽子交易”,应区分追加投资是购买少数股东拥有的子公司股权,还是能够对被投资方实施控制分别按照准则规定进行相应的会计处理。
对于“一揽子交易”的判断,《企业会计准则第33号——合并财务报表》第五十一条规定,“各项交易的条款、条件以及经济影响符合下列一种或多种情况,通常表明应将多次交易事项作为一揽子交易进行会计处理:(1)这些交易是同时或者在考虑了彼此影响的情况下订立的;(2)这些交易整体才能达成一项完整的商业结果;(3)一项交易的发生取决于其他至少一项交易的发生;(4)一项交易单独考虑时是不经济的,但是和其他交易一并考虑时是经济的。”
相关案例可参考《上市公司执行企业会计准则案例解析》(2024)案例3-12 非同一控制下企业合并分步购买是否构成“一揽子交易”的判断、案例3-01 企业合并类型的判断。
(三)未恰当处理非同一控制下企业合并或有对价
根据企业会计准则及相关规定,若合并各方在合并协议中约定,根据未来或有事项的发生,购买方通过发行额外证券、支付额外现金或其他资产等方式追加合并对价,或者要求返还之前已经支付的对价,企业应将前述或有对价作为合并转移对价的一部分,按照其在购买日的公允价值计入企业合并成本。在非同一控制下企业合并中,企业作为购买方确认的或有对价形成金融负债的,该金融负债应当按照以公允价值计量且其变动计入当期损益进行会计处理。
审阅分析发现,部分上市公司以现金收购某标的公司股权,并与交易对手方约定分阶段付款和业绩承诺安排。业绩承诺期内,若任一年度业绩承诺金额未完成,由交易对手方向购买方予以现金补偿;承诺期结束时,上市公司未支付的股权转让款从交易对手方累计未支付的业绩补偿款中扣除。
合并日,上市公司认为交易标的很有可能完成业绩承诺,将未支付的股权转让款全额确认为其他应付款;承诺期内,交易标的未完成个别年份业绩承诺,但上市公司未确认或有对价相关公允价值变动损益,而是在业绩承诺期结束后一次性确认公允价值变动损益,并冲减其他应付款。前述情况下,上市公司作为购买方应支付的股权转让款,需根据剩余股权转让款扣减后续可能收到的业绩补偿款计算得出,实质上为现金支付的或有对价,上市公司应当在并购日将其确认为一项以公允价值计量且其变动计入当期损益的金融负债并计入合并成本。后续在业绩承诺期内的资产负债表日,上市公司应结合标的公司业绩承诺完成情况,对或有对价公允价值进行恰当估计,及时将相关变动计入当期损益。
致同提示
非同一控制下的企业合并中,购买方在购买日和后续资产负债表日确定或有对价的公允价值时,应当综合考虑标的企业未来业绩预测情况、或有对价支付方信用风险及偿付能力、其他方连带担保责任、货币时间价值等因素。
业绩承诺期内,若任一年度业绩承诺金额未完成,由交易对手方向购买方(上市公司)予以现金补偿;承诺期结束时,上市公司未支付的股权转让款从交易对手方累计未支付的业绩补偿款中扣除。业绩承诺协议约定双方在承诺期结束时以净额结算股权转让款和业绩补偿款,满足准则规定的金融资产和金融负债互相抵销的条件(企业具有抵销已确认金额的法定权利,且该种法定权利是当前可执行的;且企业计划以净额结算,或同时变现该金融资产和清偿该金融负债。),整体上实质为上市公司收购交易中以现金支付的或有对价,上市公司应当在并购日将其确认为一项以公允价值计量且其变动计入当期损益的金融负债并计入合并成本。
承诺期内,上市公司应结合标的公司业绩承诺完成情况,在后续各资产负债表日对或有对价公允价值进行恰当估计并持续计量。
(四)少数股东业绩承诺相关或有对价后续会计处理不恰当
根据企业会计准则及相关规定,在同一控制下企业合并同时购买少数股东权益的交易中,对于少数股东作出的业绩承诺,合并日应当以公允价值进行初始确认并将其作为合并对价的一部分;后续计量时,若该或有对价属于一项金融工具,则应根据金融工具准则规定,将其公允价值后续变动计入当期损益。若交易方约定根据标的公司业绩情况确定收回自身股份的数量,在标的公司实际业绩确定且当期应收回的自身股份数量确定时,该或有对价满足“固定换固定”的条件,应重分类为权益工具,以重分类日相关股份的公允价值计量。
审阅分析发现,部分上市公司在同一控制下企业合并同时购买少数股东权益的交易中,交易方约定如业绩承诺期内任一会计年度下的当期累计实际净利润数未达到承诺标准,则标的公司原股东应以其本次交易取得的股份对上市公司进行业绩补偿。对于标的公司原少数股东作出的业绩承诺,上市公司在后续与其最终签订股份回购协议时,基于协议签订日的股价确定或有对价的公允价值,重分类为权益工具。按照准则规定,上市公司应当在标的公司业绩不达标当期的资产负债表日,合理确定能收到的股份数量并按照资产负债表日股价计算或有对价的公允价值,重分类为权益工具,并不再核算相关股份的后续公允价值变动。
致同提示
《监管规则适用指引——会计类第1号》“1-6 同一控制下企业合并的会计处理”中“二、同一控制下企业合并同时购买少数股东权益的交易中,少数股东作出的业绩承诺”指出,“在同一控制下企业合并同时购买少数股东权益的交易中,对于少数股东作出的业绩承诺,在合并日的合并财务报表中,应当以公允价值进行初始确认并将其作为少数股东权益购买对价的一部分;在后续资产负债表日的合并财务报表中,若该或有对价属于一项金融工具,则应根据金融工具准则的相关规定,将其公允价值的后续变动计入当期损益。”
涉及股份补偿的,或有对价的公允价值应当以根据协议确定的补偿股份数,乘以或有对价确认时该股份的市价(而非购买协议中约定的发行价格)计算,并同时考虑标的企业未来业绩预测情况、或有对价支付方信用风险及偿付能力、其他方连带担保责任、货币时间价值等因素。
随着标的公司实际业绩的确定,购买方能够确定当期应收回的自身股份的具体数量,则在当期资产负债表日,该或有对价满足“固定换固定”的条件,应将其重分类为权益工具(其他权益工具),以重分类日相关股份的公允价值计量,并不再核算相关股份的后续公允价值变动。
相关案例可参考《上市公司执行企业会计准则案例解析》(2024)案例3-06 或有对价的确认与计量,【相关案例五】具有结算选择权的合并或有对价形成的金融工具分类问题、案例3-07 同一控制下企业合并同时购买少数股东权益的交易中,转让方业绩承诺的会计处理、《上海证券交易所会计监管动态(2025年第1期)》典型案例研究-以自身股份结算的或有对价何时满足“固定换固定”条件。
(五)未正确处理内部交易对合并财务报表项目的影响
根据企业会计准则及相关规定,母公司编制合并财务报表,应当将整个企业集团视为一个会计主体,抵销母公司与子公司、子公司互相之间发生的内部交易的影响。非流动资产减值损失一经确认,在以后会计期间不得转回。
审阅分析发现,部分上市公司合并范围内某子公司将工程设备按照评估价出售给另一家子公司,上市公司在合并财务报表中按照评估价入账,并错误转回以前年度计提的在建工程减值准备,不符合企业会计准则有关规定。上市公司在编制合并财务报表时,应当抵销子公司之间销售工程设备所包含的未实现内部销售损益,同时恢复工程设备销售子公司原计提的资产减值准备。
致同提示
母公司编制合并财务报表时,母公司与子公司、子公司相互之间销售商品(或提供劳务)或其他方式形成的存货、固定资产、工程物资、在建工程、无形资产等所包含的未实现内部销售损益应当抵销。对存货、固定资产、工程物资、在建工程和无形资产等计提的跌价准备或减值准备与未实现内部销售损益相关的部分应当抵销。
(六)不丧失控制权情况下处置子公司部分股权时未恰当列示少数股东权益
根据企业会计准则及相关规定,母公司不丧失控制权情况下处置子公司部分股权时,在合并财务报表中,可把子公司净资产分为两部分,一是归属于母公司的所有者权益(包含子公司净资产和商誉),二是少数股东权益(包含子公司净资产,但不包含商誉)。母公司购买或出售子公司部分股权时,为两类所有者之间的交易。当母公司出售部分子公司股权时,应当按比例把归属于母公司的所有者权益的账面价值调整至少数股东权益。
审阅分析发现,部分上市公司在不丧失控制权的情况下处置子公司部分股权时,错误地按处置比例仅把子公司净资产账面价值调整至少数股东权益。前述情况下,母公司应当按比例把包含商誉在内的归属母公司股东权益账面价值调整至少数股东权益,同时将处置价款与确认的少数股东权益之间的差额调整资本公积。
致同提示
根据《企业会计准则第33号——合并财务报表》第四十九条,母公司在不丧失控制权的情况下部分处置对子公司的长期股权投资,在合并财务报表中,处置价款与处置长期股权投资相对应享有子公司自购买日或合并日开始持续计算的净资产份额之间的差额,应当调整资本公积(资本溢价或股本溢价),资本公积不足冲减的,调整留存收益。
《监管规则适用指引——会计类第1号》“1-11 不丧失控制权情况下处置子公司部分股权计算子公司净资产份额时如何考虑商誉”明确,“当母公司出售部分股权时,按比例把归属于母公司的所有者权益(包含子公司净资产和商誉)的账面价值调整至少数股东权益。”
另外,商誉的初始确认与终止确认与控制权的取得或丧失相关,在不丧失控制权情况下,商誉仅在有减值时金额才会发生变化。
相关案例可参考《上市公司执行企业会计准则案例解析》(2024)案例12-18 不丧失控制权情况下处置子公司部分股权时的商誉处理。
三 金融工具确认与计量相关问题

(一)预期信用损失计提不恰当
根据企业会计准则及相关规定,预期信用损失,是指企业根据合同应收的现金流量与预期能收到的现金流量之间的差额的现值。若在单项金融工具层面无法以合理成本获取信用风险是否显著增加的充分证据,企业可以共同风险特征为依据,将金融工具分为不同组别,在组合基础上进行评估。对于财务担保合同,除非发行方明确将担保合同视作保险合同,并且已按照保险合同相关会计准则进行处理,否则应当按照金融工具准则对财务担保合同计提预计信用损失。
审阅分析发现,部分上市公司错误地将有抵押物的应收账款与无抵押物的应收账款划分为同一组合,统一按照迁徙率测算应收账款预期信用损失,不符合企业会计准则有关规定。上市公司应当根据应收账款的信用风险特征,如信用风险评级、担保物类型、客户所处行业等,合理确定应收账款组合,不应将具有不同风险特征的应收账款归为同一组别。
部分上市公司按照或有事项准则对财务担保合同进行会计处理,在预计很可能要履行担保义务时确认预计负债和营业外支出。对于未按照保险合同相关会计准则进行处理的财务担保合同,上市公司作为发行方应按照金融工具准则有关规定,在整个担保期间对财务担保合同合理估计预期信用损失并及时确认损失准备,而非适用或有事项准则。
致同提示
1、在组合基础上进行信用风险变化评估,企业应以共同风险特征为依据,将金融工具分为不同组别,从而使有关评估更为合理并能及时识别信用风险的显著增加。企业不应将具有不同风险特征的金融工具归为同一组别,从而形成不相关的结论。
企业可能采用的共同风险特征包括:①金融工具类型;②信用风险评级;③担保物类型;④初始确认日期;⑤剩余合同期限;⑥借款人所处行业;⑦借款人所处地理位置;⑧贷款抵押率(Loan-To-Collateral, LTC)。
2、财务担保合同,是指当特定债务人到期不能按照最初或修改后的债务工具条款偿付债务时,要求发行方向蒙受损失的合同持有人赔付特定金额的合同。
根据《企业会计准则应用指南汇编2024》“第十四章 或有事项”,“财务担保合同(详见第二十二章金融工具确认和计量)、待执行合同不适用本章,但待执行合同变成亏损合同的,应当适用本章有关亏损合同的规定。”
金融工具准则和或有事项准则确认义务的时间和计量要求有不同。因此,公司应首先判断相关担保合同是否属于金融工具准则定义的财务担保合同,进而选择恰当的会计处理方式。
相关案例可参考《深圳证券交易所会计监管动态》(2025年第2期)案例“关于预计负债存在第三方补偿的相关问题”。
(二)未正确区分金融负债和权益工具
根据企业会计准则及相关规定,如果企业不能无条件地避免以交付现金或其他金融资产来履行一项合同义务,则该合同义务符合金融负债的定义。
审阅分析发现,部分上市公司子公司收到少数股东增资,投资合作协议约定若少数股东退出投资,上市公司应当收购少数股东所持股份,并保证少数股东持股期间年均收益率不低于银行同期贷款利率。上市公司仅就收到的增资款确认少数股东权益,后续每年按照银行同期贷款利率计提股权收益补偿款并确认为预计负债,不符合企业会计准则有关规定。前述情况下,上市公司存在不可无条件避免回购股权以及支付股权收益补偿款的合同义务,应将回购少数股东股权的合同义务确认为金融负债,并按照双方约定的收益率计提利息费用。
致同提示
《企业会计准则第37号——金融工具列报》第十一条规定:“除根据本准则第三章分类为权益工具的金融工具外,如果一项合同使发行方承担了以现金或其他金融资产回购自身权益工具的义务,即使发行方的回购义务取决于合同对手方是否行使回售权,发行方应当在初始确认时将该义务确认为一项金融负债,其金额等于回购所需支付金额的现值(如远期回购价格的现值、期权行权价格的现值或其他回售金额的现值)。如果最终发行方无须以现金或其他金融资产回购自身权益工具,应当在合同到期时将该项金融负债按照账面价值重分类为权益工具。”
《2019年上市公司年报会计监管报告》提示:个别上市公司在收购子公司时,对少数股东签出了看跌期权,约定未来以固定价格收购该子公司的剩余股权,上市公司将该看跌期权确认为衍生金融负债并调整了商誉金额。从合并报表层面看,由于看跌期权使集团整体承担了不能无条件避免的支付现金的合同义务,上市公司应全额确认一项金融负债,其金额等于回购股权所需支付金额的现值。
另外,上市公司应根据股权转让协议相关条款约定,判断少数股东权益实质上是否仍存在并进行相应会计处理。若相关事实表明少数股东不拥有普通股相关权利和义务,如不享有表决权、分红权、股票增值收益权等,上市公司在合并报表层面不应再确认少数股东权益,而应将上述负债视为合并成本的一部分,以此为基础计算确认商誉金额。反之,若少数股东实质上仍拥有普通股相关权利和义务,则上市公司应在合并报表层面确认相关金融负债,同时冲减资本公积。
相关案例可参考《上市公司执行企业会计准则案例解析》(2024)案例3-16 非同一控制下企业合并中少数股东持有的卖出期权的会计处理。
(三)未及时就购买少数股东权益确认金融负债
根据企业会计准则及相关规定,在合并财务报表中对金融工具(或其组成部分)进行分类时,企业应考虑集团成员和金融工具的持有方之间达成的所有条款和条件,以确定集团作为一个整体是否由于该工具而承担了交付现金或其他金融资产的义务,或者承担了以其他导致该工具分类为金融负债的方式进行结算的义务。
审阅分析发现,部分上市公司以前年度将标的公司纳入合并财务报表范围,报告期内上市公司与标的公司少数股东签订购买协议,以固定价格向其继续购买标的公司剩余股权(和前期股权收购不构成一揽子交易),相关款项分期支付,同时约定在对应款项支付前,少数股东仍承担对应股权相关的风险与报酬。在收购协议经上市公司股东大会决议通过并生效的情况下,上市公司继续全额确认少数股东权益,未确认回购自身权益工具所形成的金融负债,不符合企业会计准则有关规定。前述情况下,上市公司应在股东大会批准时(即少数股权购买协议生效时点),确认股权收购义务对应的负债,并根据后续支付进度终止确认对应比例的少数股东权益。
致同提示
根据《企业会计准则第22号——金融工具确认和计量》第九条,企业成为金融工具合同的一方时,应当确认一项金融资产或金融负债。
少数股东持有的标的公司股权在合并财务报表中属于上市公司集团自身权益工具(即少数股东权益),因此,上市公司应在少数股权购买协议生效时点就卖出期权形成的回购义务确认相关负债,金额为回购所需支付金额的现值。
(四)未恰当处理存货采购中的价格修正条款
根据企业会计准则及相关规定,对于存在嵌入衍生工具的混合合同,如果主合同不是一项由金融工具准则规范的资产,企业需要考虑是否应从混合合同中分拆嵌入衍生工具,将其作为单独存在的衍生工具处理;如果嵌入衍生工具的经济特征和风险与主合同的经济特征和风险紧密相关,则不需要分拆。企业也可以考虑是否将其整体指定为以公允价值计量且其变动计入当期损益的金融工具。
审阅分析发现,部分上市公司对于存在与市场价格挂钩的延迟定价条款的存货采购合同,按照最终确定的采购价格确认有关存货成本,而未将取得存货控制权至协议定价日之间的市场价格波动计入当期损益,相关会计处理恰当性存疑。一般情况下,采购企业在取得存货控制权、确认存货时,将产生向供应商支付货款的无条件付款义务、确认应付款项。在此情形下,采购合同中的延迟定价条款将构成一项嵌入衍生工具,且与该应付款项主合同不紧密相关,上市公司应将其从应付款项中拆分出来作为衍生工具单独核算,或者将延迟定价条款与应付款项整体指定为以公允价值计量且其变动计入当期损益的金融负债,后续公允价值变动均应计入当期损益,而非存货采购成本。
致同提示
《监管规则适用指引—会计类第1号》明确,“企业在与供应商签订大宗商品购买合同时会约定延迟定价条款(如定价机制为装船后第4个月的大宗商品伦敦市场的现货交易价格),……上述延迟定价条款使企业进口贸易中所需支付的金额随着未来所挂钩商品价格的变动而变动,属于嵌入衍生工具。在商品的控制权转移前,延迟定价条款与商品待执行采购合同紧密相关,因而无须拆分;而在商品的控制权转移后,企业需就该商品确认存货及相关应付账款,延迟定价条款与主合同(应付账款)不紧密相关,应从主合同中拆分并作为衍生工具单独核算,或者将延迟定价条款与主合同(应付账款)整体指定为以公允价值计量且其变动计入当期损益的金融负债。”
另外,对于销售方应适用收入准则的可变对价还是按照金融工具准则进行会计处理,《监管规则适用指引—会计类第2号》予以明确:“与定价挂钩的商品或原材料价值相关的变动(如定价挂钩不受双方控制的商品或原材料价格指数,因指数变动导致的价款变化)不属于可变对价,企业应将其视为合同对价中嵌入一项衍生金融工具进行会计处理,通常应按所挂钩商品或原材料在客户取得相关商品控制权日的价格计算确认收入,客户取得相关商品控制权后上述所挂钩商品或原材料价格后续变动对企业可收取款项的影响,应按照金融工具准则有关规定进行处理,不应计入交易对价。”
相关案例可参考《上市公司执行企业会计准则案例解析》(2024)案例2-9 现金流套期关系的指定及套期有效性测试。
(五)错误将其他权益工具投资重分类为持有待售资产
根据企业会计准则及相关规定,持有待售资产是指主要通过出售而非持续使用收回其账面价值的非流动资产或处置组。持有待售资产终止确认时,企业应当将尚未确认的利得或损失计入当期损益。对于单项金融资产(如其他权益工具投资)的处置,企业应当按照金融工具准则有关规定进行会计处理。其他权益工具投资终止确认时,企业应当将之前计入其他综合收益的累计利得和损失从其他综合收益中转出,计入留存收益。
审阅分析发现,部分上市公司因持有意图发生变化,将其持有的某项其他权益工具投资单独列报为持有待售资产,不符合企业会计准则有关规定。后续上市公司处置该项其他权益工具投资时,相关利得和损失应计入留存收益,而非计入当期损益。
致同提示
《企业会计准则第42号——持有待售的非流动资产、处置组和终止经营》第三条规定,“本准则的计量规定适用于所有非流动资产,但下列各项的计量适用其他相关会计准则:……(五)由金融工具相关会计准则规范的金融资产,适用金融工具相关会计准则;……。”
《企业会计准则应用指南汇编2024》“第四十二章 持有待售的非流动资产、处置组和终止经营”规定:“‘资产处置损益’科目核算企业出售划分为持有待售的非流动资产(金融工具、长期股权投资和投资性房地产除外)或处置组(子公司和业务除外)时确认的处置利得或损失,以及处置未划分为持有待售的固定资产、在建工程、生产性生物资产、无形资产及使用权资产而产生的处置利得或损失。”
“企业在资产负债表日重新计量持有待售的处置组时,应当首先按照相关会计准则规定计量处置组中不适用本章计量规定的资产和负债的账面价值,这些资产和负债可能包括采用公允价值模式进行后续计量的投资性房地产、采用公允价值减去出售费用后的净额计量的生物资产、金融工具等不适用本章计量规定的非流动资产,也可能包括流动资产、流动负债和非流动负债。例如,处置组中的金融工具,应当按照第二十二章金融工具确认和计量的规定计量。”
四 资产减值相关问题

(一)未恰当计提存货跌价准备
根据企业会计准则及相关规定,对于为执行销售合同而持有的存货,企业应当以估计售价减去至完工时估计将要发生的成本、销售费用以及相关税费后的金额为基础计提存货跌价准备。
审阅分析发现,部分上市公司为客户生产定制化产品,相关产品已交付客户但尚未验收,上市公司依据合同约定判断相关商品控制权尚未实质性转移,未确认收入并继续将其作为存货处理,按照库龄法计提存货跌价准备。对于前述已交付客户的发出商品,上市公司应以合同约定价格减去预计将发生的成本、销售费用和相关税费后的金额为基础计提减值准备;对于超过预计时间仍迟迟未能完成验收的定制化产品,上市公司应分析未完成验收的原因,按照准则有关规定充分计提跌价准备,而不应简单机械采用库龄法予以计提。
致同提示
1、《企业会计准则第1号——存货》第十七条规定,为执行销售合同或者劳务合同而持有的存货,其可变现净值应当以合同价格为基础计算。企业持有存货的数量多于销售合同订购数量的,超出部分的存货的可变现净值应当以一般销售价格为基础计算。
2、《关于严格执行企业会计准则切实做好企业2023年年报工作的通知》中指出,对于存在活跃市场的大宗商品,资产负债表日至财务报告批准报出日之间的市场价格波动属于资产负债表日后非调整事项,不应予以考虑。
(二)未恰当区分预付账款和其他应收款
根据企业会计准则及相关规定,预付账款为企业按照合同规定预付的款项,包括为采购存货、固定资产、无形资产、长期股权投资等资产而预付的款项,相关减值原则上适用资产减值准则。其他应收款为企业按照摊余成本计量的其他各类应收款项,属于金融资产,相关减值按照金融工具准则规定进行处理。
审阅分析发现,部分上市公司对预付账款和其他应收款的划分不准确,相关减值准备计提恰当性存疑。例如,有的上市公司前期与对方签订了资产采购合同并预付款项,本期向法院提起诉讼,主张解除合同并要求对方返还预付款。上市公司据此将预付账款转成其他应收款,单项计提预期信用损失。一般情况下,若相关采购合同尚未解除、上市公司依据合同条款和诉讼判决情况尚难以认定取得收取现金的合同权利,则上市公司不应确认一项金融资产,而应继续作为预付账款核算,按照资产减值准则有关规定,在出现减值迹象时,综合考虑各种预付账款收回方式出现的概率及对应情形下的可收回金额,恰当计提减值准备。
致同提示
金融工具,是指形成一方的金融资产并形成其他方的金融负债或权益工具的合同。采购存货、固定资产、无形资产、长期股权投资等资产而预付的款项不属于金融工具,不应按照金融工具准则进行处理,相关减值应当按照资产减值准则规定恰当计提。
(三)未恰当计量资产的可收回金额
根据企业会计准则及相关规定,资产减值是指资产的可收回金额低于其账面价值的情况。资产可收回金额应当根据资产的公允价值减去处置费用后的净额与资产预计未来现金流量的现值两者之间较高者确定。其中资产的公允价值减去处置费用后的净额,应当根据公平交易中销售协议价格减去可直接归属于该资产处置费用的金额确定。
审阅分析发现,部分上市公司对固定资产、在建工程等长期资产进行减值测试时,采用重置成本法评估相关资产的公允价值,并以公允价值减去处置费用后的净额作为可收回金额。通常情况下,重置成本计量的是按照当前市场条件重新取得同样一项资产所付出的成本,而非通过使用或处置资产所能收回的未来经济利益,在估计长期资产可收回金额时通常不应使用重置成本法。
致同提示
1、根据财政部等四部委发布的《关于严格执行企业会计准则 切实做好企业2024年年报工作的通知》,企业应当按照《企业会计准则第1号——存货》(财会〔2006〕3号)、《企业会计准则第8号——资产减值》(财会〔2006〕3号)等相关规定,根据资产负债表日已经存在且能够取得的可靠信息,对存货跌价准备、长期资产(如投资性房地产、固定资产、使用权资产、长期股权投资等)减值准备进行判断和会计处理,合理确定关键参数,正确确定存货的可变现净值或估计长期资产的可收回金额,充分、及时计提减值并披露与减值相关的重要信息;估计可收回金额时通常不应使用重置成本法。
2、根据2021年07月10日财政部发布的《资产减值准则实施问答》,联营企业股价出现明显下跌且在年末远低于联营企业净资产的账面价值,表明投资方持有的对联营企业的长期股权投资存在减值迹象,投资方应当对该项长期股权投资估计可收回金额,可收回金额应当根据该项长期股权投资的公允价值减去处置费用后的净额与该项长期股权投资预计未来现金流量的现值两者之间较高者确定,而不应直接采用被投资单位股价计算得出。
(四)未恰当计提在建工程减值准备
根据企业会计准则及相关规定,在建工程存在减值迹象的,应当估计其可收回金额,可收回金额应当根据资产的公允价值减去处置费用后的净额与资产预计未来现金流量的现值两者之间较高者确定。
审阅分析发现,部分上市公司子公司在建工程项目长期停工,截至资产负债表日仍处于查封且被司法拍卖的状态,存在明显的减值迹象,但上市公司以子公司其他资产计提减值准备导致子公司账面净资产已减至零为由,不再计提在建工程减值准备,不符合企业会计准则有关规定。前述情况下,上市公司应当合理估计在建工程的可收回金额,并将其与账面价值进行比较,充分计提资产减值准备,不应以子公司账面净资产减至零为限计提在建工程减值准备。
致同提示
1、根据《企业会计准则第8号——资产减值》第二条规定,资产减值,是指资产的可收回金额低于其账面价值。资产可收回金额低于账面价值的,应当计提减值准备。资产的可收回金额应当根据资产的公允价值减去处置费用后的净额与资产预计未来现金流量的现值两者之间较高者确定。
2、《企业会计准则应用指南汇编2024》“第九章 资产减值”指出,对于在建工程、开发过程中的无形资产等,企业在预计其未来现金流量时,应当包括预期为使该类资产达到预定可使用(或者可销售)状态而发生的全部现金流出数。
五 其他确认与计量问题

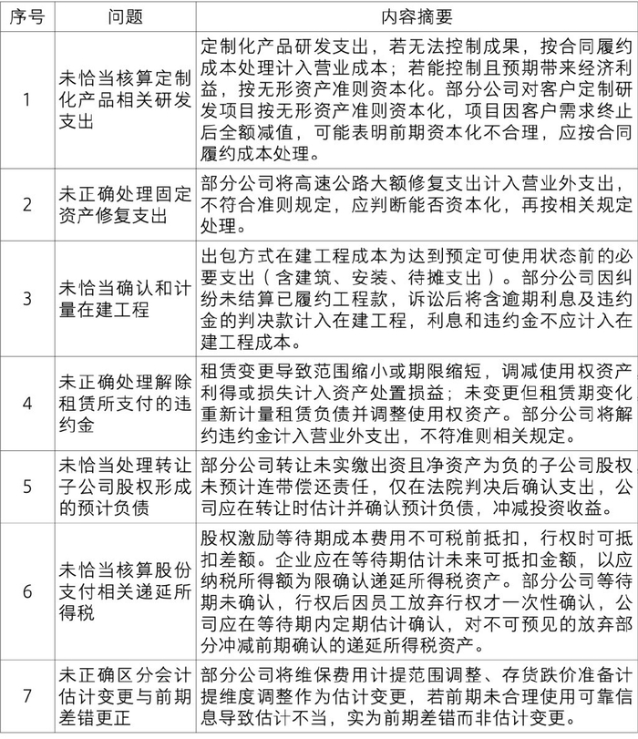
(一)未恰当核算定制化产品相关研发支出
根据企业会计准则及相关规定,企业为履行合同发生的成本,不属于其他企业会计准则(如存货、无形资产、固定资产等)规范范围且同时满足相关条件的,应当作为合同履约成本确认为一项资产,采用与该资产相关的商品的收入确认基础进行摊销,计入当期损益。对于履行定制化产品客户合同过程中发生的研发支出,若企业无法控制相关研发成果(如研发成果仅可用于该合同、无法用于其他合同),企业应按照收入准则中合同履约成本的规定进行处理,最终计入营业成本。若综合考虑历史经验、行业惯例、法律法规等因素后,企业有充分证据表明能够控制相关研发成果,并且预期很可能带来经济利益流入,企业应按照无形资产准则相关规定将符合条件的研发支出予以资本化。
审阅分析发现,部分上市公司在已获得客户中标通知书、定点函的情况下,基于客户产品需求开展定制化的研发项目,即根据客户提供的参数标准进行产品研发,取得客户批准认可后进入批量生产阶段并签订正式合同,上市公司对此按照无形资产准则对相关研发支出进行会计处理。报告期内,部分项目因客户需求变化被终止,上市公司将已资本化的开发支出全额计提减值。前述情况下,上市公司在与客户签订合同前已明确研发活动的具体对象,应结合行业惯例、历史经验等,分析判断公司能否控制研发成果、研发成果是否可用于其他合同,在此基础上判断研发支出适用收入准则或无形资产准则。后续因客户需求变化导致上市公司终止研发项目并全额计提减值,可能表明相关技术仅可用于单一客户合同,前期按照无形资产准则予以资本化合理性存疑,应按照收入准则合同履约成本相关规定分析处理。
致同提示
1、如果该项研发形成的知识产权归客户享有、或者企业没有意图自行开展研发活动,则作为该项业务的履约成本处理,研发费用全部计入营业成本或存货。
如果企业预期从事的研发活动将有助于开展其他业务,例如,在承做业务过程中的研发申请的专利权等知识产权的权属归企业,企业可以将其用于其他业务;并且企业单独对该研发活动进行立项(例如,按照内部管理流程形成可研报告等),则可以按照自行研发处理。即,按照自行研发的会计政策,判断费用化还是资本化。资本化形成无形资产的,其摊销时可以计入该项承接业务的营业成本。

2、《监管规则适用指引——会计类第2号》“2-8 定制化产品相关研发支出的会计处理”指出,企业与客户签订合同,为客户研发、生产定制化产品。客户向企业提出产品研发需求,企业按照客户需求进行产品设计与研发。产品研发成功后,企业按合同约定采购量为客户生产定制化产品。对于履行前述定制化产品客户合同过程中发生的研发支出,若企业无法控制相关研发成果,如研发成果仅可用于该合同、无法用于其他合同,企业应按照收入准则中合同履约成本的规定进行处理,最终计入营业成本。若综合考虑历史经验、行业惯例、法律法规等因素后,企业有充分证据表明能够控制相关研发成果,并且预期能够带来经济利益流入,企业应按照无形资产准则相关规定将符合条件的研发支出予以资本化。
企业应当建立和完善相关内部控制,合理识别并归集研发费用与合同履约成本,恰当确认计入无形资产的研发支出。
(二)未正确处理固定资产修复支出
根据企业会计准则及相关规定,固定资产的后续支出是指固定资产在使用过程中发生的更新改造支出、修理费用等支出。对于固定资产的后续支出,符合固定资产确认条件的,应当计入固定资产成本,同时扣除被替换部分的账面价值;不符合固定资产确认条件的,应当在发生时计入当期损益。
审阅分析发现,部分上市公司将高速公路作为固定资产,同时将高速公路大额修复支出计入营业外支出,不符合企业会计准则有关规定。前述修复支出属于固定资产后续支出,上市公司应当按照有关规定判断修复支出是否能够资本化,其中符合固定资产确认条件的,应当计入固定资产成本,同时扣除被替换部分的账面价值,不符合固定资产确认条件的应当计入当期损益。
致同提示
1、《企业会计准则应用指南汇编2024》“第五章 固定资产”指出,企业发生的一些固定资产后续支出可能涉及替换原固定资产的某组成部分,当发生的后续支出符合固定资产确认条件时,应将其计入固定资产成本,同时将被替换部分的账面价值扣除。这样可以避免将替换部分的成本和被替换部分的成本同时计入固定资产成本,导致固定资产成本重复计算。企业对固定资产进行定期检查发生的大修理费用,有确凿证据表明符合资产确认条件的部分,可以计入资产成本,不符合资产的确认条件的应当费用化,计入当期损益。
2、修复支出是否能够资本化的判断,通常来讲,若修复支出显著延长资产使用寿命、提升通行能力或降低运营成本(如高速公路结构性加固、路面升级改造),应计入固定资产账面价值。若仅为日常维护或恢复原有性能(如路面局部修补、排水系统疏通),则直接计入当期损益或计入相关资产的成本。
(三)未恰当确认和计量在建工程
根据企业会计准则及相关规定,企业以出包方式建造固定资产,其成本由建造该项固定资产达到预定可使用状态前所发生的必要支出构成,包括发生的建筑工程支出、安装工程支出以及需分摊计入固定资产价值的待摊支出。
审阅分析发现,部分上市公司在建工程确认和计量存在错误。例如,有的上市公司因建设过程中与建造承包商产生纠纷,迟迟未与建造承包商办理工程价款结算,亦未将建造承包商已履约但双方未结算的工程款计入在建工程。在对方提起诉讼后,上市公司直接将法院判决的诉讼工程款(包括逾期未付款相关利息及违约金)全额计入在建工程。根据企业会计准则规定,上市公司应结合在建工程实际建设情况,合理确定工程进度,及时将达到预定可使用状态之前发生的必要支出计入在建工程,不应包括逾期未付款相关利息及违约金。
致同提示
《企业会计准则应用指南汇编2024》“第五章 固定资产”指出,企业自行建造固定资产的成本,由建造该项资产达到预定可使用状态前所发生的必要支出构成,包括工程用物资成本、人工成本、缴纳的相关税费、应予资本化的借款费用以及应分摊的间接费用等。测试固定资产可否正常运转而发生的支出属于固定资产达到预定可使用状态前的必要支出,应当计入该固定资产成本。测试固定资产可否正常运转,指评估该固定资产的技术和物理性能是否达到生产产品、提供服务、对外出租或用于管理等标准的活动,不包括评估固定资产的财务业绩。
(四)未正确处理解除租赁所支付的违约金
根据企业会计准则及相关规定,租赁变更是指原合同条款之外的租赁范围、租赁对价、租赁期限的变更。租赁变更导致租赁范围缩小或租赁期缩短的,承租人应当相应调减使用权资产的账面价值,并将部分终止或完全终止租赁的相关利得或损失计入资产处置损益。在未发生租赁变更情况下,若租赁期开始日后承租人对终止租赁选择权的评估结果发生变化、或者终止租赁选择权的实际行使情况与原评估结果不一致等导致租赁期变化的,承租人应当根据新的租赁期限重新计量租赁负债,并相应调整使用权资产的账面价值,若使用权资产的账面价值已调减至零,承租人应当将剩余金额计入当期损益。
审阅分析发现,部分上市公司与出租方签订租赁合同后因解除租赁合同关系需向对方支付违约金,上市公司错误地将该部分违约金直接计入营业外支出。在此情况下,应结合公司相关租赁合同具体约定进一步分析判断。如果公司与出租方签订的合同已明确约定了终止租赁选择权,上市公司应在认定其将行使终止租赁选择权或实际行使终止租赁选择权时重新计量租赁负债,并相应调整使用权资产账面价值。如果租赁合同未约定终止租赁选择权,上市公司提前解除租赁合同属于修改原合同条款以缩短租赁期,应作为租赁变更处理,将支付的违约金与调减的使用权资产和租赁负债净额之差计入资产处置损益。
致同提示
因解除租赁合同关系需向对方支付违约金
(1)若合同已明确约定了终止租赁选择权,应按租赁负债的重估进行会计处理(原合同基础上的变化),即承租人以修订后的折现率对修订后的付款额进行折现,重新确定租赁付款额,并按变动后租赁付款额的现值重新计量租赁负债。另外,当使用权资产的账面价值已调减至零,但租赁负债仍需进一步调减的,承租人应当将剩余金额计入当期损益。
(2)若合同未约定终止租赁选择权,属于修改原合同条款以缩短租赁期,应作为租赁变更处理(原合同条款之外的变化)。
(五)未恰当处理转让子公司股权形成的预计负债
根据企业会计准则及相关规定,若一项义务同时满足是企业承担的现时义务、履行该义务很可能导致经济利益流出企业、该义务的金额能够可靠地计量这三个条件,则应当确认为预计负债,并按照履行该义务所需支出的最佳估计数进行初始计量。
审阅分析发现,部分上市公司将其未实缴出资、净资产为负的子公司股权零对价转让给第三方,在明知子公司和第三方均无偿债能力的情况下,未考虑上市公司将连带承担足额出资等责任,不当确认股权处置收益,直至后续法院判决其应就子公司债务承担连带偿还责任时才确认营业外支出。根据《公司法》,股东转让股权时未按期足额缴纳出资的,转让人对受让人未按期缴纳的出资承担补充责任。据此,上市公司在转让子公司股权时,应当合理预计需要连带承担的子公司债务赔偿义务并确认预计负债,同时冲减投资收益。
致同提示
《公司法》第八十八条规定:“股东转让已认缴出资但未届出资期限的股权的,由受让人承担缴纳该出资的义务;受让人未按期足额缴纳出资的,转让人对受让人未按期缴纳的出资承担补充责任。”因此,公司在转让子公司股权时,应基于谨慎性原则评估就子公司债务连带承担相应的赔偿义务并同步调整投资收益。
(六)未恰当核算股份支付相关递延所得税
根据税法相关规定,对于附有业绩条件或服务条件的股权激励计划,企业按照会计准则确认的成本费用在等待期不得税前抵扣,待股权激励计划行权时方可抵扣,可抵扣的金额为实际行权时的股票公允价值与激励对象支付的行权金额之间的差额。根据企业会计准则及相关规定,企业应根据资产负债表日存在的信息估计未来可以税前抵扣的金额,以未来期间很可能取得的应纳税所得额为限确认递延所得税资产。
审阅分析发现,部分上市公司以前年度向高管和核心员工授予股票期权,在预计其未来存在足够的应纳税所得额情况下,上市公司未在等待期内对未来可税前抵扣的金额进行估计,未确认递延所得税资产。该股权激励计划等待期届满时,部分员工放弃行权,上市公司根据未行权数量、当日股票公允价值与激励对象支付的行权价之间的差额,一次性确认递延所得税资产。前述情况下,上市公司应在等待期内的每个资产负债表日,合理估计预计行权数量和当日股票公允价值,确认递延所得税资产;对于资产负债表日无法合理预见的员工自愿放弃行权的部分,应冲减前期已确认的递延所得税资产。
致同提示
1、国家税务总局《关于我国居民企业实行股权激励计划有关企业所得税处理问题的公告》(国税总局公告2012年第18号)指出,对股权激励计划实行后,需待一定服务年限或者达到规定业绩条件(等待期)方可行权的。上市公司等待期内会计上计算确认的相关成本费用,不得在对应年度计算缴纳企业所得税时扣除。在股权激励计划可行权后,上市公司方可根据该股票实际行权时的公允价格与当年激励对象实际行权支付价格的差额及数量,计算确定作为当年上市公司工资薪金支出,依照税法规定进行税前扣除。股票实际行权时的公允价格,以实际行权日该股票的收盘价格确定。
2、证监会《监管规则适用指引——会计类第1号》“1-14 与股权激励计划相关的递延所得税”指出,根据相关税法规定,对于附有业绩条件或服务条件的股权激励计划,企业按照会计准则的相关规定确认的成本费用在等待期内不得税前抵扣,待股权激励计划可行权时方可抵扣,可抵扣的金额为实际行权时的股票公允价值与激励对象支付的行权金额之间的差额。因此,公司未来可以在税前抵扣的金额与等待期内确认的成本费用金额很可能存在差异。公司应根据期末的股票价格估计未来可以税前抵扣的金额,以未来期间很可能取得的应纳税所得额为限确认递延所得税资产。此外,如果预计未来期间可抵扣的金额超过等待期内确认的成本费用,超出部分形成的递延所得税资产应直接计入所有者权益,而不是计入当期损益。
可参考案例《上市公司执行企业会计准则案例解析(2024)》案例9-11 股权激励计划形成的递延所得税资产的会计处理。
(七)未正确区分会计估计变更与前期差错更正
根据企业会计准则及相关规定,会计估计变更,是指由于资产和负债的当前状况及预期经济利益和义务发生了变化,从而对资产或负债的账面价值或者资产的定期消耗金额进行调整。前期差错,是指由于没有运用或错误运用相关可靠信息,而对前期财务报表造成省略或错报。
审阅分析发现,部分上市公司没有正确区分会计估计变更和差错更正。例如,有的上市公司销售产品并提供不构成单项履约义务的维保服务,以往年度仅对维保费用中的材料支出计提预计负债,售后人员薪酬及其他费用于实际发生时计入当期损益,报告期内改为按照合同金额的一定比例对包括材料、人工及其他费用在内的全部维保费用计提预计负债,并作为会计估计变更进行处理。有的上市公司报告期内调整计提存货跌价准备的类别维度,如将同类产品组合计提调整为按照单个产品类别进行测算等,作为会计估计变更进行处理。上市公司不应将前述情况简单认定为会计估计变更,如果前期做出会计估计时,未能合理使用编制报表时已经存在且能够取得的可靠信息,如未按照准则有关规定对履行质保义务所需的直接人工、直接材料、制造费用(或类似费用)等进行恰当估计,或未能合理确定存货跌价准备计提基础等,导致前期会计估计结果未恰当反映当时情况,则报告期内的会计处理变化属于前期差错而非会计估计变更。
致同提示
《监管规则适用指引——会计类第1号》“1-24 区分会计估计变更和差错更正”指出,“企业不应简单将会计估计与实际结果对比认定存在差错。如果企业前期作出会计估计时,未能合理使用报表编报时已经存在且能够取得的可靠信息,导致前期会计估计结果未恰当反映当时情况,则应属于前期差错,应当适用前期差错更正的会计处理方法;反之,如果企业前期的会计估计是以当时存在且预期能够取得的可靠信息为基础作出的,随后因资产和负债的当前状况及预期经济利益和义务发生了变化而变更会计估计的,则属于会计估计变更,应当适用会计估计变更的会计处理方法。”
根据《企业会计准则第28号——会计政策、会计估计变更和差错更正》相关规定,会计估计变更,是指由于资产和负债的当前状况及预期经济利益和义务发生了变化,从而对资产或负债的账面价值或者资产的定期消耗金额进行调整。前期差错,是指由于没有运用或错误运用下列两种信息,而对前期财务报表造成省略或错报:(1)编报前期财务报表时预期能够取得并加以考虑的可靠信息;(2)前期财务报告批准报出时能够取得的可靠信息。
可参考《上市公司执行企业会计准则案例解析》(2024)案例10-01 案件判决结果的变化是否应作为会计差错更正处理,案例10-02 关联方转移定价的特别纳税调整应认定为会计估计变更还是会计差错更正。
六 列报与披露相关问题

(一)财务报告重要性标准披露不到位
根据《公开发行证券的公司信息披露编报规则第15号——财务报告的一般规定》,公司在编制和披露财务报告时应遵循重要性原则,披露事项涉及重要性标准判断的,应披露重要性标准确定方法和选择依据。
审阅分析发现,部分上市公司对于重要性标准的披露不到位。例如,有的上市公司对重要性标准的披露流于形式,仅概括性描述其确定重要性标准的方法,未详细披露具体科目的重要性标准及其确定依据;有的上市公司披露重要性标准内容不完整,未完全覆盖其所有重要科目或交易;有的上市公司选择重要性标准不恰当,对于性质和金额不同的报表项目和交易统一采用财务报表整体的重要性标准金额,披露内容有限,不便于投资者正确理解和使用财务报表。
致同提示
根据《企业会计准则第30号——财务报表列报》第十条规定,重要性,是指在合理预期下,财务报表某项目的省略或错报会影响使用者据此作出经济决策的,该项目具有重要性。
重要性应当根据企业所处的具体环境,从项目的性质和金额两方面予以判断,且对各项目重要性的判断标准一经确定,不得随意变更。判断项目性质的重要性,应当考虑该项目在性质上是否属于企业日常活动、是否显著影响企业的财务状况、经营成果和现金流量等因素;判断项目金额大小的重要性,应当考虑该项目金额占资产总额、负债总额、所有者权益总额、营业收入总额、营业成本总额、净利润、综合收益总额等直接相关项目金额的比重或所属报表单列项目金额的比重。
(二)未恰当计算每股收益
根据企业会计准则及相关规定,企业在披露基本每股收益时仅考虑当期实际发行在外的普通股股份,而计算稀释每股收益时要考虑稀释性潜在普通股的影响。稀释性潜在普通股,是指假设当期转换为普通股会减少每股收益的潜在普通股。对于亏损企业而言,稀释性潜在普通股假定当期转换为普通股,将会增加企业每股亏损的金额。
审阅分析发现,部分上市公司披露的稀释每股收益高于基本每股收益,不符合企业会计准则有关规定。如果潜在普通股转换为普通股,将增加每股收益或降低每股亏损的金额,则表明该潜在普通股不具有稀释性,而是具有反稀释性,在计算稀释每股收益时不应予以考虑。
致同提示
《企业会计准则应用指南汇编2024》“第三十五章 每股收益”指出,“稀释性潜在普通股,是指假设当期转换为普通股会减少每股收益的潜在普通股。对于亏损企业而言,稀释性潜在普通股假定当期转换为普通股,将会增加企业每股亏损的金额。如果潜在普通股转换为普通股,将增加每股收益或降低每股亏损的金额,则表明该潜在普通股不具有稀释性,而是具有反稀释性,在计算稀释每股收益时不应予以考虑。”
例如,某上市公司2×22年度亏损,基本每股收益为每股亏损2元,考虑到该公司年初发行了一批认股权证,假定该批认股权证于发行日即转换为普通股,从而导致公司发行在外普通股增加,在亏损总额不变的情况下,公司每股亏损减少为每股亏损1元,这种情况下,认股权证实际上产生了反稀释作用,在实际计算稀释每股收益时不应当考虑认股权证的影响。
即,稀释每股收益仍按基本每股收益(每股亏损2元)列示。
(三)未按规定披露报告分部
根据企业会计准则及相关规定,企业存在多种经营或跨地区经营的,应当考虑重要性原则,在经营分部基础上确定报告分部并披露相关信息。经营分部是指企业内可区分的、能够提供单项或一组相关产品或劳务的组成部分,且该组成部分承担了不同于其他组成部分的风险和报酬。若经营分部的分部收入占所有分部收入合计的10%或者以上,企业应当将其确定为报告分部。
审阅分析发现,部分上市公司主要经营笔记本电脑生产和销售,近几年开始拓展分布式光伏电站业务。根据财务报告有关信息,上市公司消费电子业务收入占营业收入总额的88%,光伏业务收入占12%,上市公司将其划分为同一报告分部,未详细披露两类业务的分部信息(如分部利润总额、资产总额、负债总额,分部会计政策,报告分部的比较信息等),不利于报告使用者对公司业务的理解和判断。
致同提示
1、《企业会计准则第35号——分部报告》
第十七条 分部信息的主要报告形式是业务分部的,应当就次要报告形式披露下列信息:(一)对外交易收入占企业对外交易收入总额10%或者以上的地区分部,以外部客户所在地为基础披露对外交易收入。(二)分部资产占所有地区分部资产总额10%或者以上的地区分部,以资产所在地为基础披露分部资产总额。
第十八条 分部信息的主要报告形式是地区分部的,应当就次要报告形式披露下列信息:(一)对外交易收入占企业对外交易收入总额10%或者以上的业务分部,应当披露对外交易收入。(二)分部资产占所有业务分部资产总额10%或者以上的业务分部,应当披露分部资产总额。
2、《公开发行证券的公司信息披露编报规则第15号——财务报告的一般规定(2023年修订)》
第七十六条 公司应披露报告分部的确定依据、分部会计政策、报告分部的财务信息(包括主营业务收入、主营业务成本等),以及分部财务信息合计金额与对应合并财务报表项目的调节过程。公司无报告分部的,应说明原因。
七 非经常性损益相关问题

根据《公开发行证券的公司信息披露解释性公告第1号——非经常性损益》,非经常性损益是指与公司正常经营业务无直接关系,以及虽与正常经营业务相关,但由于其性质特殊和偶发性,影响报表使用人对公司经营业绩和盈利能力做出正常判断的各项交易和事项产生的损益。
审阅分析发现,部分上市公司非经常性损益披露不正确。
一是将与公司正常经营业务密切相关的税收政策影响列报为非经常性损益。例如,上市公司在计算所得税费用时,按照国家相关政策规定对符合条件的固定资产实施一次性加计扣除;在计算增值税费用时,按照国家相关政策规定对符合条件的进项税予以加计抵减,并将上述费用列示为非经常性损益。通常情况下,若上述税收减免事项与上市公司正常经营业务密切相关,上市公司根据国家相关政策规定计算的税费已完整反映了企业的纳税义务,实际并未得到其他额外收益,所获得的税收优惠不应单独列示为非经常性损益。
致同提示
1、《公开发行证券的公司信息披露解释性公告第1号——非经常性损益(2023年修订)》指出,“非经常性损益是指与公司正常经营业务无直接关系,以及虽与正常经营业务相关,但由于其性质特殊和偶发性,影响报表使用人对公司经营业绩和盈利能力做出正常判断的各项交易和事项产生的损益。其中非经常性损益通常包括:因税收、会计等法律、法规的调整对当期损益产生的一次性影响。”强调法律、法规本身的调整,而非企业自身生产经营情况变化或根据法律、法规作出的判断或估计的变化。
2、《监管规则适用指引——会计类第2号》指出,公司应分析高新技术企业认定变化的原因。因国家高新技术企业认定相关政策调整导致企业资质认定发生变化的,公司对当期损益进行的一次性调整应当计入非经常性损益;因公司生产经营情况变化导致其资质认定发生变化的,公司对损益进行的一次性调整应当计入经常性损益。
可参考《上市公司执行企业会计准则案例解析(2024)》第十一章 列报和披露【相关案例之十一】递延所得税计提比例调整是否属于非经常性损益。
二是未按照规定将金融资产公允价值变动损益计入非经常性损益。例如,上市公司(非金融企业)以专项基金形式投资二级市场,将该专项基金分类为以公允价值计量且其变动计入当期损益的其他非流动金融资产,确认大额公允价值变动收益,但未作为非经常性损益披露。通常情况下,非金融企业持有金融资产所产生的公允价值变动损益并非公司正常经营业务,应按照规定披露为非经常性损益。
致同提示
《公开发行证券的公司信息披露解释性公告第1号——非经常性损益(2023年修订)》指出,其中非经常性损益通常包括:(三)除同公司正常经营业务相关的有效套期保值业务外,非金融企业持有金融资产和金融负债产生的公允价值变动损益以及处置金融资产和金融负债产生的损益;(四)计入当期损益的对非金融企业收取的资金占用费;(五)委托他人投资或管理资产的损益;(六)对外委托贷款取得的损益;
《资产管理产品相关会计处理规定》规定,公司持有的以公允价值计量且其变动计入当期损益的金融资产,在持有期间可以将利息收入计入投资收益,将扣除该部分利息后的公允价值变动额计入公允价值变动损益;也可以将包含利息的公允价值变动额汇总计入公允价值变动损益。
三是未按照规定将投资性房地产公允价值变动损益计入非经常性损益。例如,上市公司(非房企)以收购股权方式取得房产,将其确认为投资性房地产并采用公允价值模式进行后续计量。收购次年,上市公司对房产进行装修改造,确认大额投资性房地产公允价值变动收益,但未作为非经常性损益披露。通常情况下,投资性房地产公允价值变动损益与非房地产企业正常经营业务不相关,应按照规定披露为非经常性损益。
致同提示
《公开发行证券的公司信息披露解释性公告第1号——非经常性损益(2023年修订)》指出,其中非经常性损益通常包括:(十七)采用公允价值模式进行后续计量的投资性房地产公允价值变动产生的损益。
值得注意的是,对于非房企,投资性房地产公允价值变动损益、处置损益(公允价值计量+成本计量)均属于非经常性损益,适用非流动资产处置损益列举项目,不属于行业特点和业务模式的具体判断原则。
4001102288 欢迎批评指正
All Rights Reserved 新浪公司 版权所有
