致同连续多年持续跟踪研究上市公司年报执行企业会计准则情况,正在陆续发布“上市公司年报分析之准则应用披露示例”系列文章。主要研究内容是结合上市公司年报披露示例,解析上市公司重点企业会计准则和监管要求的执行情况和可以借鉴的实务应用案例,包括执行准则和监管要求的重大会计政策的选用、重要会计估计的判断、重点关注问题的实务应用示例、核心会计事项的披露示例等。
此外,2025年3月,致同正式出版发行企业会计准则实务指引系列第五册《上市公司执行企业会计准则年报披露示例(2024)》,并已登陆各大电商平台发售。
系列文章研究涉及的准则和监管要求包括:长期股权投资准则(CAS2)、企业合并准则(CAS20)、合并报表准则(CAS33)、政府补助准则(CAS16)、股份支付准则(CAS11)、资产减值准则(CAS8)、会计政策、会计估计变更和差错更正准则(CAS28)、或有事项准则(CAS13)、投资性房地产准则(CAS3)、收入(CAS14)、金融工具准则(CAS22、CAS37等)、租赁准则(CAS21)、A+H股境内外准则执行差异披露、营业收入扣除事项、非经常性损益披露等其他准则及监管要求。
本期为“上市公司年报分析之收入披露示例”子系列文章之一,解析内容为收入准则常见会计事项及判断框架。
一、收入准则常见会计事项
2017年7月,财政部正式发布了《关于修订印发的通知》(财会〔2017〕22号)。《企业会计准则第14号——收入》(2017年修订)(以下简称“新收入准则”或“CAS 14”)与《国际财务报告准则第15号——与客户之间的合同产生的收入》(以下简称IFRS 15)趋同。执行新收入准则的企业,不再执行2006年发布的收入准则和建造合同准则。新收入准则将原收入准则和建造合同准则两项准则纳入统一的收入确认模型,以控制权转移替代风险报酬转移作为收入确认时点的判断标准,对包含多重交易安排的合同及某些特定交易的会计处理提供了更明确的指引。
新收入准则执行中的常见会计事项和难点问题包括:
1.合同是否成立的判断
合同是交易双方履行权利义务的重要依据,判断合同是否已经成立是确认收入的重要前提,合同的成立需要同时满足五个条件。实务中存在交易双方尚未签订书面合同,但是企业已经开始转让商品或提供服务(以下简称“转让商品”)的情形,此时需要判断合同的要件是否成立,以便决定相关会计处理;实务中还存在企业已经完成合同中的履约义务,但是客户款项很可能无法收回或者不具有商业实质等原因导致合同成立的条件不具备,因而不能确认收入的情形。
2.合同中履约义务的识别
履约义务是新收入准则确认和计量收入的基本单元,履约义务识别是否正确直接关系到收入确认的准确性,在实务中,针对同一个合同,存在几项履约义务可能存在争议,进而导致收入确认时点或者方法产生差异。
3.时点还是时段确认收入的判断
收入准则规定,满足某一时段内履行履约义务的三个条件之一,应当在该时段内按照履约进度确认收入,否则,属于某一时点履行履约义务,在完成履约义务的时点确认收入。在实务中,判断是否满足某一段时间内履行履约义务的条件,需要结合业务的性质和特点,根据相关合同的规定进行判断。
4.应付客户对价还是销售费用的判断
新收入准则明确了应付客户对价是向客户购买商品或者服务还是冲减收入的判断原则,根据该原则,以前作为销售费用的部分项目实则应该冲减收入,在新旧准则转换的过程中产生较多争议问题。
5.可变对价的判断和计量
新收入准则下,合同标价不一定代表交易价格,确定交易价格需要考虑的因素较多,包括各种可能导致价格变动的因素,并且不仅应当考虑合同条款的约定,还包括通过公开政策、特定声明或者以往习惯做法等,客户能够合理预期企业将接受低于合同约定的对价金额,在此基础上对可变对价进行估计且计入交易价格的可变对价金额还应满足限制条件,该过程存在较多的估计和判断。另外还存在商品控制权转移后,交易价格与某商品或原材料价格变动挂钩的定价机制,导致的应收合同对价变动,该部分不属于可变对价,企业应将其视为在合同对价中嵌入一项衍生金融工具进行会计处理。
6.收入确认的总额法与净额法
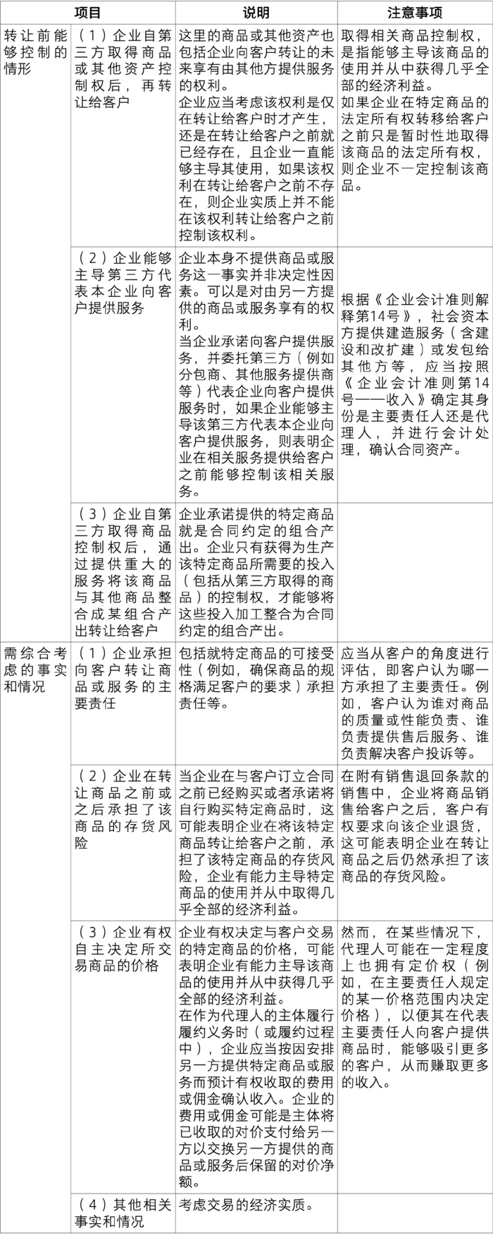
这是新收入准则执行过程中争议集中的方面,特别是贸易、供应链、广告营销、受托加工等行业和业务广泛存在主要责任人和代理人的判断,需要结合业务商业模式等相关事实和情况,按照收入准则的相关规定进行判断和会计处理。企业在判断时通常也可以参考以下三个迹象:企业承担向客户转让商品的主要责任;企业在转让商品之前或之后承担了该商品的存货风险;企业有权自主决定所交易商品的价格。上述三个迹象仅为支持对控制权的评估,不能取代控制权的评估,也不能凌驾于控制权评估之上,更不是单独或额外的评估。在上述迹象的判断和应用方面经常存在争议。
7.附有额外购买选择权的业务
企业向客户转让商品的同时向客户授予选择权,允许客户可以据此免费或者以折扣价格购买额外的商品,应当评估该选择权是否向客户提供了一项重大权利,进而判断是否构成单项履约义务,实务中,给予客户的选择权通常是以优惠价格购买商品,包括达到某一数量后,已经购买的商品也获得优惠价格或者某一数量后的新购买的商品获得优惠价格等情形,该问题的实质是履约义务的识别。
8.保证类质保与服务类质保的区分
实务中对于这两类质保的区分与判断,本质也是履约义务的识别问题,因为各行业法定质保的规定并不十分明确,因而在实务中需要根据收入准则的规定进行判断。
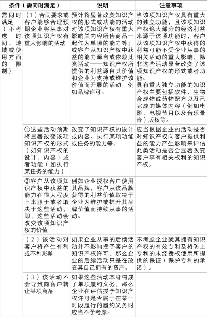
9.授予知识产权许可时点与时段确认收入的判断
授予知识产权许可确认收入和其他商品或服务存在一些特殊性,例如时段确认收入的条件(需要同时满足三个条件)、时点确认收入要求在客户能够使用某项知识产权并开始从中获利之前不能确认收入,实务中经常面临是否满足时段确认收入的三个条件的判断以及具体时点的判断。
二、收入准则的主要判断框架
(一)《企业会计准则第14号——收入》的逻辑框架
收入准则规范的是企业与客户之间的单个合同的会计处理。通过五步法体现确认和计量收入的逻辑框架。第一步,识别与客户订立的合同;第二步,识别合同中的单项履约义务;第三步,确定交易价格;第四步,将交易价格分摊至各单项履约义务;第五步,履行各单项履约义务时确认收入。其中,第一步、第二步和第五步主要与收入的确认有关,第三步和第四步主要与收入的计量有关。五步法模式如下图所示:

(二)合同成立的条件
合同,是指双方或多方之间订立有法律约束力的权利义务的协议。合同包括书面形式、口头形式以及其他形式(如隐含于商业惯例或企业以往的习惯做法中等)。企业与客户之间的合同同时满足下列五项条件的,企业应当在履行了合同中的履约义务,即在客户取得相关商品控制权时确认收入。
合同是新收入准则确认和计量收入的重要依据,在合同开始日(通常是指合同生效日)评估合同是否成立,企业与客户之间的合同在合同开始日即满足五项条件的,企业在后续期间无需对其进行重新评估,有迹象表明相关事实和情况发生重大变化的(如客户的信用风险显著升高),需要重新进行评估。合同成立的五项条件、说明及需要注意事项下表所示:
合同成立的五项条件、说明及注意事项

(三)识别合同中的单项履约义务
履约义务,是指合同中向客户转让的可明确区分商品的承诺,是收入确认和计量的基本单元。合同开始日,企业应当对合同进行评估,识别该合同所包含的各单项履约义务,并确定各单项履约义务是在某一时段内履行,还是在某一时点履行,然后,在履行了各单项履约义务时分别确认收入。同时满足能使客户单独受益以及在合同中可与其他承诺区分,则为单项履约义务。识别单项履约的条件、说明和注意事项如下表所示:
识别单项履约的条件、说明和注意事项

(四)确定交易价格
在确定交易价格时,企业应当考虑可变对价、合同中存在的重大融资成分、非现金对价以及应付客户对价等因素的影响,并应当假定将按照现有合同的约定向客户转移商品,且该合同不会被取消、续约或变更。可变对价的分析框架、应付客户对价的分析如下表所示:
可变对价的分析框架

应付客户对价的分析框架

(五)将交易价格分摊至各单项履约义务
当合同中包含两项或多项履约义务时,需要将交易价格分摊至各单项履约义务,以使企业分摊至各单项履约义务(或可明确区分的商品)的交易价格能够反映其因向客户转让已承诺的相关商品而预期有权收取的对价金额。分摊交易价格的原则是合同开始日,按照各单项履约义务所承诺商品的单独售价的相对比例,将交易价格分摊至各单项履约义务。单独售价的确定方法如下表所示:
单独售价的确定

(六)在履行履约义务时确认收入
企业应当在履行了合同中的履约义务,即在客户取得相关商品控制权时确认收入。取得相关商品控制权,是指能够主导该商品的使用并从中获得几乎全部的经济利益。
企业将商品的控制权转移给客户,该转移可能在某一时段内(即履行履约义务的过程中)发生,也可能在某一时点(即履约义务完成时)发生。企业应当根据实际情况,首先判断履约义务是否满足在某一时段内履行的条件,如不满足,则该履约义务属于在某一时点履行的履约义务。对于在某一时段内履行的履约义务,企业应当选取恰当的方法来确定履约进度;对于在某一时点履行的履约义务,企业应当综合分析控制权转移的迹象,判断其转移时点如下表所示:
在某一时段内履行履约义务的条件

确定履约进度的方法

在某一时点履行的履约义务控制权转移的迹象

(七)特定交易的会计处理
1.主要责任人和代理人
企业在判断其是主要责任人还是代理人时,应当根据其承诺的性质,也就是履约义务的性质,确定企业在某项交易中的身份是主要责任人还是代理人。企业承诺自行向客户提供特定商品的,其身份是主要责任人;企业承诺安排他人提供特定商品的,即为他人提供协助的,其身份是代理人。主要责任人应当按照已收或应收对价总额确认收入;代理人应当按照预期有权收取的佣金或手续费的金额确认收入。企业是主要责任人的情形如下表所示:
企业是主要责任人的情形

2.授予知识产权许可
企业向客户授予知识产权许可时,可能也会同时销售商品,企业应当评估授予客户的知识产权许可是否可与所售商品明确区分,即该知识产权许可是否构成单项履约义务。授予客户的知识产权许可构成单项履约义务的,企业应当根据该履约义务的性质,进一步确定其是在某一时段内履行还是在某一时点履行。属于在某一时段内履行的履约义务应同时满足的条件如错误!未找到引用源。
所示;否则,应当作为在某一时点履行的履约义务确认相关收入。另外,对于企业向客户授予知识产权许可,并约定按客户实际销售或使用情况(如按照客户的销售额)收取特许权使用费的,应当在客户后续销售或使用行为实际发生与企业履行相关履约义务二者孰晚的时点确认收入。这是估计可变对价的一个例外规定,该例外规定只有在下表所列的两种情形下才能使用。
知识产权许可与所售商品不可明确区分的情形

属于在某一时段履行的履约义务

基于销售或使用情况的特许权使用费

(八)合同成本
1.合同取得成本
企业为取得合同发生的增量成本预期能够收回的,应当作为合同取得成本确认为一项资产,如下表所示:

2.合同履约成本
企业为履行合同可能会发生各种成本,属于其他企业会计准则(例如,《企业会计准则第1号——存货》《企业会计准则第4号——固定资产》《企业会计准则第6号——无形资产》等)规范范围的,应当按照相关企业会计准则进行会计处理;同时满足下表所列条件的,应当作为合同履约成本确认为一项资产。

4001102288 欢迎批评指正
All Rights Reserved 新浪公司 版权所有
