
2025年12月22日,《中华人民共和国商标法(修订草案)》提请十四届全国人大常委会第十九次会议进行初次审议;25日,十四届全国人大常委会第十九次会议对商标法修订草案进行了分组审议。
刚刚(27日上午),中国人大网公布《中华人民共和国商标法(修订草案)》征求意见(全文附于文后)。
来源 | 中国人大网、人民日报、人民法院报、法治日报
整理、编辑 | 布鲁斯
2025年12月22日,《中华人民共和国商标法(修订草案)》提请十四届全国人大常委会第十九次会议进行初次审议;25日,十四届全国人大常委会第十九次会议对商标法修订草案进行了分组审议。27日上午,中国人大网公布《中华人民共和国商标法(修订草案)》征求意见(全文附于文后)。
十四届全国人大常委会第十九次会议22日上午在北京人民大会堂举行第一次全体会议。为加强商标保护,促进商标运用,解决实践中存在的突出问题,推动经济高质量发展,国务院提出了关于提请审议《中华人民共和国商标法(修订草案)》的议案。受国务院委托,国家知识产权局局长申长雨作了说明。
申长雨表示,现行商标法于1983年施行,先后经过4次修正,对保护商标专用权,推动社会主义市场经济发展发挥了积极作用。截至2024年底,我国累计商标注册申请量8352.3万件,有效注册商标已达4977.7万件,均位居世界第一。与此同时,商标领域也出现了一些新情况新问题,如:恶意注册商标行为屡禁不止;商标“重注册、轻使用”现象比较普遍,商标不当使用花样翻新;商标侵权居高不下,商标注册人过度维权、恶意诉讼现象也时有发生。为解决实践中存在的突出问题,有必要修订现行商标法。
申长雨介绍,此次商标法修订坚持问题导向,聚焦商标领域突出问题,完善商标注册、管理和保护制度,并把实践中一些成熟的做法上升为法律。据介绍,修订草案共9章84条,主要修改内容如下:
明确商标工作总体要求,服务高质量发展。增加规定商标工作应当贯彻党和国家知识产权战略部署;明确商标注册、管理、执法职责分工;增加商标定义,并强调申请注册和使用商标不得损害国家利益、社会公共利益或者他人合法权益。
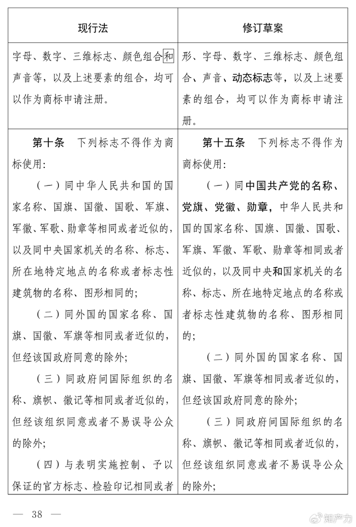
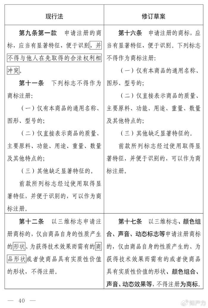
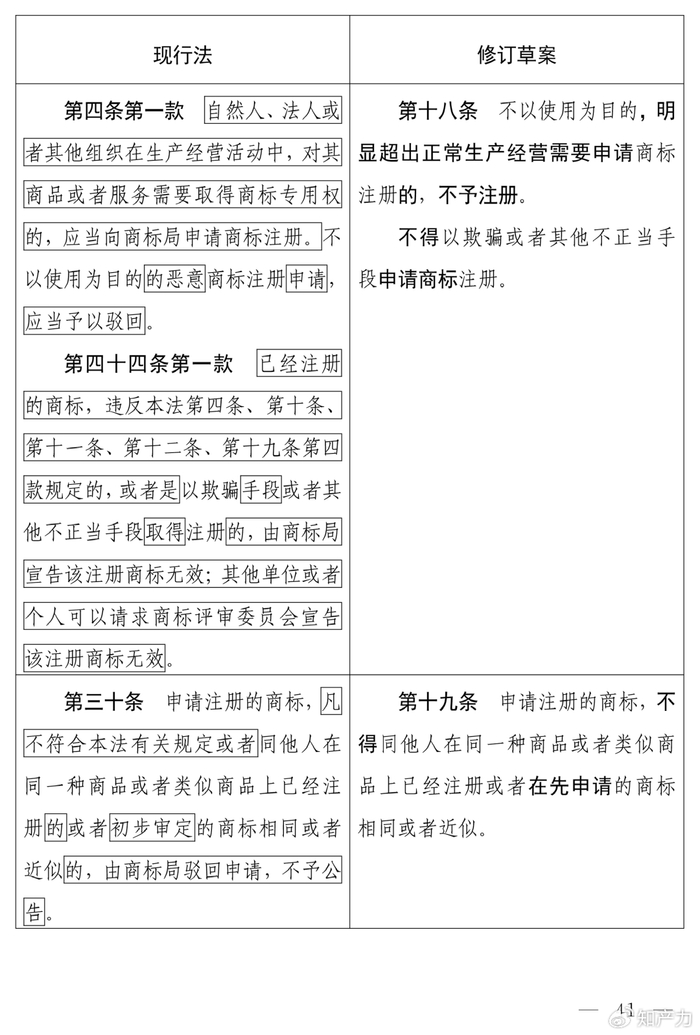
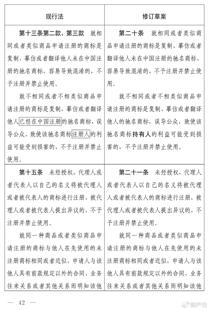
明确商标注册条件,规范商标注册。增设专章将原来分散在各章的商标注册条件集中规定并予以完善。明确禁止将中国共产党的名称、党旗、党徽、勋章用作商标;增加规定“动态标志”可以作为商标注册,仅由商品自身的性质产生的、为获得技术效果而需有的或者使商品具有实质性价值的颜色组合、声音、动态效果等不得注册为商标;明确不以使用为目的、明显超出正常生产经营需要申请商标注册的,不予注册;加强驰名商标保护,将禁止在不相同、不相类似的商品上抢注他人已注册驰名商标,扩大至不区分注册与否均禁止抢注。
强化商标管理,维护公平竞争市场秩序。明确恶意申请商标注册的具体情形和处罚幅度;规制商标不当使用,增加规定对以误导公众的方式使用注册商标可以罚款、撤销该商标,并明确集体商标、证明商标注册人的管理、使用义务和法律责任;促进商标使用,明确国务院商标管理部门可以主动撤销成为通用名称或连续三年无正当理由不使用的注册商标;加强对商标代理机构、商标代理从业人员的规范。
25日:分组审议
十四届全国人大常委会第十九次会议12月25日上午对商标法修订草案进行了分组审议。
委员们认为,此次商标法修订是一次系统性制度升级。修订草案针对恶意注册、商标囤积、侵权等突出问题完善商标注册管理和保护制度,对于我国从商标注册大国迈向商标品牌强国具有重要意义。同时,委员们围绕打击恶意注册、强化执法以及监管等问题提出多方面的意见建议。
恶意抢注、囤积商标行为,严重破坏市场公平竞争秩序。公开数据显示,2023年上半年国家知识产权局打击商标恶意注册24.9万余件,2024年上半年20.5万件,持续高位运行。
修订草案第18条规定,不以使用为目的,明显超出正常生产经营需要申请商标注册的,不予注册,并明确规定了处罚后果。如何进一步有力打击恶意抢注等行为也成为委员们的热议焦点。
“近年来,商标代理机构之间恶性竞争加剧,甚至参与恶意抢注商标行为,扰乱商标代理秩序,对我国商标品牌发展造成严重不利影响。”鲜铁可委员建议加大对商标代理机构和商标代理人的管理力度,规范商标代理行为,加强商标代理行业信用建设,发挥行业组织自律作用,大幅提高违法成本。同时,建立符合我国国情的商标强制转移制度,在有效打击恶意注册行为的同时,有力保护权利人的合法权益。
杜小光委员建议完善对恶意注册商标的监管程序,在修订草案中增加“要求说明合理性”的程序性授权条款,将实质性判断标准与审查程序相结合,赋予商标主管部门必要的审查工具,同时增加恶意申请商标的兜底情形。
鄂竟平委员建议增加发放商标的部门单位的责任,即“批准商标注册的单位要对商标申请人生产经营情况进行复核”,从根上杜绝没有生产经营的企业或个人恶意抢注。同时去掉“明显”一词,并在商标有效期条款中增设复核机制,对注册5年仍未实际经营的商标进行必要性审查,不符合要求的予以取消。
“‘超出正常生产经营需要’限制范围过宽,极易导致很多知名品牌无法在其他非经营产品类别或者未来将要涉足的产品类别上进行防御性保护。”程林委员建议在修订草案第18条中增加“恶意”限定,区分“恶意囤积”与“善意防御”,对不予注册的行为进一步限定,防止企业正当防御注册行为受到限制。
在执法与监管层面,多位委员建议强化执法刚性并完善配套规则。
“当前,商标侵权行为的形式愈发隐蔽。调研中,执法部门普遍反映,打击制假售假的关键在于精准摧毁源头,实践中开展突击检查、源头排查时,常遭遇当事人拒绝配合调查、阻碍执法人员进入现场、擅自销毁或转移侵权证据等情况,严重影响执法效能。”蒋卓庆委员建议增设阻碍商标行政执法活动的专门法律责任条款,对拒绝配合、阻碍执法、销毁转移证据等行为,视情节轻重给予一定的行政处罚,同时,实行“双罚制”,除对违法主体(单位)予以处罚外,对相关责任人(自然人)一并追究责任。此外,推动行刑衔接,明确情节严重构成犯罪的,依法追究刑事责任。
针对电商、直播等新业态中商标侵权频发、线上侵权隐蔽性强、跨地域查处难的现象,沙尔合提·阿汗委员建议加强网络环境下的商标保护,明确电商平台对入驻商家商标信息的准入审查、日常监测、侵权处置以及信息披露等义务。
商标法第五次修改历程回顾
我国现行商标法于1982年8月23日由五届全国人大常委会第二十四次会议通过,自1983年3月1日起施行,先后经过1993年2月、2001年10月、2013年8月、2019年4月4次修正,目前共有8章73条。
知产力注意到,商标法第五次修改始于三年前。早在2022年,国家知识产权局便已着手加快推进新一轮商标法的全面修改工作,多次开展深入调研,广泛听取意见建议,进行深入研究论证,形成《中华人民共和国商标法修订草案》,并于2023年1月13日至2月27日就其起草的《中华人民共和国商标法修订草案(征求意见稿)》向社会各界公开征求意见。该修订草案(征求意见稿)共有10章101条。不同于前四次修改采用的“修正”形式,商标法第五次修改首次采用“修订”形式。这意味着商标法迎来其首次整体、全面的修改。
相关链接
附修改对照表丨中华人民共和国商标法修订草案(征求意见稿)
国知局谈商标法修订:引导商标注册回归“注册为了使用”的本源
在商标法第五次修改的过程中,知产力也收到了不少来自各界对于商标法此次修改的意见分享:
专家云集 共商《商标法》第五次修订“新老”问题
关于《商标法修订草案(征求意见稿)》的解读与思考建议(上)
关于《商标法修订草案(征求意见稿)》的解读与思考建议(下)
新商标法引入禁止商标重复注册规则?看看国外怎么做
特稿 | 商标法与反不正当竞争法的关系——兼评“古北水镇”商标竞争案
法大知识产权沙龙第三十期 | 商标法第五次修改研讨
黄晖:我国商标法第五轮修改中的三个重要问题
刘丽娟:《商标法》第五次修改(征求意见稿)的几点看法
聚焦两会 | 民进中央:建议商标法增加对代理机构和代理师的准入要求
2024年4月,国家知识产权局对外公布《推动知识产权高质量发展年度工作指引(2024)》,提出2024年将“加快推进商标法及其实施条例新一轮修订、地理标志专门立法研究和《集成电路布图设计保护条例》修改论证”。
相关链接
国知局2024任务清单公布,将加快推进商标法及其实施条例新一轮修订
2024年5月,国务院办公厅印发的《国务院2024年度立法工作计划》将商标法修订草案列入“预备提请全国人大常委会审议”的法律案;国家知识产权强国建设工作部际联席会议办公室印发的《2024年知识产权强国建设推进计划》也提出在年内推进修改商标法。不过,商标法修订草案当年并未付诸审议。
相关链接
今年修改制定这些知产法律法规!《2024年知识产权强国建设推进计划》印发
一年后的2025年5月公布的《国务院2025年度立法工作计划》中,商标法修订草案再次被列入,成为“拟提请全国人大常委会审议”的法律案;《全国人大常委会2025年度立法工作计划》也将商标法列入“预备审议项目”,“由有关方面抓紧开展调研和起草工作,视情安排审议”。
相关链接
国务院今年将提请全国人大常委会审议商标法修订草案
全国人大常委会今年6月将再次审议反不正当竞争法修订草案
2025年11月14日召开的国务院常务会议讨论并原则通过《中华人民共和国商标法(修订草案)》,决定将草案提请全国人大常委会审议。会议指出,要依法加强商标管理和保护,充分发挥商标对经济社会发展的促进作用。
知产力一直以来密切关注商标法修改进程,欢迎学者、法官、律师及相关企事业单位关注商标法修改的朋友给我们投稿,结合自身研究经验和最新理论实践撰文,分享真知灼见,以期促进商标法立法不断健全和完善,帮助读者进一步理解此次商标法修改的深刻影响,助力知识产权法治建设。投稿须知可在知产力微信公众号会话页面私信“投稿”获取。
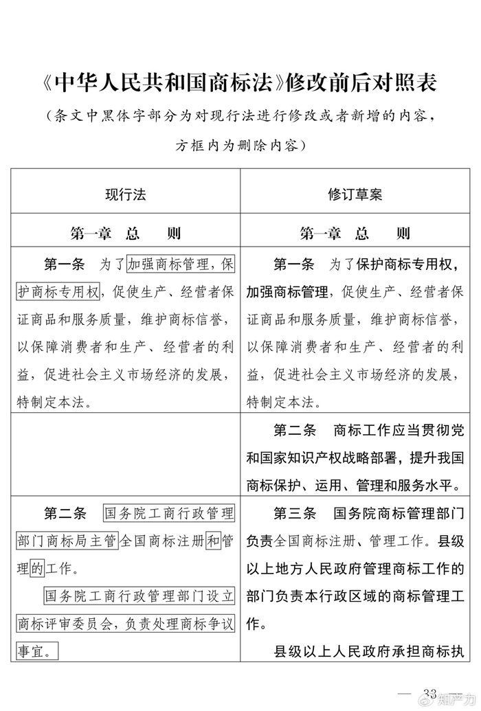
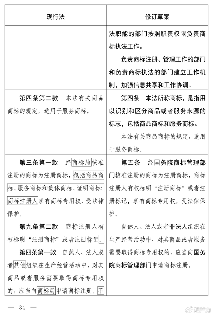
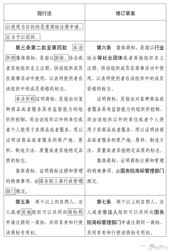
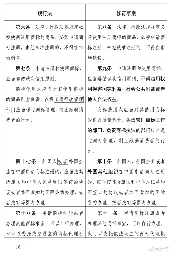
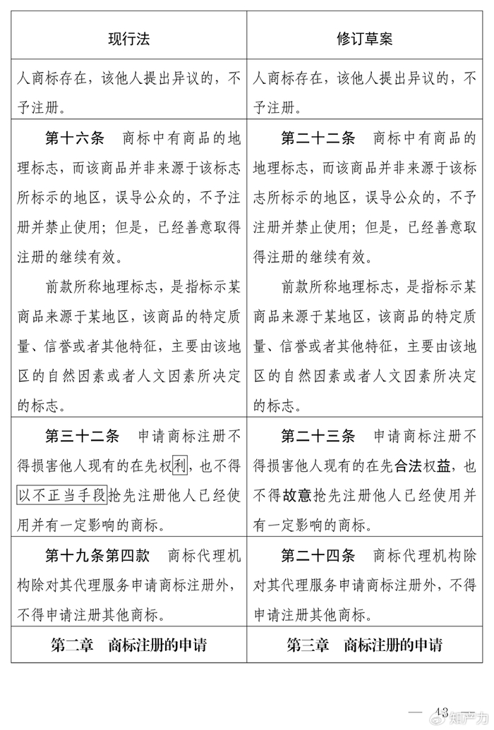
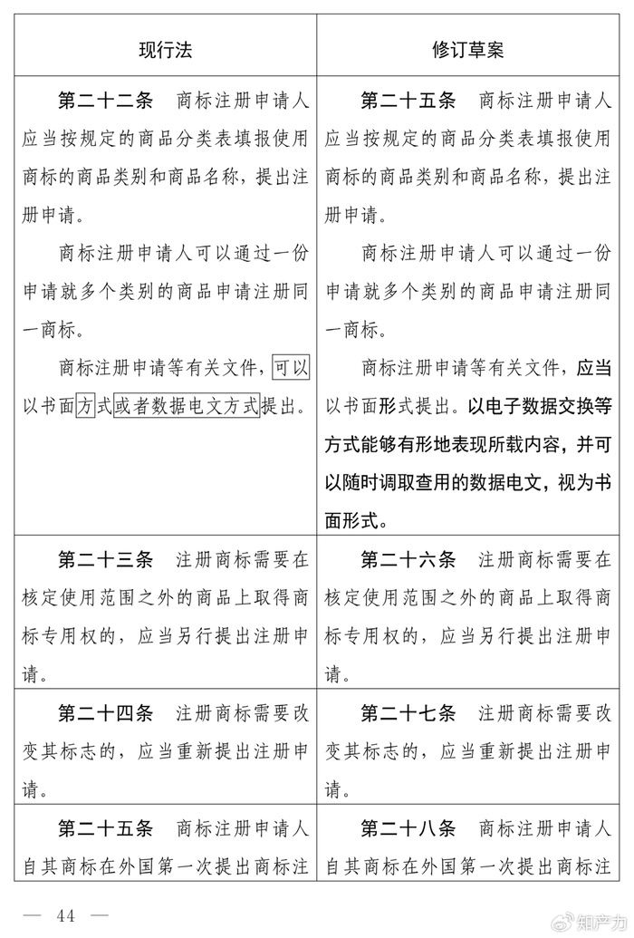
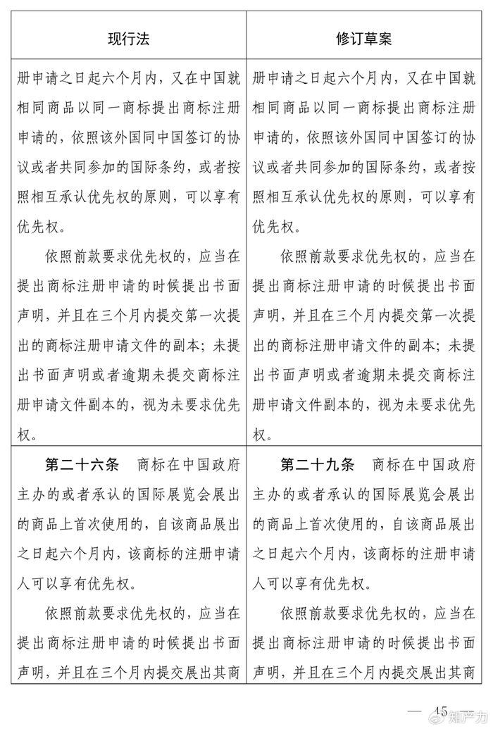
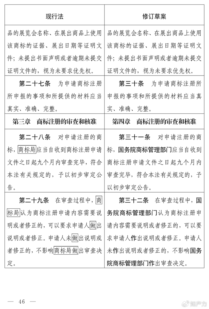
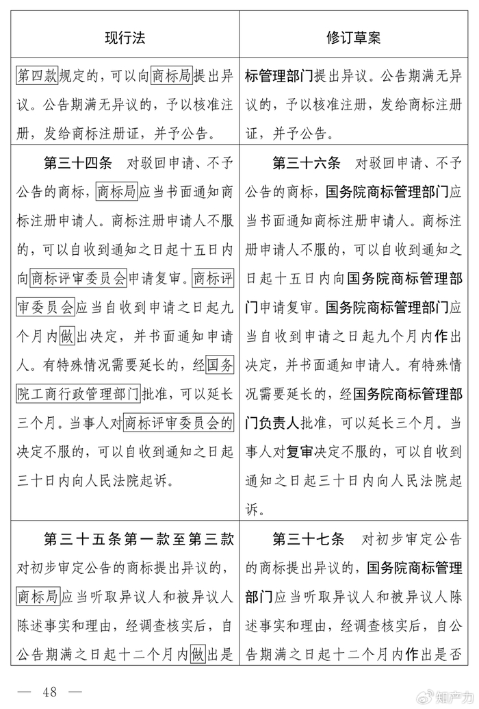
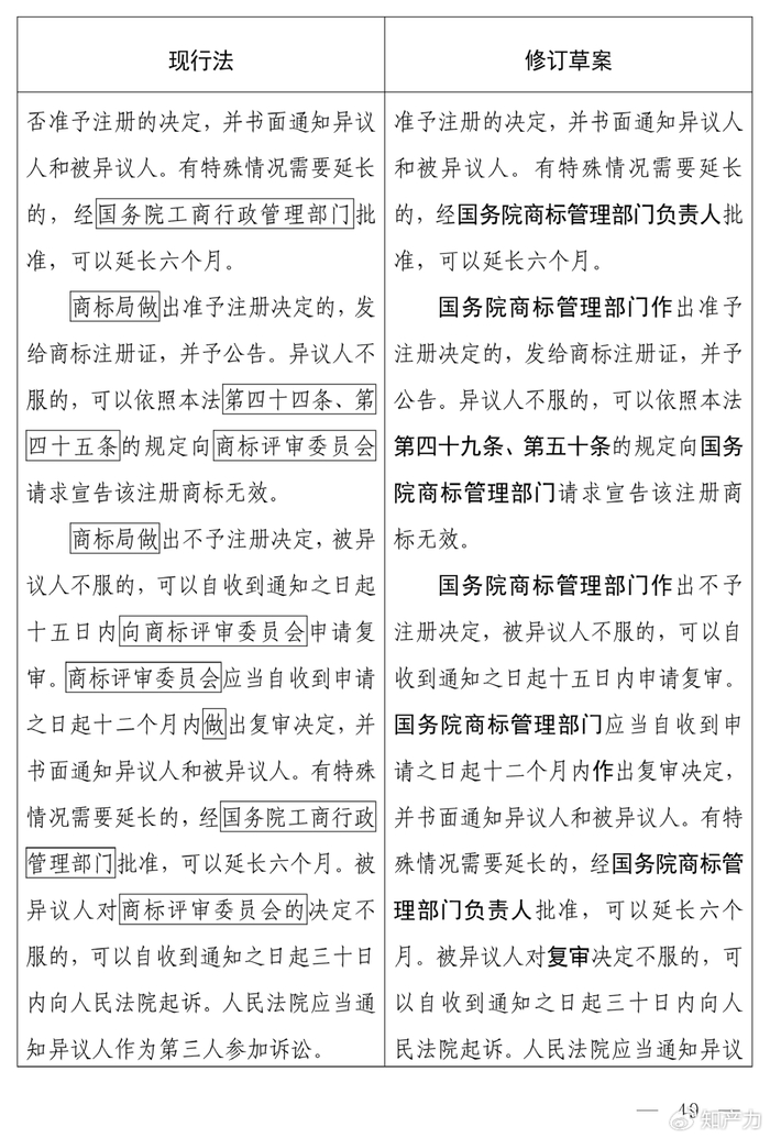
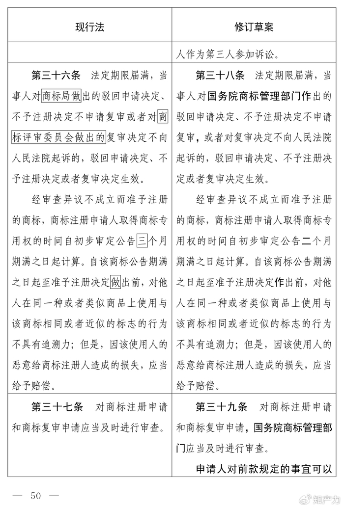
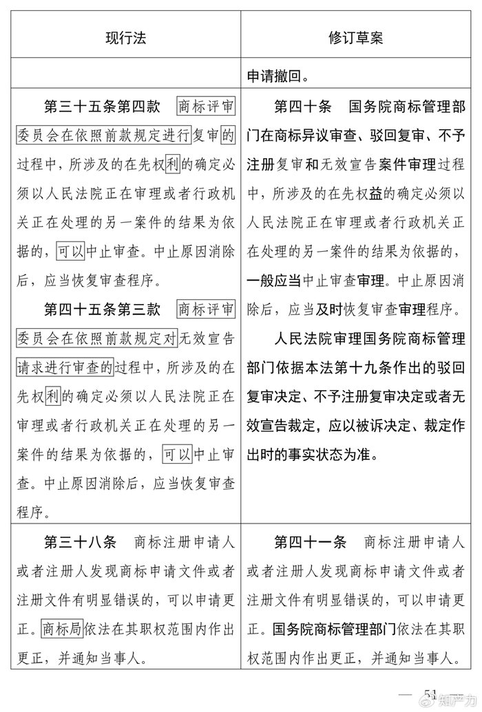
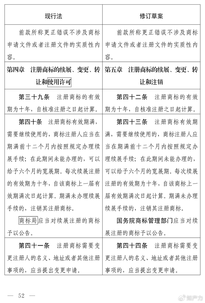
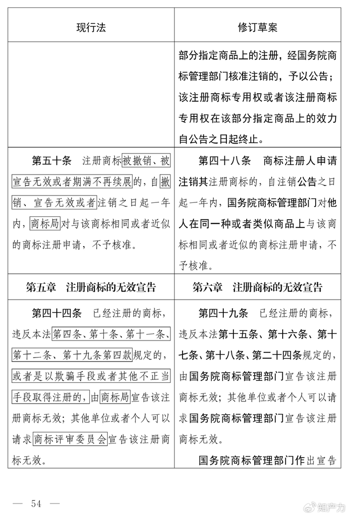
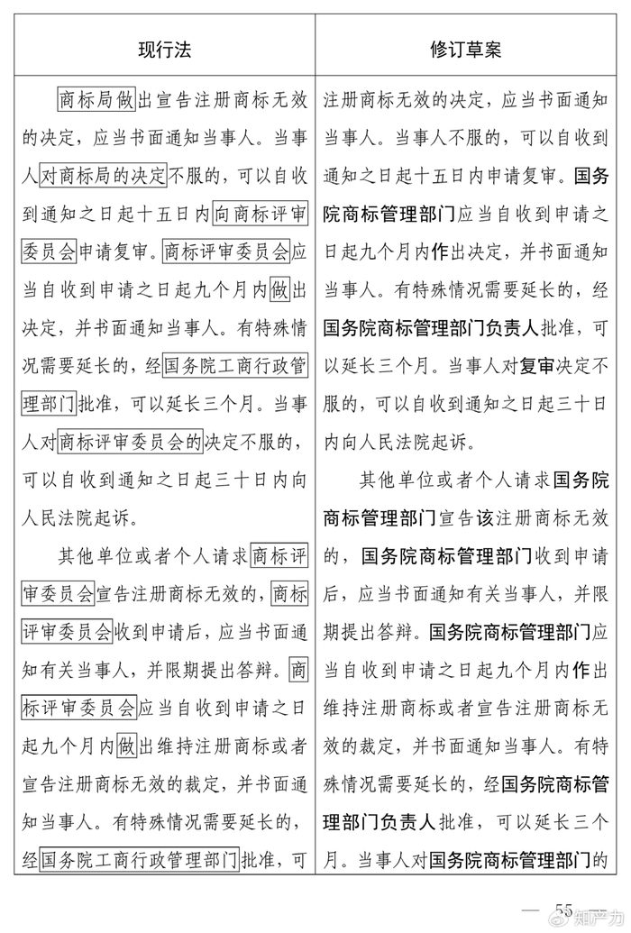
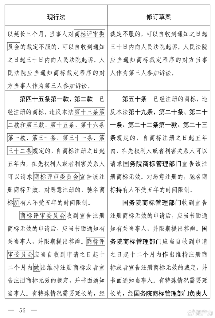
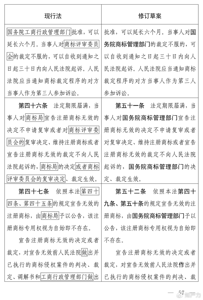
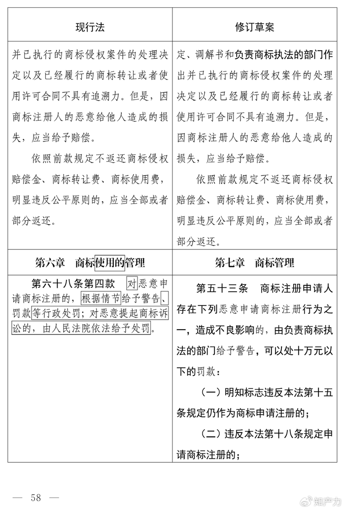
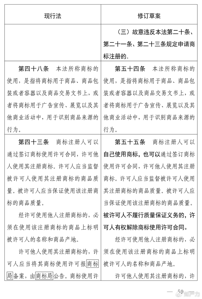
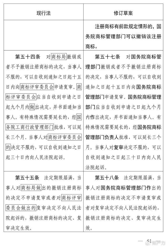
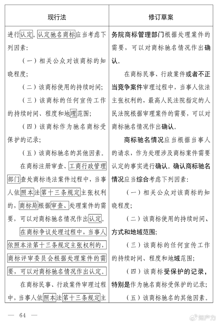
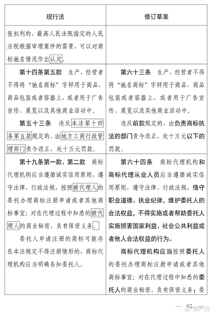
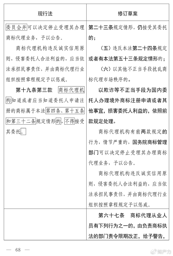
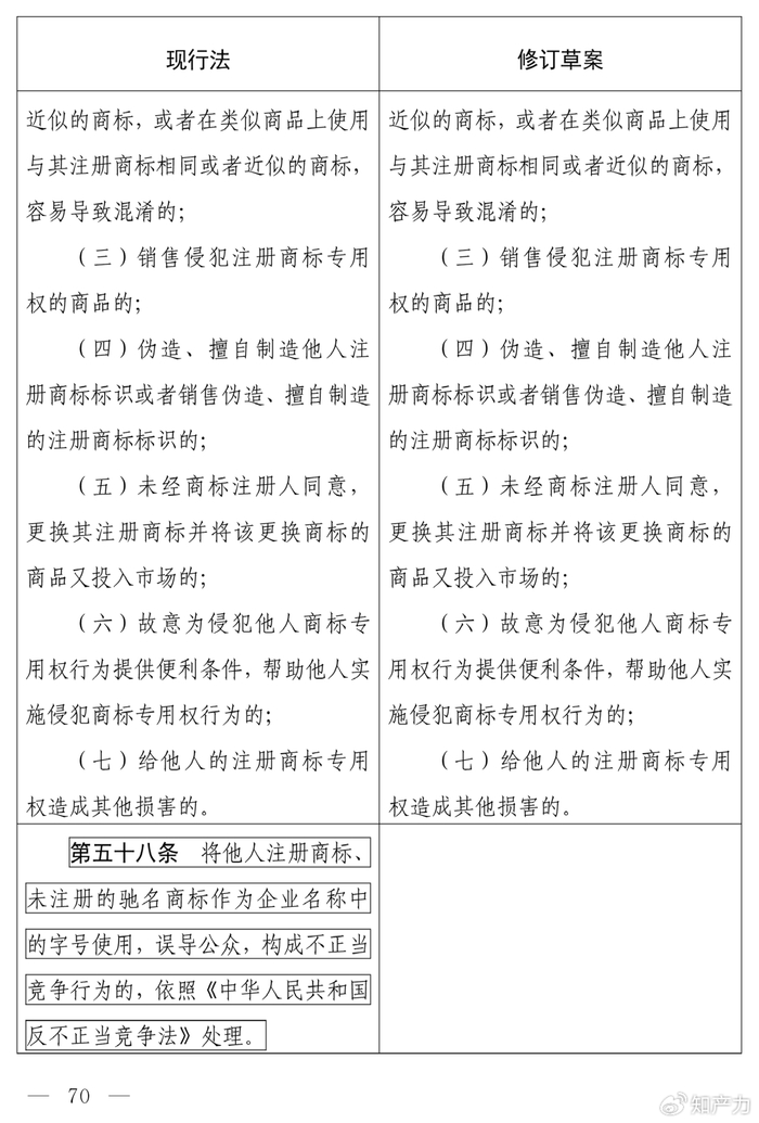
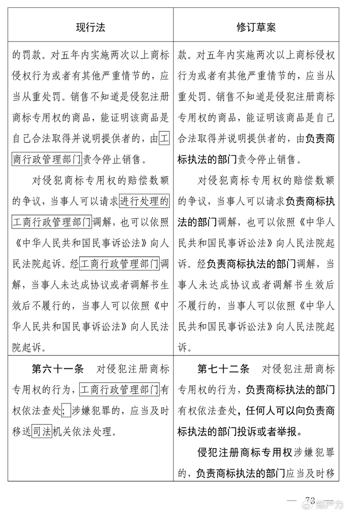
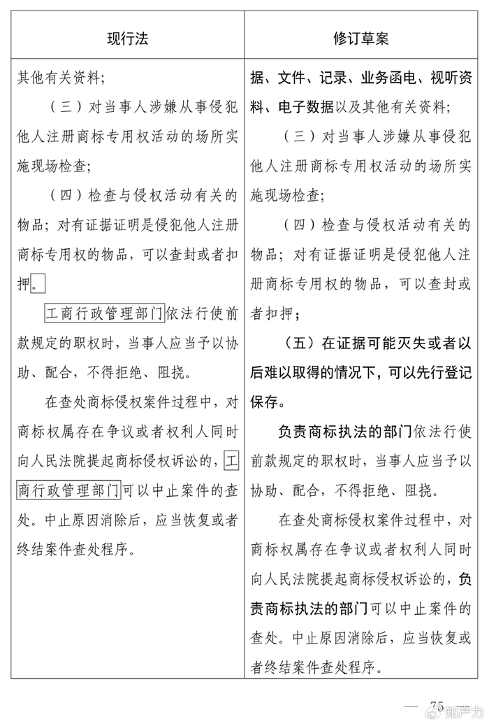
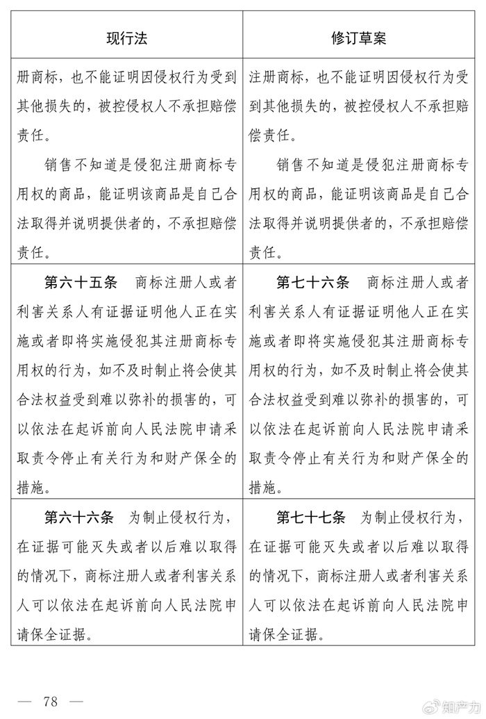
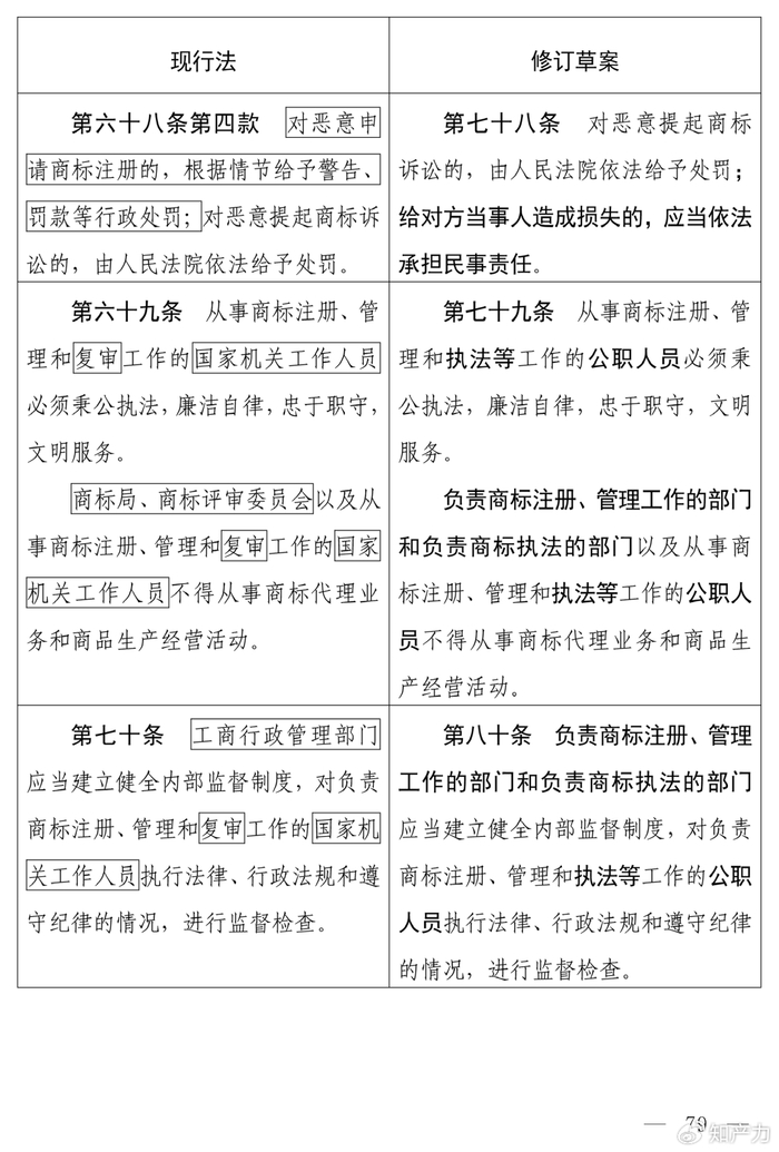
以下是12月27日中国人大网公布的商标法(修订草案)及其修改前后对照表:

商标法(修订草案)征求意见
十四届全国人大常委会第十九次会议对《中华人民共和国商标法(修订草案)》进行了审议。现将《中华人民共和国商标法(修订草案)》公布,社会公众可以直接登录中国人大网(www.npc.gov.cn)或国家法律法规数据库(flk.npc.gov.cn)提出意见,也可以将意见寄送全国人大常委会法制工作委员会(北京市西城区前门西大街1号,邮编:100805。信封上请注明商标法修订草案征求意见)。征求意见期限为45日。
中华人民共和国商标法(修订草案)












































































回顾商标法上次修改(第四次,修正)
关于商标法修改的十六条建议(上)
关于商标法修改的十六条建议(下)
商标法修改,这六条建议或可遏制商标抢注
全国人大常委会关于修改商标法等法律的决定
商标法修改,你需要知道的四大修法亮点!
对商标法第四次修改的一点实务建议及思考
从“两法”修正,看中国知识产权立法修法历程
封面制作 | 布鲁斯
4001102288 欢迎批评指正
All Rights Reserved 新浪公司 版权所有
