湘江科学城建设速度加快!
去年12月28日,湘江新区(岳麓区)连发6个拆迁公告;
1月18日湘江新区(岳麓区)发布8则土地征地补偿安置方案公告、1则征收土地公告、1则征收土地预公告;
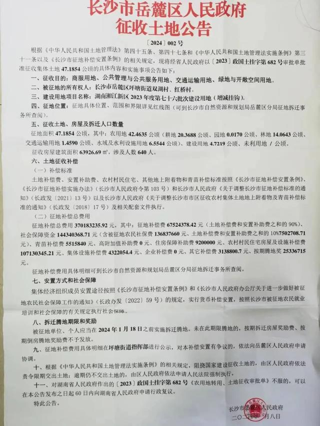
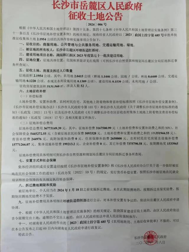
日前,湘江科学城板块再次发布征地公告,征地目的主要有住宅、商服、公建、交通等,公告如下:










根据湘江新区2024年的最新规划,今年的湘江新区(岳麓区)将要拆迁近万亩,妥妥的大动作。

你期待这里吗?
4001102288 欢迎批评指正
Copyright © 1996-2019 SINA Corporation
All Rights Reserved 新浪公司 版权所有
All Rights Reserved 新浪公司 版权所有
