金融监管总局
节前部署2025年工作内容

①提“苦练内功、降本增效”
不断增强监管质效,支持资本市场发展
②各地监管局开会
频繁提及“报行合一”、“资负联动”
③国寿、人保等
高质量发展仍是主基调
聚焦主业、提升价值和核心竞争力
1
2025年“开门红”
保险公司之间差异大?

近日,太保、新华、阳光等上市险企,已经陆续公布2025年首月的保费收入情况。
从这些公司的数据看,2025年的“开门红”呈现一定的分化态势...
比如,太保寿险和新华保险均实现双位数的保费增长;而阳光寿险和国华人寿却是负增长。
至于,具体各家的情况,是否真的有如此大差异,还需后续数据分析,当然,大家也可以文末留言,说一下所在公司的情况如何。
近年来,代理人团队发展从人海战术向精英化模式转变,行业也开始主动淡化“开门红”...
这背后也与保险业向高质量发展转型有很大关系,与昔日粗放式发展阶段盲目追求规模相比,当下行业更重视价值的提升。
这一点,不仅从此前的保险业“新国十条”中,“树立正确的经营观、业绩观和风险观,加快由追求速度和估摸向以价值和效益为中心改变”能看出来。
更重要的是,1月12日,金融监管总局召开2025年监管工作会议,其中,就提到着力夯实可持续发展基础,“苦练内功、降本增效”。
2
金融监管总局2025年工作会议
提“降本增效”、支持资本市场发展

1月12日,金融监管总局召开2025年监管工作会议,在部署2025年主要工作时,提到六个方面:
一是,中小金融机构的改革化险工作,还将加快推进,全力处置高风险机构,促进管理重构、业务重组等。
近期,“富泽人寿”出现在市场监管总局企业名称申报登记公告中。业内也有传言,说是将要承接一家很久不披露信息的寿险公司业务。
二是,防范化解重点领域风险,支持构建房地产发展新模式。
2024年,新华保险和中金资本联合,成立坤华(天津)股权投资合伙企业,截止目前,该公司已经接盘10余家万达广场,包括北京万达广场、南京万达茂等在内。
三是,切实提高银行业保险业高质量发展能力。
督促保险机构强化资产负债联动管理,苦练内功、降本增效,着力夯实可持续发展基础。
2023年,人身险公司的银保渠道率先开始执行“报行合一”,经历一年多的调整,叠加预定利率下调等,头部险企的新业务价值率普遍提升。
从此次2025年监管工作会议,再次提及“资负联动管理”“降本增效”,说明短时间内这仍将是行业监管的重点所在。
四是,不断增强监管质效,包括加快推动重要立法修法工作。
去年,保险法的修订已经提上议程,不知道今年是否会有进一步进展?

五是引导保险、理财资金支持资本市场平稳健康发展。
年前,《中长期资金入市实施方案》正式下发,已经明确了包括保险资金在内,五大类中长期资金的硬性指标。
具体保险产品方面,提到要加快补齐养老第三支柱短板,2024年,个人养老金制度全面实施,保险公司已经陆续开发百余款产品。
六是,以更高标准、更大力度推进金融高水平对外开放。
3
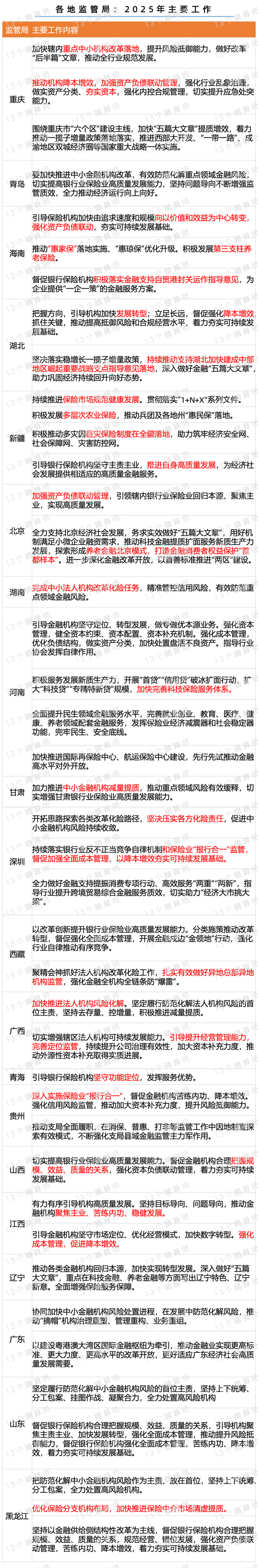
各地监管局2025年工作
中小机构改革、资负联动是重点

此外,各地的金融监管局,也纷纷召开2025年工作会议,部署下一步重点工作,详见上图。
对于2025年主要工作,多地监管局都频繁提到了“机构改革化险”、强化“降本增效”,深入实施“报行合一”等。
比如,北京金融监管局提到“加强资产负债联动管理,引领辖内银行业保险业回归本源、聚焦主业,实现高质量发展”。
深圳金融监管局提到“持续落实保险业‘报行合一’监管,督促加强全面成本管理,以降本增效夯实可持续发展基础”。
也就是说,加强资产负债联动管理、推动机构降本增效、引导机构聚焦主业,是2025年各监管机构的主要任务之一。
当前,外部利率持续下行的趋势尚未改变,面对利差空间的压缩,无论是监管还是保险公司,都对资产负债管理格外重视。
与此同时,各地监管局也表示,还会加快推进机构风险化解工作。
此外,各地监管局也结合当地经济发展的重点,提到保险业的一些发展侧重。
比如,海南金融监管局提到“督促银行保险机构积极落实金融支持自贸港封关运作指导意见,为企业提供‘一企一策’的金融服务方案”。
新疆金融监管局提到“积极推动多灾因巨灾保险制度在全疆落地”。
具体到产品方面,部分监管局也提到,要推动家庭财产险的“惠民保”产品落地实施,积极发展第三支柱养老保险等。
4
国寿、人保等
2025年工作会议
高质量发展仍是主基调

保险公司方面,虽然,国寿、人保等上市公司,此前已经发布业绩预增公告,表示2024年的净利润大幅增长。
但是,抓高质量发展,仍旧是2025年的工作重点。
节前,中国人寿、中国人保、中国太平、中国再保等,已经召开工作会议,明确2025年工作总基调。
从上图可见,高质量发展、风险防控、深化改革等,是多家公司的主要工作内容。
由此可见,在当前行业转型叠加利率下行的阶段,加强经营管理、提升业务价值,增强公司的核心竞争力,是各家公司的共识。

当然,具体工作内容方面,各家保险公司还有不同的侧重,详见上图。
中国人寿,提到培育壮大三大新增长、极扎实推动三个新上市平台建设、深入推进协同创新升级、进一步加快数字化转型。
中国人保,提到扎实服务大局,扎实推动高质量发展,塑造发展新动能新优势,扎实建强队伍。
泰康保险,表示要做好“支付+服务+投资”三端主业,坚定打造“服务好”公司,构建引领长寿时代的大健康生态体系商业模式。

至于,具体到各家保险集团的子公司,2025年工作更细化。
比如,人保寿险提到要提升价值创造能力、精细化产品管理体系,人保财险提到要开展基层赋能增效行动,瑞众人寿提到要稳步提升数智化水平等,详见上图。
THE END:期待不一样的未来?
如今,2025年已经过去快2个月,我们见证了《哪吒2》登顶全球动画票房榜榜首,也看到了DeepSeek的高效便捷,可以帮助代理人和保险公司等提高工作效率。
或许,当前保险业面临的利率下行周期并不会改变,但随着科技技术的发展,中长期资金助力资本市场发展的契机,在这个瞬息万变的时代,也许我们也可以期待不一样的未来。
近期,从人保、新华等头部老牌险企,乃至水滴、慧择等保险中介,快速响应接入DeepSeek系列模型,如此快的反映速度,也说明行业都在期待下一次跨越的机会。
4001102288 欢迎批评指正
All Rights Reserved 新浪公司 版权所有
