2025年12月15日,金智维首次向港交所递交招股书,拟在香港主板上市,联席保荐人为国泰君安国际、中银国际。
公司是专注于提供人工智能(「AI」)数字员工解决方案及企业级智能体解决方案的AI企业,2024年收入2.43亿元人民币,净亏损1.22亿元,同比扩大九成;2025年上半年收入0.46亿元,净亏损1.17亿元,同比扩大三倍。
LiveReport获悉,珠海金智维人工智能股份有限公司Zhuhai Kingsware Artificial Intelligence Co., Ltd.*(简称“金智维”)于2025年12月15日首次在港交所递交上市申请,拟在香港主板上市。
公司是一家专注于提供人工智能(「AI」)数字员工解决方案及企业级智能体解决方案的AI企业,通过自主研发的AI解决方案,公司助力企业加速其数智化转型。
公司已服务众多行业多家头部企业,并取得市场领先地位。按市场份额计,公司于2022年至2024年连续三年在中国AI数字员工解决方案市场蝉联榜首。整个业绩记录期间,公司在此市场服务的大中型企业数量亦位居市场首位。公司的市场领先地位尤其体现在金融服务领域,自2022年至2024年连续三年市场份额稳居第一。
以下为公司发展历程的关键里程碑:
公司于2016年推出基于RPA技术的数字员工平台;于2021年推出AI能力中心,构建了K-APA AI数字员工平台,并推出K-APA AI数字员工解决方案);于2022年顺利通过中国信通院RPA系统和工具产品能力全能力域证书;顺应大语言模型快速发展趋势,公司于2023年对K-APA平台进行系统性升级,并获工信部认证为国家级专精特新「小巨人」企业;
公司于2025年推出Ki-Agent企业级智能体平台及Ki-Agent企业级智能体解决方案;截至最后实际可行日期,公司的Ki-Agent解决方案已在多个行业领先的客户中进行商业部署。

截至2025年6月30日,根据公司AI解决方案授予客户的授权数量计,公司已部署逾180万名AI数字员工。该等AI数字员工涉足金融服务、政务、制造业等十余个行业,累计服务超过1,300家优质客户(含120余家《财富》全球500强及《财富》中国500强企业)。
截至2025年6月30日,公司已为超240家银行(覆盖中国六大国有银行)、超130家证券公司(覆盖中国90%以上的证券公司),以及超170家其他主要金融机构提供服务。

弗若斯特沙利文(Frost & Sullivan)一直是助力企业赴港上市的领导者,拥有丰富的行业经验沉淀以及与监管机构、交易所、投融资机构以及各相关机构的沟通经验。根据LiveReport大数据(统计数据截至2025年12月31日),2025年1-12月,以及36个月的统计期间,弗若斯特沙利文分别为83家(市占率72%),180家(市占率71%)港股IPO成功上市企业提供了上市行业顾问服务,按数量计排名第一。
财务业绩
截至2024年12月31日止3个年度、2024年及2025年前6个月:
收入分别约为人民币2.03亿、2.17亿、2.43亿、0.55亿、0.46亿,2025年前6月同比-17.13%;
毛利分别约为人民币0.85亿、0.90亿、1.30亿、0.29亿、0.24亿,2025年前6月同比-19.06%;
净利分别约为人民币-5.07亿、-0.63亿、-1.22亿、-0.27亿、-1.17亿,2025年前6月同比+328.99%;
毛利率分别约为42.09%、41.54%、53.35%、53.14%、51.90%;
净利率分别约为-249.53%、-28.87%、-50.19%、-49.09%、-254.14%。

公司过去两年收入呈稳步增长态势;净利润方面,2023年净亏损0.63亿元,2024年净亏损扩大至1.22亿元,主要受业务扩张及相关开支影响。
公司收入主要来自AI解决方案,重大部分来自项目制收入,2024年占总营收的69.7%,是核心收入来源;订阅制收入占比24.1%,而运维服务获得的收入比例最小,2024年仅为6.2%。从行业分布来看,金融服务领域收入占比最高,2024年达78.1%,非金融服务领域收入占比相对较小。


截至2025年6月30日,公司经营活动现金流为-0.75亿,期末现金约为0.90亿。
行业情况
根据弗若斯特沙利文(Frost & Sullivan)报告,全球AI数字员工解决方案市场近年来保持快速增长,从2020年的人民币118亿元增长至2024年的人民币291亿元,期间实现25.3%的复合年均增长率。

中国AI数字员工解决方案市场规模从2020年的人民币18亿元增长至2024年的人民币65亿元,2020年至2024年的复合年均增长率达37.5%。其中,金融行业是最早实现规模化落地的应用领域,市场规模从2020年的人民币5亿元增长至2024年的人民币17亿元,复合年均增长率为35.8%。

按收入计,公司在中国AI数字员工解决方案公司中排名第一。

按收入计,公司在中国金融服务行业的AI数字员工解决方案公司中排名第一。

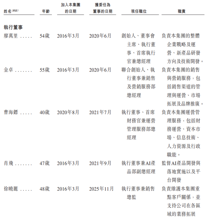
董事高管
金智维的董事会由十一名董事组成,包括五名执行董事、两名非执行董事及四名独立非执行董事。

公司香港上市前的股东架构中:
廖万里先生通过金石众成(25.28%)、金石汇智(5.73%)、金石鹏程(4.82%)、金石伟业(4.82%)、智维星合、智维星链合计控制公司40.65%股份;
金证科技持股12.14%;
启明系(启明融盈、启明融科、启明融新)合计持股12.26%;
上海高瓴辰钧持股7.34%;
国开制造业转型升级基金持股6.50%;
其他前投资者持股21.11%。

融资历程
公司上市前经历了多轮融资,累计融资逾6.86亿元人民币。在2023年6月的C3轮最新融资中,公司的投后估值约为30.75亿人民币。

联系电话:021-5407-5836
全球增长咨询公司,弗若斯特沙利文(Frost & Sullivan,简称“沙利文”)融合全球64年的咨询经验,27年来竭诚服务蓬勃发展的中国市场,以全球化的视野,帮助超10,000家客户加速企业成长步伐,助力客户在行业内取得增长、科创、领先的标杆地位,实现融资及上市等资本运作目标。
沙利文中国的投融资业务实现了对中国国民经济的全行业覆盖,包括对新经济、新基建等所有经济热点的高度关注,涵盖数字基础设施、消费电子、双碳新能源、医疗与生命科学、餐饮与新零售、半导体与集成电路、智能家居、汽车与出行、康养服务、食品与饮料、信息通信技术、金融科技、地产与物业、矿业冶炼、美容时尚、大数据与人工智能、物流与供应链、建筑科技与装饰装潢、特种新材料、文化娱乐、企业级服务、跨境电商贸易、基础设施建设、环保节能科技、教育与培训等。
沙利文团队为企业领袖及其管理团队开展投融资顾问咨询服务以来,已帮助近三千家公司成功在香港及境外上市,是国内投融资战略咨询领域的领军企业。近10年来,沙利文连年蝉联中国企业赴香港及境外上市专业行业顾问市场份额的领导地位;且近年来,沙利文报告也被广泛引用于业内领先的A股、科创板等上市公司的招股文件、一级和二级市场研究报告及其他资本市场公示文件中。
64年以来,沙利文通过其遍布全球的近50个办公室,利用强大的数据库和专家库、运用丰富的专业知识和咨询工具,帮助大量客户(包括全球1,000强公司、国内外顶级金融机构以及其他各类领先企业等)完成了包括但不限于尽职调查、估值分析和第三方评估工作等工作,达成了战略目标;创立一系列市场地位研究工具及方法论,创新性提出“FSBV沙利文品牌价值模型”,已向超1,000家企业提供市场地位研究及品牌价值评估服务,持续助力大量中国品牌实现国内与出海增长战略。
4001102288 欢迎批评指正
All Rights Reserved 新浪公司 版权所有
