
前言
2025年11月26日,四川大学华西第二医院周圣涛、福建省肿瘤医院孙阳、徐沁、胡丹和中山大学孙逸仙纪念医院卢淮武研究团队合作,在肿瘤学国际期刊Cancer Discovery杂志发表最新研究成果:Molecular and immune correlates of response to first-line de-escalated chemotherapy plus penpulimab and anlotinib in advanced cervical cancer。研究针对PD-L1阳性复发或转移性宫颈癌患者,提出并验证了一种创新的治疗策略——减量化疗联合免疫检查点抑制剂(penpulim 基础与免疫机制。研究为转移性、持续性或复发性宫颈癌患者一线治疗新策略的可行性奠定了基础。欧易生物提供了该项目的单细胞核转录组测序实验和分析工作。

基本信息
发表期刊:Cancer Discovery
影响因子:33.3
发表年月:2025年11月
材料:15例接受治疗患者(完全缓解4例;部分缓解10例;疾病稳定1例)的宫颈癌FFPE样本
方法:10x Genomics 单细胞核转录组测序
DOI:https://doi.org/10.1158/2159-8290.CD-25-1315
研究背景
宫颈癌是全球女性最常见的恶性肿瘤之一,尤其在中低收入国家负担沉重。尽管人乳头瘤病毒疫苗接种和筛查项目不断推广,晚期、持续性、复发性或转移性宫颈癌的治疗仍是临床重大挑战。当前的标准一线治疗方案为铂类化疗联合抗血管生成药物及免疫检查点抑制剂,该方案虽能显著改善生存,但其毒性反应突出,且使用存在一定禁忌症,导致部分患者无法耐受或无法适用。此外,长程化疗带来的累积毒性严重影响患者生活质量。因此探索疗效相当但毒性更低、给药更便捷的治疗策略,成为临床迫切需求。
在此背景下,“减量化疗”联合新型靶向药物的理念应运而生。然而,安罗替尼及派安普利单抗联合治疗在宫颈癌中的应用,尤其是与短期化疗联用的策略,其疗效与安全性尚未被系统评估。同时,能预测其疗效的生物标志物以及免疫细胞的功能状态仍属未知。因此,本研究旨在通过一项前瞻性II期临床试验,评估短程化疗联合安罗替尼及派安普利单抗随后双靶向维持治疗的可行性,并利用单细胞测序等技术,深度解析肿瘤免疫微环境特征,以揭示疗效差异的内在机制并挖掘精准生物标志物。
研究内容
本研究采用包括单细胞核转录组测序、全外显子组测序在内的多维组学手段,深入剖析了治疗反应背后的生物学基础。通过单细胞核RNA测序揭示:完全缓解(CR)患者的肿瘤具有显著更高的肿瘤突变负荷(TMB)和更高免疫原性与独特转录网络;其肿瘤浸润T细胞展现出更强的趋化与增殖功能;活化的生发中心B细胞积极参与免疫调控;而三级淋巴结构的存在与成熟度是预测疗效的关键空间生物标志物。该研究不仅证实了“短程化疗诱导+靶向维持”模式的有效性与安全性,更从肿瘤免疫微环境层面系统阐释了其协同作用机制,为晚期宫颈癌的精准治疗提供了新策略与重要生物学依据。
技术路线

研究结果
Result1 患者入组、研究设计与临床特征总览
该研究是一项多中心、开放标签、单臂Ⅱ期试验,共纳入34例经病理证实为持续性、复发性或转移性宫颈癌(不适用于根治性手术或放疗)的成年女性患者。所有患者均未接受过针对晚期疾病的全身治疗,且肿瘤PD-L1表达为阳性(CPS≥1)。中位年龄为59.8岁,85.3%为鳞状细胞癌,47.1%在初诊时为FIGO IIIC或IV期。超过半数患者(58.8%)的PD-L1 CPS≥10。76.5%的患者既往接受过针对原发疾病的治疗(如同步放化疗、手术或单纯放疗)。该队列反映了晚期宫颈癌患者中PD-L1阳性、以鳞癌为主的人群特征(图1)。

图1.患者入组、研究设计与临床特征总览
Result 2 宫颈癌队列的治疗反应
在32例可评估疗效的患者中,研究者评估的客观缓解率(ORR)高达93.8%,完全缓解和部分缓解分别为6例和24例,疾病控制率(DCR)为96.9%。这一极高的缓解率是本研究的主要亮点,并满足了预设的研究终点。该联合方案的安全性特征是可控的,与其各个组分的已知毒性谱相符。同时本研究前瞻性地使用国际通用的EORTC QLQ-C30和EQ-5D量表,系统评估了患者在治疗过程中的生活质量变化。结果显示,接受“两周期化疗诱导+双靶向维持”这一方案的患者,其自我报告的生活质量在多个关键领域表现出改善趋势(图2)。
综上,从疗效、安全性和患者结局综合评估了“一线减量铂类化疗联合安罗替尼与帕纳单抗治疗,后续维持治疗仅使用安罗替尼和帕纳单抗”治疗方案的可靠性。

图2. 宫颈癌队列的治疗反应
Result 3 基线肿瘤内在免疫原性与治疗反应的关系
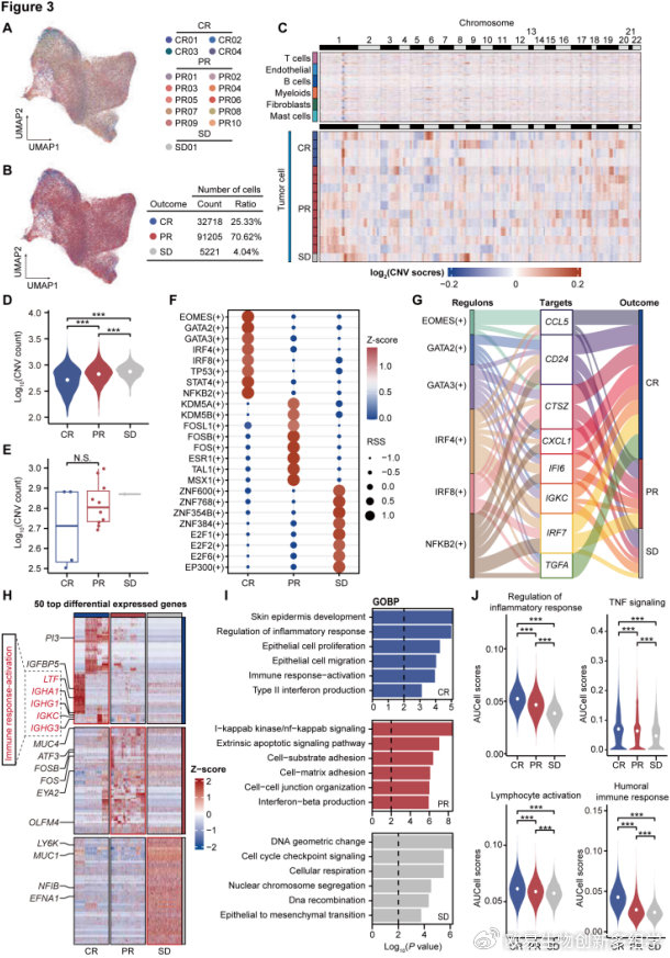
通过对15例患者治疗前肿瘤样本进行单细胞核转录组测序,分析了肿瘤细胞的转录特征。通过inferCNV分析发现,完全缓解患者CR的肿瘤细胞在单细胞水平具有最低的拷贝数变异评分(图3C-E)。转录因子活性分析显示,完全缓解患者的肿瘤细胞中,与免疫激活相关的转录因子(如EOMES、GATA2/3、IRF4/8)活性最高(图3F,G)。此外,完全缓解患者的肿瘤细胞高表达免疫激活相关基因(如LTF、IGHA1、IGHG1等),且富集于上皮细胞增殖、免疫应答激活和II型干扰素产生等通路(图3H-J)。进一步从基因组层面分析,发现CR患者的肿瘤突变负荷也显著高于部分缓解患者PR,且高肿瘤突变负荷TMB与更高的客观缓解率ORR和更长的无进展生存期PFS相关(图4)。
综上所述,这部分研究表明:疗效最佳的肿瘤,本质上是一个“免疫原性更强”的肿瘤。它通过更高的新抗原负荷(高TMB)和内在的、活跃的免疫刺激性转录程序,为自己创造了一个更容易被免疫系统识别和攻击的状态。这为治疗前通过分子检测筛选潜在的优势人群提供了重要的理论依据。

图3. 完全缓解(CR)患者的基线肿瘤细胞具有高度免疫原性特征

图4. 高肿瘤突变负荷与改善的生存结局相关
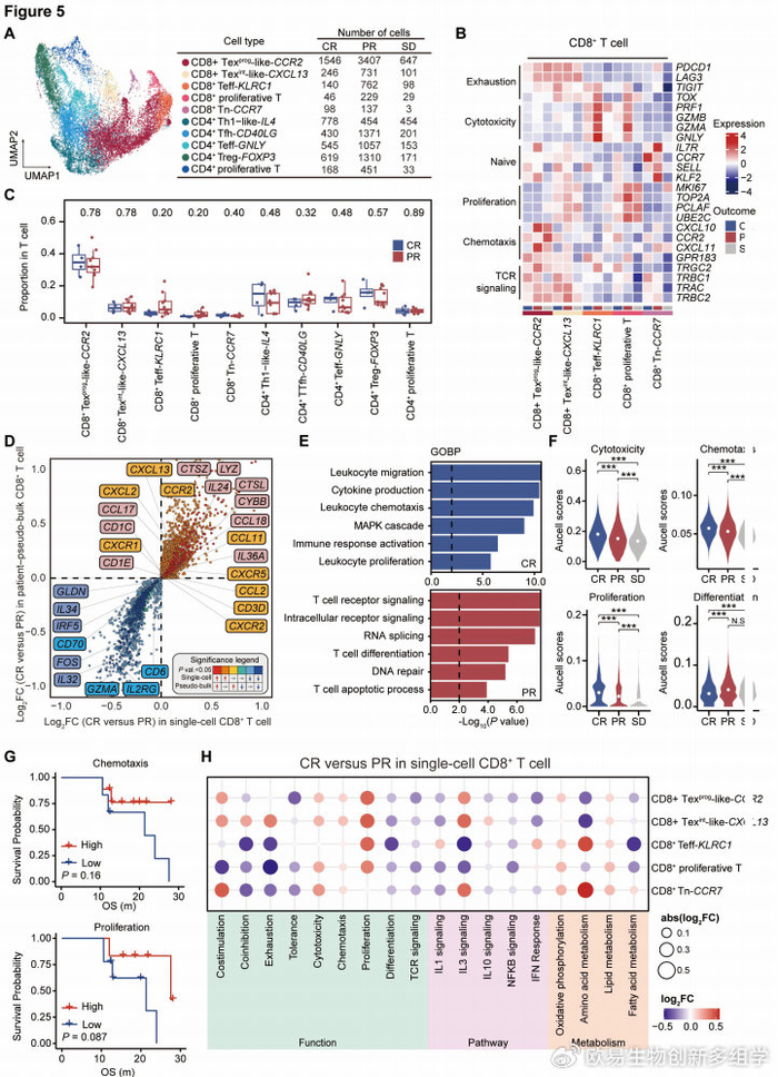
Result 4 T细胞趋化和增殖活性增强与治疗反应
通过单细胞测序数据对肿瘤浸润T细胞的分析发现,尽管不同反应患者间T细胞亚群的比例无显著差异,但其功能状态存在关键不同(图5A-C)。完全缓解患者的CD8+T细胞(尤其是祖细胞样耗竭T细胞和中间态耗竭T细胞)表现出更高的趋化因子相关基因表达(如CCL18, CCL17)和更高的趋化、增殖、细胞毒性通路活性,而分化相关通路活性较低。这种功能状态的增强在CD4⁺ T细胞中也存在(图5D-F,H)。具有高趋化/增殖活性T细胞特征的患者,其PFS有更好的趋势,重要的是,外周血中的T细胞并未显示出这种差异,提示肿瘤微环境内T细胞的功能状态,而非其数量或外周血表现,是决定疗效的关键(图5G)。
这部分结论“更新”了我们对疗效机制的认知:安罗替尼和派安普利单抗的联合,并非简单地增加了肿瘤中T细胞的数目,而是对已存在的T细胞进行了“功能性重塑”。它们将T细胞,特别是那些尚未完全衰竭的“潜力股”,从功能抑制状态中解放出来,并将其“重编程”为更具迁移能力、扩增潜力和攻击活力的高效效应细胞。 这种对细胞功能的深度调控,是联合方案协同增效的核心免疫学基础。

图5. T细胞趋化和增殖活性增强与治疗反应
Result 5 浸润的活化生发中心B细胞通过塑造免疫微环境增强肿瘤反应
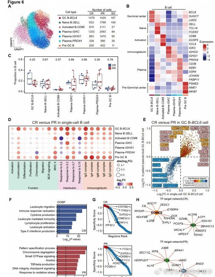
基于单细胞数据对B细胞进行亚型分析,标注出了7个亚类, 比较CR和PR患者之间7个B细胞亚群相对比例的差异,结果显示,各亚群的丰度在两组间无统计学显著差异结果(图6A-C))。进一步对转录信息分析发现完全缓解患者的生发中心B细胞表现出更强的激活状态,其高表达B细胞激活、趋化和TNF信号相关基因,且通路富集分析显示白细胞迁移、免疫应答激活、细胞因子产生等通路活性显著上调(图6D-F)。单细胞转录因子分析发现,完全缓解患者的生发中心B细胞具有独特的转录因子调控网络(如STAT5B, GATA2, EOMES),可能调控IL2RB、IGHA1等关键靶基因,增强其抗肿瘤功能(图6H)。
这些发现表明,肿瘤微环境中活化的生发中心B细胞通过增强体液免疫应答和塑造免疫微环境,在该联合治疗方案中发挥了重要的促进作用。

图6. 浸润的活化生发中心B细胞通过塑造免疫微环境增强肿瘤反应
Result 6 广泛的三级淋巴结构与肿瘤细胞互作塑造治疗反应
研究通过非负矩阵因子分析鉴定了四个淋巴细胞程序,其中“TLS样程序”,该程序富集了滤泡辅助T细胞、生发中心B细胞和初始T细胞——这正是构成功能性TLS的核心细胞组件(图7A)。完全缓解患者的淋巴细胞(尤其是“TLS样程序”中的细胞)与肿瘤细胞之间的相互作用数量最多(图7B,C)。配体-受体对分析显示,在完全缓解患者中,TLS样程序主要通过TNFSF10-TNFRSF10B、SPP1-整合素、FN1-CD44等信号与肿瘤细胞进行通讯(图7D)。多重免疫荧光染色清晰显示,完全缓解患者的肿瘤组织中存在结构完整、边界清晰的TLS,而在疗效较差的患者中则稀少。定量分析证实,CR患者的TLS密度和TLS/肿瘤面积比显著更高。(图7E)。拥有高TLS/肿瘤面积比的患者,其无进展生存期显著优于低比值患者(图7F)。空间分析进一步揭示,在CR患者中,活跃的FN1-CD44互作信号就紧密围绕着TLS发生,形象地展示了TLS作为“局部免疫指挥中心”的功能。
这些结果揭示了三级淋巴结构的核心地位:它不仅仅是一个静态的免疫细胞聚集地,更是一个功能活跃的“免疫微器官”。治疗前肿瘤中存在的、结构成熟且与肿瘤细胞有活跃细胞通讯的TLS,是预测该联合方案疗效的一个强有力的微环境生物标志物。

图7. 广泛的三级淋巴结构与肿瘤细胞互作塑造治疗反应
研究结论
1. 提出并验证了一种创新的治疗策略:一线减量化疗(仅2个周期)联合安罗替尼和派安普利单抗,随后仅使用安罗替尼和派安普利单抗维持治疗。
2. 单细胞转录组测序揭示完全缓解(CR)患者的肿瘤细胞在治疗前就具备更高的免疫原性:表现为更高的肿瘤突变负荷(TMB)和更活跃的免疫相关基因表达(如免疫球蛋白基因)。
3. 完全缓解患者的肿瘤浸润CD8+T细胞表现出更强的趋化、增殖和细胞毒性功能。
4. 完全缓解患者肿瘤中存在功能高度活化的生发中心B细胞。
5. 三级淋巴结构是治疗疗效的正向预测标志。
参考文献:
Xu Q, Deng Z, Liu J, Zhuo Y, Zhu F, Chang L, Liu Q, Fu Y, Li P, Liu Y, Huang S, Li L, Xie X, Chen Y, Lin Y, Zang L, Ke M, Chen L, Huang X, Wang C, Wang Y, Kang Y, Wang Y, Zhu M, Zhang H, Wang Z, Zhang P, Hu D, Lu H, Sun Y, Zhou S. Molecular and immune correlates of response to first-line de-escalated chemotherapy plus penpulimab and anlotinib in advanced cervical cancer. Cancer Discov. 2025 Nov 26. doi: 10.1158/2159-8290.CD-25-1315. Epub ahead of print. PMID: 41297028.
欧易生物简介
Oebiotech
欧易生物是一家致力于为生命科学研究提供多组学技术的研究服务机构,产品涵盖单细胞及时空多组学、基因组学、转录组学、表观组学、蛋白组学、代谢组学、生物信息学以及临床诊断产品开发,秉承「以生物科技 成就他人 造福大众」的企业使命,用技术改变生活,用科技造福人类。
欧易生物先后与中国海洋大学、中国科学院遗传与发育生物学研究所等机构建立了紧密的产学研合作,与日立诊断产品有限公司共建联合研发实验室,与华东师范大学合作建立院士专家工作站,并陆续荣获国家级专精特新“小巨人”、上海市科技小巨人企业、上海市专利试点企业、上海市企业技术中心、闵行区研发机构、闵行区科技小巨人企业等资质。还获得知识产权管理体系认证企业资质,总授权发明专利48项、在审发明专利52项、授权软件著作权205项(含欧易生物及旗下子公司,截止到2025年2月)。至今已累计助力客户发表5600+高水平研究论文,累计影响因子38000+;发文期刊包括Nature、Cell、Science、Cancer Discovery、Cell Discovery等知名期刊。
END
原创声明:本文由欧易生物(OEBIOTECH)学术团队报道,本文著作权归文章作者所有。欢迎个人转发及分享,未经作者的允许禁止转载。
4001102288 欢迎批评指正
All Rights Reserved 新浪公司 版权所有
