内容概况:高纯氧化铍是原子能反应堆的中子减速剂,是良好的反射层材料。中国铍市场规模从2017年25062万元增长至2022年48086.7万元,年均复合增速在13.92%,2022年铍行业市场规模同比增长20.8%,增长势头迅猛。铍行业应用场景中工业部件、消费类电子产品、汽车电子占比较大,占比分别为20%、18%、16%。
关键词:铍行业市场规模、铍行业销售收入
一、产业与采矿技术的持续升级,带动铍行业快速发展
铍是一种银灰色稀有轻金属,铍的密度低、熔点高(1285"C),具有较低的热膨胀系数和良好的尺寸稳定性,铍及铍合金主要应用于核工业、航空航天、电子电器、机械和汽车制造等领域,是各类核反应堆、火箭、导弹、卫星、舰船、飞机、计算机、激光器件等高科技领域不可缺少的高技术新材料,在很多应用领域铍实际上是唯一适用或首选材料,其高性能超过了价格的因素。

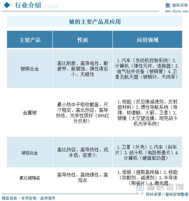
铍的主要产品及应用,占总产量75%的铍被用于制造含铍0.2%~2.0%的铍铜合金,在航空、电子、汽车、通讯等领域用作连接器、继电器等;第二大用途是纯度大于99.5%的金属铍,以及铍含量大于60%的铍基合金(主要是铝合金),占总产量的20%,大部分用于国防和科学研究;剩余5%的铍被用于制造氧化铍陶瓷,应用在军用雷达及射频设备的散热器和汽车电气系统的电绝缘材料。

采矿采石设备行业市场需求方面,作为采矿和选矿的设备,采矿采石设备多应用于煤炭开采及洗选业、有色金属矿选业、黑色金属矿选业、石灰岩矿选业、石英岩矿选业和工程建设项目等领域,其主要应用是帮助煤炭、有所金属、钢铁、建材等工业部门进行矿山开采,同时还用于对上述行业所需原材料进行在加工和深加工,作为先进的技术设备,采矿采石设备还能为公路、铁路和水电等特大工程建设项目服务,为其施工提供方便。近年来,国内采矿采石设备行业供需快速增长,到2021年采矿采石设备行业产量达到了670.2万吨,需求量650.7万吨。

二、铍行业市场规模持续攀升,下游环境发展良好
随着社会的发展,对铍的采集和处理技术逐渐完善,因为铍的特性也使其的需求逐渐增加。2017年全球铍的产量为210吨,到了2022年全球铍的产量约为270吨,增长了60吨,复合增长率为5.15%。2017年中国铍的产量为50吨,2022年产量达到约74吨,增长了24吨,复合增长率为8.15%。预计在未来,对铍的需求逐渐增加,铍的产量将持续攀升。

高纯氧化铍是原子能反应堆的中子减速剂,是良好的反射层材料。铍铜及其他含铍合金是机电工业中的高弹性抗疲劳材料。氧化铍陶瓷在电子工业中可用作高热导绝缘材料,也在高级耐火材料及航天器涂层中得到应用。中国铍市场规模从2017年25062万元增长至2022年48086.7万元,年均复合增速在13.92%,2022年铍行业市场规模同比增长20.8%,增长势头迅猛。铍行业应用场景中工业部件、消费类电子产品、汽车电子占比较大,占比分别为20%、18%、16%。

2022年铍行业市场总规模达到48087万元,其中铍铜合金领域规模为36911万元,氧化铍陶瓷领域规模为2573万元,金属铍、铍基合金等领域规模为8603万元;同比增长分别为20.3%、23.4%、22.3%。其中2022年铍行业细分市场中铍铜合金、氧化铍陶瓷、金属铍铍基合金占比分别为76.76%、5.35%、17.89%。

相关报告:智研咨询发布的《2023-2029年中国铍行业市场研究分析及投资决策建议报告》
2022年我国铍行业产量74吨,进口量16.05吨,出口量很少,国内铍行业需求量90.05吨。从铍的需求区域来看,铍的主要应用在电子元器件、绝缘材料等相关的领域,因此,某个区域的铍行业的市场需求和该区域电子信息业的发展情况息息相关,我国华东、华南地区的电子信息业最为发达,对铍的需求更大,市场规模占比分别为39.96%和20.51%。

我国铍矿品位偏低、成本高,价格相对于国外偏贵,目前我国需要从国外进口来保障对铍资源的需求。由于中国的铍产量并不多,生产的产品基本用于国内需求,供需规模相对较小,产量和价格基本未受到国际影响。国内铍价格比较稳定,波动范围很小。2021年铍需求量出现小幅下降,使得铍价格出现下滑。2022年需求量大幅增加,产量猪呢故障有限,价格出现上涨。

下游环节快速发展,对铍的需求越来越高,铍行业销售收入持续增加。据统计2022年,铍销售收入达到39516万元,同比增长13.6%。相较于2017年销售收入增长15666万元,2017年到2022年复合增长率为10.63%,增长趋势较为明显,预计未来铍行业销售收入将持续增加。

三、行业进入门槛较高,市场集中度较高
国内铍行业主要企业有新疆有色金属工业(集团)有限责任公司、湖南有色金属控股集团有限公司、五矿铍业股份有限公司、上海太洋科技有限公司等。各个企业都有其特殊的发展优势如地理位置、技术等,为行业提供不同种类的铍合金和铍系产品。

四、我国铍资源回收利用落后,境外资源供应得不到保障
我国在铍矿产行业发展的问题上主要为回收利用落后以及境外铍资源供应得不到保障。铍虽然是一种可回收性的金属,但是我国铍资源回收利用还很落后。几乎不能循环利用回收其铍价值,多数废弃的铍铜合金废料的循环利用最终主要回收铜的价值我国境外铍资源供应连续性得不到保障。如俄罗斯的铍矿企业已经停产,对我国供应中断;巴西铍矿因美国高价竞购,我国企业缺少优势,而绝大部分供应到美国。

更多关于铍产业的深度研究及全面数据,请关注智研咨询官网或公众号(智研咨询),您也可以咨询了解智研咨询重磅发布的《2023-2029年中国铍行业市场研究分析及投资决策建议报告》。

本《报告》从2022年全国铍行业发展环境、整体运行态势、运行现状、进出口、竞争格局等角度进行入手,系统、客观的对我国铍行业发展运行进行了深度剖析,展望2023年中国铍行业发展趋势。《报告》是系统分析2022年度中国铍行业发展状况的著作,对于全面了解中国铍行业的发展状况、开展与铍行业发展相关的学术研究和实践,具有重要的借鉴价值,可供从事铍行业相关的政府部门、科研机构、产业企业等相关人员阅读参考。
智研咨询是中国产业咨询领域的信息与情报综合提供商。公司以“用信息驱动产业发展,为企业投资决策赋能”为品牌理念。为企业提供专业的产业咨询服务,主要服务包含精品行研报告、专项定制、月度专题、可研报告、商业计划书、产业规划等。提供周报/月报/季报/年报等定期报告和定制数据,内容涵盖政策监测、企业动态、行业数据、产品价格变化、投融资概览、市场机遇及风险分析等。
4001102288 欢迎批评指正
All Rights Reserved 新浪公司 版权所有
