内容概况:小水电是重要的民生水利基础设施和清洁可再生能源,党中央、国务院历来高度重视小水电工作,大力支持和推动新农村水电电气化县建设、小水电代燃料生态保护工程建设和农村水电增效扩容改造,已建成的小水电在解决无电缺电地区人口用电,促进江河治理、生态改善、环境保护、地方社会经济发展等方面做出了重要贡献。虽然小水电是国际公认的清洁能源,但过去由于开发理念和技术条件限制以及违规建设、监管不到位等原因,一些地区小水电开发过度,造成局部河段减水、脱流甚至干涸,影响了生态环境,这也是此轮小水电清理整改的重要背景,2018年底开始,由水利部牵头,联合国家发改委、生态环境部、国家能源局等部门共同推动对长江经济带10个省市2.5万座小水电开展清理整改,2020年中国小水电电站总数为43957座,2021年年降至42785座。
关键词:小水电产业链、小水电产业现状、小水电发展趋势
一、概述
小水电是指利用地方性水资源,通过建设水轮机、发电机等设施,将水流能转化为电能的一种分布式能源形式。与大型水电站相比,小水电通常具有规模较小、投资较低、建设周期短、环境影响较小等特点,小水电在一些地区可以为当地提供清洁能源,满足电力需求,同时也可以促进当地的经济发展。按装机容量,小水电可以分为微型水电、小型水电和中型水电;按水能资源,小水电可以分为河流水电、湖泊水电、潮汐水电;按水流类型,小水电可以分为依赖水头的水电和依赖水流量的水电;按地理分布,小水电可以分为山区水电和农村水电。

二、产业链
1、产业链结构
小水电上游为水资源、发电设备等,发电设备又包括水轮机、水轮发电机、油压设备、励磁设备、电气设备等,下游主要包括工业用电、商业用电、居民用电等。

2、上游
小水电上游为水资源、发电设备等,中国水资源十分丰富,水力资源总量居世界首位,2022年中国水资源总量共计26634亿立方米,另外,近年来中国智慧化进程不断加快,物联网、5G等信息技术不断发展,电气机械和器材也逐渐向智能化和数字化稳步推进,为电力设备制造业的快速发展提供了良好的环境,2022年中国发电机组(发电设备)产量达18376.1万千瓦,同比增长15.02%,中国小水电上游产品供应充足,为产业发展打下扎实的基础。

3、下游
小水电上下游主要包括工业、商业、居民等用电市场,随着国民经济持续发展,工业化和城镇化水平不断提高,近年来中国用电总量持续增长,2022年中国全社会用电量达8.64万亿千瓦时,同比增长3.97%,2023年上半年中国全社会用电量共计4.31万亿千瓦时,其中,第一产业占1.34%,第二产业占66.56%,第三产业占17.72%,城乡居民生活用电占14.39%,下游市场需求强劲,为小水电行业发展来带广阔的市场空间。

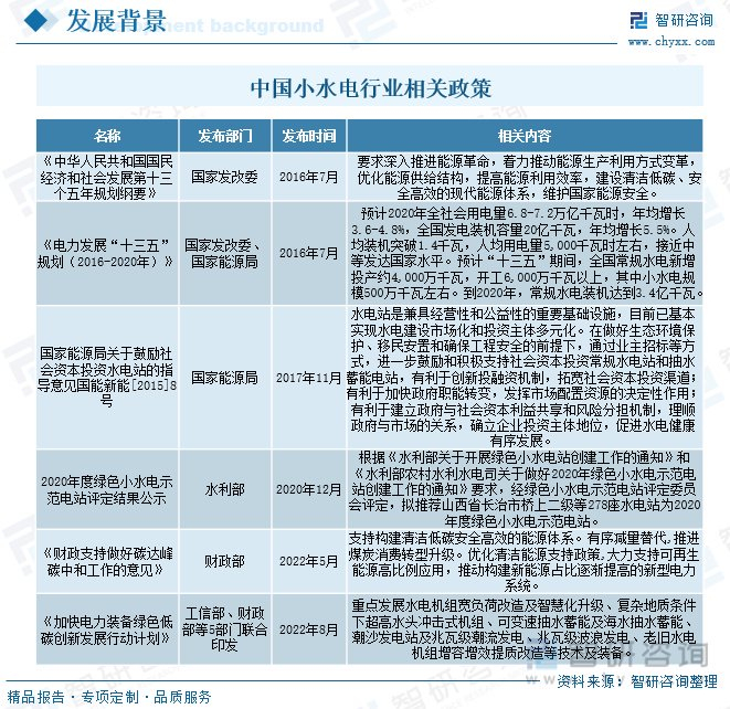
三、市场政策
小水电作为一种清洁能源,近年来,随着中国环保监管趋严,在节能减排和“双碳”目标的指引下,小水电行业发展进程提速,国家和各级政府也出台各项政策助推行业发展,2022年5月,财政部发布《财政支持做好碳达峰碳中和工作的意见》,指出:支持构建清洁低碳安全高效的能源体系。有序减量替代,推进煤炭消费转型升级。优化清洁能源支持政策,大力支持可再生能源高比例应用,推动构建新能源占比逐渐提高的新型电力系统。2022年8月,工信部、财政部等5部门联合印发《加快电力装备绿色低碳创新发展行动计划》,指出:重点发展水电机组宽负荷改造及智慧化升级、复杂地质条件下超高水头冲击式机组、可变速抽水蓄能及海水抽水蓄能、潮沙发电站及兆瓦级潮流发电、兆瓦级波浪发电、老旧水电机组增容增效提质改造等技术及装备。

相关报告:智研咨询发布的《2023-2029年中国小水电行业市场调查研究及发展前景展望报告》
四、发展现状
小水电是重要的民生水利基础设施和清洁可再生能源,党中央、国务院历来高度重视小水电工作,大力支持和推动新农村水电电气化县建设、小水电代燃料生态保护工程建设和农村水电增效扩容改造,已建成的小水电在解决无电缺电地区人口用电,促进江河治理、生态改善、环境保护、地方社会经济发展等方面做出了重要贡献。虽然小水电是国际公认的清洁能源,但过去由于开发理念和技术条件限制以及违规建设、监管不到位等原因,一些地区小水电开发过度,造成局部河段减水、脱流甚至干涸,影响了生态环境,这也是此轮小水电清理整改的重要背景,2018年底开始,由水利部牵头,联合国家发改委、生态环境部、国家能源局等部门共同推动对长江经济带10个省市2.5万座小水电开展清理整改,2020年中国小水电电站总数为43957座,2021年年降至42785座。

虽然中国小水电电站数量在减少,但装机容量却稳步增长,2021年中国小水电装机容量达8290.3万千瓦,占全国水电装机容量的21.2%,其中,新增容量31.2万千瓦;发电量完成2241.1亿千瓦时,占全口径水电发电量的16.7%。小水电属于清洁能源,既不存在资源枯竭问题,又不会对环境造成污染,是中国实施可持续发展战略不可缺少的组成部分,因地制宜地开发小水电等可再生能源,把水力资源转变成高品位的电能,不仅对于农村地区(尤其是老少边山穷地区)的脱贫致富,提高人民生活水平具有现实意义,而且对保护生态环境,促进农村社会、经济、环境协调发展也有着十分重要的作用。

五、重点企业分析——三峡水利
重庆三峡水利电力(集团)股份有限公司起源于1929年成立的万县市电业公司,至今已有80余年产业发展历史。公司于1994年经四川省经济体制改革委批准,由原万县市电力总公司、小江电厂等企业共同发起,以定向募集方式改制成立了股份有限公司,1997年8月,公司在上海证券交易所上市(股票代码:600116),为重庆市一家电力上市公司,公司目前主要从事发电、供电,电力勘察设计、电力工程安装,综合能源,锰矿开采及电解锰生产加工销售等业务。2022年三峡水利营业总收入达110.9亿元,毛利润11.65亿元,毛利率为10.5%,从营收结构来看,三峡水利营业收入主要来源于电力板块,2022年占比高达60.45%,从营收区域分布来看,三峡水利营业收入主要来源于重庆市,2022年占比高达99.21%。

六、发展前景
中国是全球小水电发展最为活跃的国家之一,拥有大量的小水电站,中国小水电的装机容量已经相当大,覆盖了全国各地,特别是在山区和农村地区,小水电开发既是带动新能源发展、优化能源结构、减少碳排放的需要,也是实现水资源综合利用、防灾减灾和保护生态的需要,随着中国经济的持续发展以及对清洁能源的需求日益增长,小水电在中国的能源结构中具有重要作用,中国小水电市场前景广阔,具有很大的发展潜力,未来中国小水电企业将始终致力于技术创新和环保可持续发展,推进小水电的智能化、高效化和多样化,以满足不同地区、不同需求的电力消费需求。

更多关于小水电产业的深度研究及全面数据,请关注智研咨询官网或公众号(智研咨询),您也可以咨询了解智研咨询重磅发布的《2023-2029年中国小水电行业市场调查研究及发展前景展望报告》。

本《报告》从2022年全国小水电行业发展环境、整体运行态势、运行现状、进出口、竞争格局等角度进行入手,系统、客观的对我国小水电行业发展运行进行了深度剖析,展望2023年中国小水电行业发展趋势。《报告》是系统分析2022年度中国小水电行业发展状况的著作,对于全面了解中国小水电行业的发展状况、开展与小水电行业发展相关的学术研究和实践,具有重要的借鉴价值,可供从事小水电行业相关的政府部门、科研机构、产业企业等相关人员阅读参考。
智研咨询是中国产业咨询领域的信息与情报综合提供商。公司以“用信息驱动产业发展,为企业投资决策赋能”为品牌理念。为企业提供专业的产业咨询服务,主要服务包含精品行研报告、专项定制、月度专题、可研报告、商业计划书、产业规划等。提供周报/月报/季报/年报等定期报告和定制数据,内容涵盖政策监测、企业动态、行业数据、产品价格变化、投融资概览、市场机遇及风险分析等。
4001102288 欢迎批评指正
All Rights Reserved 新浪公司 版权所有
