中商情报网讯:铜是重要的基础原材料,是关系国计民生和国民经济发展的战略资源。近年来,我国铜产业规模不断壮大、产业结构持续优化、装备技术水平不断提升,初步形成了一批具有国际竞争力的产业集聚区,有力支撑了新能源、新一代信息技术等战略性新兴产业发展。
一、铜行业概况
铜是重要的工业金属,也是全球能源转型背景下重要的新能源金属,因具有良好的导电性、导热性和可塑性,被广泛运用于包括电气和电子工业、建筑工业、机械制造、航空航天、汽车制造、工业设备制造等领域。铜加工是铜产业链当中的重要一环,目前铜加工产品主要分为铜线、铜板带、铜棒、铜箔、铜管五大类,具体情况如下:

二、铜行业发展政策
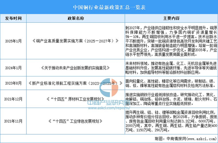
近日,工业和信息化部等11部门近日联合印发《铜产业高质量发展实施方案(2025—2027年)》,提出到2027年,我国铜产业链供应链韧性和安全水平明显提升。实施方案明确了资源保障、技术创新、结构调整、绿色智能转型等方面重点任务,提出新建矿铜冶炼项目原则上需配套相应比例的权益铜精矿产能,支持培育铜精深加工产业先进制造业集群,研究建立铜领域制造业创新中心,加快绿色低碳智能采选、低品位难选矿高效选矿等矿山采选技术攻关。

三、铜行业发展现状
1.铜矿资源储量
全球铜资源丰富,集中度较高。中商产业研究院发布的《2025-2030年中国铜产业市场深度分析及发展趋势预测报告》显示,截至2023年,全球已探明铜矿资源储量10亿吨,主要分布在智利、澳大利亚、秘鲁、俄罗斯、刚果(金)等国家,五大资源国控制了全球约 57%的铜矿资源量。中国储量4100万吨,仅占全球4%,却是全球最大的铜消费国,约占全球消费量的一半。

资料来源:USGS、中商产业研究院整理
2.精炼铜产量
我国铜产业迅速发展,已成为全球最大的铜产品生产国和消费国。中商产业研究院发布的《2025-2030年中国铜产业市场深度分析及发展趋势预测报告》显示,2024年中国精炼铜产量世界第一,达到1364.4万吨,有力支撑了新能源、新一代信息技术等战略性新兴产业发展。中商产业研究院分析师预测,2025年中国精炼铜产量将达到1473.7万吨。

3.铜材产量
铜材在工业中具有至关重要的作用,其优良的导电性、导热性、耐腐蚀性和机械性能,使其广泛应用于电气、电子、机械制造、建筑、交通运输等多个领域。中商产业研究院发布的《2025-2030年中国铜产业市场深度分析及发展趋势预测报告》显示,2024年中国铜材产量达2350.3万吨,近五年年均复合增长率达3.53%。中商产业研究院分析师预测,2025年中国铜材产量将达到2433.3万吨。

中国铜材行业发展态势良好,其中江西铜业主要产品为电解铜和铜加工材,2024年铜加工材产能 180 万吨。企业掌握铜冶炼绿色化技术、高精度铜箔技术,产品应用于电力、新能源(锂电池)、电子电路等领域。以下为部分重点企业的产品类型及产能情况:

4.复合铜箔市场规模
当前复合铜箔已进入材料认证、装车试验关键节点,有望实现复合铜箔规模化应用0到1的突破。中商产业研究院发布的《2025-2030年中国复合铜箔产业前景预测与战略投资机会洞察报告》显示,2022年中国复合铜箔市场规模达到46.9亿元,2023年达到约92.8亿元。中商产业研究院分析师预测,2025年中国复合铜箔市场规模将达到291.5亿元。

复合铜箔拥有提升电池安全性、提高能量密度、降低制造成本以及兼容性强等性能优势,被认为是传统锂电铜箔的良好替代材料,获得了业内外的广泛关注。复合铜箔赛道快速升温,吸引众多产业链企业争相布局。

四、铜行业重点企业
1.紫金矿业
紫金矿业集团股份有限公司是一家在全球范围内从事铜、金、锌、锂、银、钼等金属矿产资源勘查、开发及工程设计、技术应用研究的大型跨国矿业集团,在香港H股和上海A股整体上市。截至2024年6月,按控股企业100%口径及联营合营企业权益口径计算,紫金矿业保有探明、控制及推断的总资源量为铜10467万吨、金3528吨、锌(铅)1212万吨、银28380吨,锂(LCE)1411万吨。2024年前三季度,紫金矿业实现营业收入2303.96亿元,同比增长2.39%,归母净利润为243.57亿元,同比增长50.68%。

分产品来看,2023年公司主营业务中,加工、冶炼及贸易金收入1013.68亿元,占营业收入的34.55%;冶炼铜收入431.15亿元,占营业收入的14.69%。

2.江西铜业
江西铜业的主要业务涵盖铜和黄金的采选、冶炼与加工;稀散金属的提取与加工;硫化工以及贸易等领域,并且在铜以及相关有色金属领域建立了集勘探、采矿、选矿、冶炼、加工于一体的完整产业链,是中国重要的铜、金、银和硫化工生产基地。产品包括:阴极铜、黄金、白银、硫酸、铜杆、铜管、铜箔、硒、碲、铼、铋等 50 多个品种。截至2024年前三季度,江西铜业营业总收入3963.65亿元,同比下降0.8%,归母净利润49.84亿元,同比上升0.83%。

分产品来看,2023年公司主营业务中,阴极铜收入3099.24亿元,占营业收入的59.38%;铜杆线收入880.52亿元,占营业收入的16.87%;铜精矿、粗杂铜及阳极板收入111.3亿元,占营业收入的2.13%;铜加工产品收入68.56亿元,占营业收入的1.31%。

3.洛阳钼业
洛阳栾川钼业集团股份有限公司主要从事基本金属、稀有金属的采、选、冶等矿山采掘及加工业务和矿产贸易业务,公司是全球领先的铜、钴、钼、钨、铌生产商。2023年,洛阳钼业产铜41.95万吨,旗下拥有两大世界级铜钴矿TFM和KFM,是全球重要铜生产商,目前主要向全球市场销售阴极铜和铜精矿。2024年前三季度,洛阳钼业实现营业收入1547.55亿元,同比增长17.52%,归母净利润82.73亿元,同比增长238.62%。

分产品来看,2023年公司主营业务中,铜(不含NPM)收入246.0亿元,占营业收入的13.20%;铜金(NPM)收入15.82亿元,占营业收入的0.85%。

4.铜陵有色
铜陵有色于1992年经安徽省体改委批准成立,1996年在深圳证券交易所上市,成为中国铜工业板块第一股。铜陵有色主要从事铜矿勘探、采选、冶炼和深加工等业务,是目前国内产业链最为完整的综合性铜业生产企业之一。2024年前三季度,铜陵有色营业总收入1063.08亿元,同比上升3.62%,归母净利润27.30亿元,同比上升5.97%。

分产品来看,2023年公司主营业务中,铜产品收入1192亿元,占营业收入的86.74%。

5.云南铜业
云南铜业股份有限公司前身为1958年成立的原云南冶炼厂。公司于1998年成功在深交所上市,是中铝集团、中国铜业铜产业唯一上市公司和核心平台。公司主要生产阴极铜、黄金、白银、硫酸、铜精矿、铁精矿等产品,综合回收硒、碲、铂、钯、铟、铼等。2024年前三季度,云南铜业营业总收入1290.56亿元,同比上升16.73%,归母净利润15.22亿元,同比上升0.3%。

分产品来看,2023年公司主营业务中,阴极铜收入1135亿元,占营业收入的77.20%。

五、铜行业发展前景
1.政策支持
为推动铜产业高质量发展,我国政府部门也出台了一系列政策。例如,《铜产业高质量发展实施方案(2025~2027年)》提出,要以创新为根本动力,提升铜原料保障能力,规范产业发展秩序,发挥龙头企业引领作用,加强上下游协同,促进高端化、绿色化、智能化转型,加快形成新质生产力,推动铜产业高质量发展。
2.技术水平不断提升
中国的氧气底吹炼铜、“双侧吹”+多强顶吹连续炼铜等技术已经处于国际先进水平。这些技术不仅提高了铜的冶炼效率,还降低了能耗和环境污染。铜产业正在加快绿色低碳智能采选技术的研发和应用。这些技术旨在提高矿山采选的效率和环保性能,降低对环境的破坏。铜产业正在积极开展高性能铜合金材料的制备技术研发及产业化应用。这些新材料具有更高的强度、硬度和耐腐蚀性,能够满足更多领域的需求。
3.产业布局逐步优化
江西、安徽、福建、浙江等重点地区产业集聚效应增强,培育1个国家先进制造业集群,涌现一批龙头企业和专精特新“小巨人”企业。通过加强区域合作、优化产业布局、提升产业链水平等措施,形成了一批具有国际竞争力的铜产业集群。这些集群在推动铜产业高质量发展的同时,也为当地经济的持续增长提供了有力支撑。
更多资料请参考中商产业研究院发布的《中国铜行业市场前景及投资机会研究报告》,同时中商产业研究院还提供产业大数据、产业情报、行业研究报告、行业白皮书、行业地位证明、可行性研究报告、产业规划、产业链招商图谱、产业招商指引、产业链招商考察&推介会、“十五五”规划等咨询服务。
4001102288 欢迎批评指正
All Rights Reserved 新浪公司 版权所有
