中商情报网讯:碳纤维是一种由聚丙烯腈、沥青或粘胶纤维等有机纤维在高温环境下经氧化碳化形成的高性能纤维材料,被广泛应用于航空航天、风电、体育器材、汽车、建筑等领域,是现代高端制造业和战略性新兴产业的重要基础材料。
一、 中国碳纤维行业生产环节上市公司整体情况
碳纤维产业链上游为原材料供应环节,生产流程涉及从原油到石脑油到丙烯到丙烯腈到聚丙烯腈的化学转化过程;中游为产品的生产环节,包括原丝加工、碳纤维生产、碳纤维制品以及碳纤维复合材料的生产加工;下游为应用领域,包括航空航天、汽车制造、风电设备、建筑交通、轨道交通、体育用品等多个领域。

代表性公司有金发快捷、光威复材等。

二、 中国碳纤维行业上市公司区域分布情况
相关上市公司集中于东部沿海及部分工业省份。吉林、山东、江苏、广东,这些省份工业基础好,利于碳纤维产业发展,具备研发、人才、配套等优势。
三、 中国碳纤维行业上市公司经营情况对比分析
2024年中国碳纤维行业各上市公司经营表现分化,金发科技营收规模居首且增长率较高,吉林化纤、光威复材、中简科技营收有不同程度增长或下降,吉林碳谷、中复神鹰营收下滑明显,生产环节业务方面,光威复材和中简科技毛利率较高,吉林化纤毛利率为负。

数据来源:中商产业研究院整理
四、 中国碳纤维行业上市公司业务布局情况
2024年中国各碳纤维上市公司业务布局差异明显,金发科技业务多元涵盖多种化工新材料,吉林化纤主营粘胶纤维与碳纤维,光威复材依托全产业链布局形成六大业务板块,吉林碳谷专注聚丙烯腈基碳纤维原丝,中复神鹰实现碳纤维全系列品种覆盖,恒神股份可提供系列产品与整体应用服务并积极开拓市场,中简科技是航空航天用高端碳纤维核心供应商。

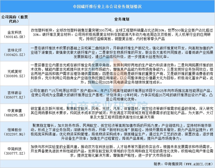
五、 中国碳纤维行业上市公司业务规划情况
中国碳纤维行业各上市公司业务规划各有侧重,金发科技发力改性塑料与拓展碳纤维复合材料应用,吉林化纤要实现碳纤维产业跃升并开发生物质纤维,光威复材优化两地业务协同并促进风电碳梁业务恢复,吉林碳谷推进原丝项目扩产以打造规模化优势,中复神鹰聚焦重点领域开发定制化产品,恒神股份开拓高附加值市场、降本增效并深耕海外,中简科技深化与实验室共建、开发新产品并扩大市场份额。

4001102288 欢迎批评指正
All Rights Reserved 新浪公司 版权所有
