目 录
一、中新集团与苏州工业园区
1.1 苏州工业园区 - 3.4%的土地产出了14%以上的GDP
1.2苏州工业园区的主运营商 – 中新集团
二、1994-2009:中新即苏州工业园区,苏州工业园区即中新
2.1 1994年–2000年,改革背景下,国家合作的结晶
2.2 2001年–2005年 新区逼退新加坡,中新回到国资怀抱
2.3 2006年–至今,五个方面打造新苏州工业园区
三、2009-至今:中新不只有苏州工业园区,苏州工业园区不只是中新
3.1 谋求模式复制,中新不只有苏州工业园区
3.2三个特级企业成立,苏州工业园区不只是中新
四、一个时代的象征:中新模式有何借鉴?
4.1借鉴“新方”,从大路中走出自己的风格
4.2 园区开发需重视区位属性
五、结语
一、中新集团与苏州工业园区
1.1 苏州工业园区 - 3.4%的土地产出了14%以上的GDP
笔者曾听友人戏言:“苏州最好的区是哪个区?”答曰:“苏州工业园区。”苏州工业园区是在九十年代长三角等相对发达地区工业园区大开发背景下产物,是中国与新加坡国家战略合作的成功案例。
苏州工业园区开发于1994年,坐落于苏州老城区东部,东临上海,西靠太湖,南接浙江,北枕长江,水陆交通发达,地理位置优越。工业园区面积共计288平方公里,其中中新合作区80平方公里。工业园区总面积占到了苏州城市面积的3.4%,总人口的7.4%。
图:苏州工业园区位置图
2016年苏州工业园区生产总值占到了约苏州总GDP的14%。即以3.4%苏州土地产生了,14%的苏州GDP,可见苏州工业园区为苏州城市的重要引擎。
图:1999-2010年GDP增长情况(亿元)
(数据来源:苏州工业园区官网)
随着工业园区的不断开发与苏州新区对工业园区的尝试复制,可以说苏州工业园区开启了苏州城市开发拓展的新篇章。
图:苏州工业园区规划图
1.2苏州工业园区的主运营商 – 中新集团
园区的开发运营商为中新苏州工业园区开发集团股份有限公司(简称:中新集团),初建时新加坡方持股65%,中方持股35%。
中新集团建立有很浓重的历史基因。一方面,受当时学习新加坡的风潮影响。在邓小平通知南巡讲话时提出:“新加坡的社会秩序算是好的,我们应该借鉴他们的经验,而且比他们管的更好。” 这次南巡讲话,在大开放时代的中国掀起了一股“新加坡热”,1992年一年就有近九万人前往新加坡学习,由此开启了中新合作的第一步。
1992年时任新加坡总理李光耀到江苏来进行工业园区合作开发对接。于1993年发布了初步规划,明确以古城区以东的范围作为苏州工业园区中西合作区的范围。而在1994年,整个苏州工业园区的项目确定。同年一系列国家部委的文件相继出台,正式标志着苏州工业园区的诞生,园区的开发公司也就是现在的中新集团在这一年成立。
另一方面,我国园区开发进程在这个历史节点上发生了变化。在早期蛇口工业园区一直独秀后,开发区开始持续在省会和经济发达的大城市集中。随着园区的快速开发,各城市间、园区间竞争也越发激烈,当时苏州工业园区竞争对手就包括上海的张江高科(1992)、市北高新(1992)等日后赫赫有名的国家级重点园区,苏州工业园区就是在这样的园区快速开发,竞争日趋激烈的背景下的产物。
表 – 中国产业园区发展阶段 
随着时间的推移,苏州工业园区发展日益成熟,中新集团也从最初的为苏州工业园区组建的企业变化为以新型城镇化建设业务为主体板块,以房产开发和市政公用事业为两翼支撑板块,实现板块联动、资源集聚的“一体两翼”协同发展格局。
目前集团旗下拥有中新置地、中新公用、中新教育等50多家子公司,员工约2300人,总资产约200亿元。2013年中新集团实现营业总收入52.85亿元,利润6.54亿元,并于2014年提交了首次公开发行股票招股说明书(申报稿)。
图 – 2011-2013中新集团营业收入与利润情况
数据来源:中新集团IPO招股说明书
二、1994 – 2009:中新即苏州工业园区,苏州工业园区即中新
2.1 1994年–2000年,改革背景下,国家合作的结晶
苏州工业园区于1994年2月经国务院批准设立,同年5月实施启动。其作为中国和新加坡两国政府间的重要合作项目,开发建设一直得到国家层面的重视,这也为中新首期招商引资提供了巨大优势。
政策支持方面:首先,在中新联合协调理事会的管理下,园区的紧急事务可以直接向国家中央汇报,不必经过层层审批,此便捷途径极大地提高了园区的行政效率。其次,出台了多条针对苏州工业园区的优惠政策,为园区的发展铺开了一条平坦大路。
表 - 苏州工业园税收优惠政策
资金投入方面:中新苏州工业园区开发有限公司作为主体,投资金额达一亿美金,注册资本为5000万美金,其中中新占比分别为35%和65%
图 - 中新集团股权占比
(数据来源:苏州工业园区官网)
引入招商方面:中新联合招商首批成功与14个项目举行签字仪式:韩国三星、美国BD、新加坡康福、日本百佳等入驻园区。基本完成了首期的工业地块招商业务。并且按照“精简、统一、高效”的原则,正式建立了园区行政管理主体—园区工委、管委会及相关管理体制,初步建立了专业招商队伍和招商网络。
2.1.1“一次规划20年不变”,新加坡经验打造园区竞争力
“20年前的规划是什么样,如今的苏州工业园区就是什么样”这是园区管委会工作人员对比展示首份规划图和当前园区现状图时骄傲的说出的话。
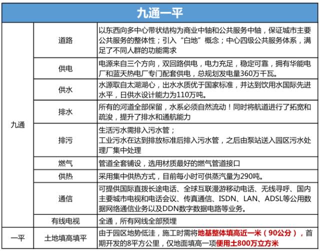
94年初建时因园区3000万的规划费用引起了巨大争议,但现在看来其实一点不亏,运用新加坡科学的人口统计来确定所有的规划面积和规划范围,细致的规划沿用20年依旧领先。而在规划汇总最为震撼的可谓是“九通一平”了,在园区启动之前,就全面编制了各项基础设施的专业规划。
这是九十年代的上海都没有达到的规划水平,中新苏州工业园区在国内率先实行了如此高标准的规划建设,可见经验借鉴的重要性。其中最值得说一说“平”:施工地基整体填高90公分,可是一桩浩大工程,仅在首期开发的8万平公里中,便用土800万立方米。3000万的规划费用,看起来犹如天价,如此大手笔的花费便引起了群众的不解,但几年后的一次特大洪水中,园区周边乡镇普遍被淹,唯独园区全身而退,犹如水中岛屿的景象用事实证明了这是个有魄力的远瞩建设。平均每年不过百万的均摊费用(截止2017年),带来了如此大的长远效益,这笔买卖划算啊!
图 - 九通一平
2.1.2四大原则一视同仁,体制突破带来开发红利
在工业招商方面,苏州工业园区历来坚持四个大的原则。第一是联合招商,其现在还依然与新加坡处于联合招商的配合阶段,任何厂家的加入都要遵循苏州工业园的规划,不会因为你是世界500强而改变原则。其二为坚持标准,其重点就是环保标准,税收空间再高,对于污染及居民生活破坏比较大的一概不留,具有一票否决权。第三就是服从规划,招商成功的项目要求服从园区整体规划。最后一条原则为集约用地,统一地价。这四大原则的实施代表着体质变化,即为“管办分离”,监管与举办职能的分离。管理决策者即苏州管委会一旦确立实施项目,实施单位则按规划工作。
2.2 2001年–2005年 新区逼退新加坡,中新回到国资怀抱
中新方股份对调,中国成为园区最大股东。1999年6月28日,中新双方签署《关于苏州工业园区发展有关事宜的谅解备忘录》,备忘录中确定从2001年1月1日起,中新苏州工业园区开发有限公司实施股比调整,新方财团将其30%股份有偿转让给中方财团,并由中方承担公司的大股东责任。并在苏州工业园区成立七周年庆祝大会上宣布完成股比调整,中新双方股权占比调整为65%与35%。
中方在学习借鉴新加坡园区规划后,学以致用,启动了早已拟定的苏州新区(即苏州国家高新技术产业开发区),但两间相近的园区势必会一起不必要的竞争和矛盾,新方多方考虑最后选择转股30%,退居第二股东。采用市场交换技术的方法,成功学习国外先进技术,并学以致用,但最终仍使中方占据主导地位的国家战略布局得以成功推进。
在此之后苏州工业园区加大力度,根据国家战略布局相继开展了以下五举动:
其一:加大招商力度,成功引进61家世界500强企业。截止2005年底,园区共引进:外资项目2127个,投资总额402亿美元,实际利用外资99.95亿美元,其中:世界500强企业61家,内资项目9308个,实际利用资金696.66亿元。与创办初期相较增长了336%。不仅如此,产业类型也升级以电子信息,精密机械,生物医药,新材料为主。
其二:组建多个国有公司,大胆借鉴新加坡成功设定。苏州工业园区为有效整合苏州工业园区国企资源,加大国有资产聚集度,于此阶段组建近20个国有企业,其中大胆借鉴了新加坡工业园的设定,结合苏州工业园区自身特性,全方位发展扩展。
图 – 苏州工业园区国有企业一览表
其三:同期启动二、三区开发建设,持续招商计划。通过大动迁、填土、道路交通设施及环境景观建设等多重开工,加快二、三区的开发建设,在2002年年末初步形成“三横四纵”的干路网框架,道路、景区等初聚形态。
而招商方面,依然以“四大原则”为基础,基本园区制定三年招商指标,一年即可实现完成。两相配合,即招商招到哪里园区的路就修到哪里,基本可以保证苏州工业园区招商的服务。园区以成功招商世界500强内的跨国公司42家(约占全市一半)。
其四:住宅与配套设施的建设,保证企业进驻居住跟上。招商速度的上升,伴随着二、三期的开发建设速度的提升,苏州工业园区的目标是商业企业进驻后居住服务也要跟的上。在2001和2005年这两个年份,大量园区内住宅,包括配套服务设施和科技文化创新相继落成。
其五:服务平台、科技载体与功能区的建设不甘落后。服务平台、科技载体与功能区建设依旧不甘落后。服务平台包含的行政中心、CSSD大厦、一站式服务中心等;科技载体中科技园与生物纳米园的建设;金鸡湖金融商贸功能板块、综合保税区板块等四个重点功能板块的建设。
在一系列加速追赶的过程后,等待苏州工业园区的必然也是个令人激动地成绩:远在2003年底,苏州工业园区的主要经济指标(国内生产总值365亿元,地方一般预算收入20.54亿元)达到苏州1993年的水平,相当于10年再造了一个苏州;而2004年6月10号苏州工业园区举行成立十周年庆祝大会中,中新双方一致认为苏州工业园区的开发建设取得了令人瞩目的成就,一个国际化、现代化的工业园区也已初具规模。
2.3 2006年–至今,五个方面打造新苏州工业园区
起初苏州只有一个苏州工业园区,而陆续开展了苏州新区等相近类型的工业园,竞争力的上升促使园区全面发展从以下五个方面入手,打造升级版苏州工业园区。
(1)优化产业结构,加快园区制造业与新兴产业成长
在不断优化产业结构方面以加快提升高端制造业能级、推进战略性新兴产业成长、繁荣服务经济为主。高端制造能级的提升累计吸引外资项目超5800个;积极推进智能制造与“互联网+”战略;加快推动战略性新兴产业发展;服务经济加速繁荣,累计集聚金融类机构超800家 。
图 - 2015-2016年新兴产业产值走势图
(数据来源:苏州工业园区官网)
(2)推动创新创业,坚持“创新”带动园区发展
在推动创新创业上也集聚了大量的创新资源、增强了创新活力、聚集创新人才。而独墅湖科教创新区成为全国唯一的国家高等教育国际化示范区,其中13家众创空间列入“国字号”序列,孵化项目超千个;科技金融创新发展,区域股权投资基金规模超1200亿元;创新成果加速显现,拥有国家高新技术企业829家。
(数据来源:苏州工业园区官网)
(3)繁荣宜居新城,坚持“先规划后建设、先地下后地上”的园区建设
始终以高起点规划引领高水平开发,坚持“先规划后建设、先地下后地上”以及“适度超前”的开发理念,制定完善了300多项专业规划,高标准建设基础设施;成为全国首个“国家商务旅游示范区”;坚持集约节约发展,注重生态环境保护和资源有效利用,绿化覆盖率达45%,区域环境质量综合指数达97.4,整体通过ISO14000认证,成为全国首批“国家生态工业示范园区”。
图 - “四维、三库、九枢纽、三通”
(4)改善民生福祉,坚持以人为本的园区发展
持续改善民生福祉,突出以人为本、民生优先,着力改善社会民生,“八个一体化”工程稳步实施,城乡社保实现全面并轨、实现教育一体化管理;医院、公共卫生中心启用,医疗卫生服务水平和能力显著提高;着力推动文化繁荣发展,使文化软实力不断提升;社会治理创新完善,建立了新型社区服务管理体系。
(5)推进开放创新,秉持先行先试积极探索
深入推进开放创新,扎实开展创新综合试验,已形成48项改革创新举措,在物流通关、生态环保等方面创造了多个全国“第一”和“唯一”;中新合作持续深化,合作领域不断拓宽;主动融入“一带一路”、长江经济带等国家战略,积极实施“走出去”战略;合作项目有序推进,园区经验加快辐射。
经过三个阶段的苏州工业园区已经有了质与量上的全面转变,从1994年的从“零”开始,从2014年苏州工业园区全年共实现地区生产总值2001亿元,公共财政预算收入216.2亿元,税收占比93.95;到2015年,苏州工业园区全年共实现地区生产总值2059.95亿元,公共财政预算收入257.2亿元;在到2016年苏州工业园区全年共实现地区生产总值2150.62亿元,公共财政预算收入288.1亿元。纵观近几年苏州工业园公共财政预算收入的税收占比均达90%以上。
图 – 苏州工业园区财政收入表
(数据来源:苏州工业园区官网)
图:苏州工业园区工业总产值表(亿元)
(数据来源:苏州工业园区官网)
三、2009-至今:中新不只有苏州工业园区,苏州工业园区不只是中新
3.1 谋求模式复制,中新不只有苏州工业园区
中新集团从成立以初一直以苏州工业园区的面貌示人,而伴随着新加坡的占股减少,集团谋求全面发展,从而进一步扩大业务范围,引入新伙伴。
3.1.1三个新股东入驻中新,公司更名扩大业务范围
2005 年8月,公司完成增资扩股,注册资本由1亿美元增加至1.25亿美元,新增资本由三家新股东港华投资有限公司、新工集团私人有限公司、苏州新区高新技术产业股份有限公司全额认购。增资后,公司股东数由2家增为5家,中方财团和新方财团作为第一、第二大股东分别持股52%和28%,其中三家分别持股10%、5%、5%。
图:中新集团组织架构
2008年6月29日,中新苏州工业园区开发股份有限公司召开创立大会,次日股份公司正式成立,公司全力以赴筹备2009年中国A股上市。2009年6月24日,经商务部批准、江苏省工商局注册登记,中新苏州工业园区开发股份有限公司更名为中新苏州工业园区开发集团股份有限公司。更名后按照“集团化、市场化、品牌化”的发展方向,不断强化集团的核心竞争力,在招商、规划建设、房产开发、市政公用等各方面全力发展。
3.1.2集团加速发展,中新不只苏州工业园区
苏州工业园的成功,为中新接下来的发展奠定了坚实的基础,依照苏州工业园的园区发展模型,中新先后又启动了多个产业园及城镇项目,成功复制并加以优化的运用了苏州工业园的成功经验。
图:中新集团合作园区一览
苏通科技产业园:由苏州、南通两市跨江联动开发、推动区域共同发展的合作园区,也是苏州工业园区成功经验推广辐射的创新之区。园区借鉴中新苏州工业园区的成功经验,引进新加坡先进的规划开发理念和与国际接轨的管理体制机制。截止2013年末,苏通科技产业园累计引进制造研发类项目外资17个,注册资本22579万美元,到账12291万美元。
苏滁现代产业园:是集团走出江苏省第一个项目,园区拟借鉴中新合作建设苏州工业园区成功经验,依然按照“九通一平”的建设标准,持续引进新加坡先进规划建设理念。目前园区聚焦家电电子、装备制造、食品饮料、医药日化、新能源新材料五大产业,已签约引进项目近20家,协议引进资金逾百亿元。
常熟海虞项目:将按镇级小城市定位打造,重点开发中心镇区,完善相关配套,满足今后小城市的发展需求。
从上述几个复制案例来看,现在的中新集团已经不仅只有一个成功的苏州工业园了,它只能说是中新集团的产业开山之作,为后续的产业发展之路奠定了坚实的基础。而集团业务也扩展至城市综合开发、房产开发、公共事业及园区合作相结合的全板块服务。
3.2三个特级企业成立,苏州工业园区不只是中新
2012年,可谓是新的历史开端,这一年中新集团不再是苏州工业园的唯一。新建元控股集团与苏州元禾控股有限公司的成立为苏州工业园区拉开新的篇章。
三个特级企业成立,中新、新元、元禾并驾齐驱。为有效整合苏州工业园区国资企业资源,加大国有资产聚集度,提高国资企业专业化经营程度,2012年11月17日,一天发生了三起足以影响苏州工业园的大事。
其一:苏州工业园区建屋发展集团有限公司、苏州圆融发展集团有限公司、苏州工业园区商业旅游发展有限公司、苏州工业园区测绘有限责任公司整合并组建成立苏州新建元控股集团有限公司,成为园区工委直属特一级企业。此次组建新建元控股集团是苏州工业园区工委管委会整合资源,优化结构,提高发展竞争层次的重大战略决策。整合后的苏州新建元控股集团有限公司将成为以房地产业务为核心,金融及资本运作为引擎,多元化、市场化发展为导向的大型国有控股公司。
图:新建元构成图
其二:苏州创业投资集团正式更名为苏州元禾控股有限公司,并成为园区工委直属的特一级企业。其历经十年发展亦已管理数百亿元资金规模,业务覆盖股权投资、债权融资和股权投资服务三大板块,此次更名“元禾控股”是对国有企业市场化的有力探索。
其三:中新集团正式成为园区工委直属特一级企业举办党委揭牌仪式。中新集团是中新合作载体和园区开发主体,建立以来中新集团全力推进园区开发建设和转型升级,同时围绕“城市综合开发”核心主业。作为苏州工业园区特一级企业,中新集团将以市场为主导,企业党委直属园区工委领导,这有利于企业形成管人管事管资产相统一的现代企业运营机制。
四、一个时代的象征:中新模式有何借鉴?
4.1借鉴“新方”,从大路中走出自己的风格
“借鉴创新”是苏州工业园区离不开的几个字,早在1994年园区初建时,一些对园区的政策性文件中就有初露:“不要求区内机构同上级机构对口设置”,这在当年可算是非常大胆的突破了。而园区借鉴新加坡经验办公室也可以算是首批借鉴成果。接下来的规划建设中园区从新加坡处学习到的经验也可大致分为三个层次:其一、城市的规划、建设与管理:“规划先行”“规划即法”,借鉴新加坡和国际先进城市规划建设经验,苏州工业园区实现了“一张规划图,管了20年”;其二、招商引资的亲商理念,站在投资者的角度考虑问题,实现了近百家世界500强的区内投资;其三、公共行政管理,让管理者的管理对象和内容,从初期对企业管理到后期转变为对城市管理的升华,最终让工业园区的建设向新兴城市建设推进;这都是宝贵的借鉴经验。
图:借鉴创新
除借鉴外,苏州工业园区更从新加坡经验中走出了创新之路。从起初的“嫁接”到后来的“逐步吸收”再到现在“有选择的学习借鉴”。
正如苏州工业园区20多年的发展历程,国资始终扮演开路先锋和主力军角色,发挥着引领示范的作用。园区管委会主任曾说:“这是我们借鉴、创新新加坡国有控股公司淡马锡经验的结果。”2005年起园区在借鉴新加坡淡马锡经验的基础上,创造性地设立了投资决策、审计和薪酬三个专业委员会,行使园区国有资产控股发展有限公司董监事会的权责。2012年起,园区对国资国企实行分级、分类考核,国资国企整体市场竞争力得到全面提升。
创新不仅在苏州工业园上有所体现,在中新集团的其他园区合作项目上也多有涉及,推动吸新兴产业发展,千人计划等。而作为新加坡方面的代表,现任中新集团副总裁的林敬文认为,工业园区发展得非常好,在个别方面已经超越了新加坡。“新加坡企业或者新加坡政府应该向园区学习或者借鉴园区的新兴产业发展,包括大众创新、创业等。足以证明“借鉴创新”犹如半个成功标准。
4.2 园区开发需重视区位属性
“一次规划20年不变”已成为提及中新时定被提到的关键,而借鉴新加坡的科学规划手段,从每一处细节上不断完善园区的规划建设。但这一切不仅是借鉴学习的功劳,相对应的时代背景为成功带来了巨大的机遇性,中新抓住了机遇,并付出了努力。但现在的各个城市都有属于自己的城市规划,产业也需依据城市进行配套规划,“园区大开发”的时代已经过去了。虽然当年的模式我们不能全盘复制,但是其中精华依旧可以留用,时代的沉淀加上现代的技术的创新,仍然是值得我们学习,并且足够突出重围脱颖而出的宝贵资源。
五、结语
纵观中新集团的成长过程,在没有任何经验时,借鉴不可失为一张“好牌”,但借鉴的同时要懂得伴随着自主创新。起初的苏州工业园等同于中新集团,但在不断的发展建设过程中,苏州工业园融入了新建元与元禾,中新集团也增加了其他伙伴,组合是不会一成不变的,变化中寻求前进才是成功的王道。适当的辅助不仅可以添姿添彩,同时也可作出与众不同的独特气质。
不仅如此,园区的开发模式也有了全面的调整,由上一代工业园区“政企主导”转向下一代工业园区“政企合作”。 时代的进步表示着迷失的转变,虽然产业的发展扔离不开政府的扶持,但主要因素已从政府角度转变为企业角度,“政企合作”将成为未来风向。
亿翰股份
中国房地产战略服务领域领导者,专注于为房企提供发展战略、运营策略顾问服务,已成为60%以上百强房企的顾问伙伴。
在行业多变时代,企业咨询模式转型之秋,亿翰股份始终坚持以企业研究为抓手,专注于行业发展周期、企业运营模型和城市投资风险的研究探索,以求为房企在快速扩展、价值提升的道路上尽一份绵薄之力。
4001102288 欢迎批评指正
All Rights Reserved 新浪公司 版权所有