昨天政策一出,满屏都是一句话:
不及预期!
包括网叔的后台,也有一些朋友这样说,
老实讲,看到市场这反应,网叔挺无语的。
说到底,很多人根本没搞懂这波政策到底想干嘛。
表面看,这是一套“重磅政策组合拳”。
但你要是只看到“重磅政策刺激”几个字,那就真的浅了。
实质上,这是在中美关税战的大棋盘上,一份提前摆出来的“谈判前哨战应急预案”。
换句话说,真正的看点,不在政策表面多刺激,
而在它透露出的方向感——它几乎已经给未来的政策路线打了个草稿。
所以,别光盯着政策出来后,短期市场涨不涨,猛不猛。
看清政策背后的方向,抓住未来市场的主线,
才是接下来最最重要的事!
1.0
聊聊这波政策刺激
先别急着喊“政策不及预期”,
来看看这波政策发布前后,到底发生了哪些事。
第一件事:4月PMI大跳水
4月底,国家统计局发布了4月PMI,
制造业PMI直接从之前的50.5%跌到49%;
非制造业也只剩50.4%。刚刚好踩在荣枯线上。

说明什么?
之前靠“抢出口”撑起来的热闹,已经收尾了。
关税的冲击开始真刀真枪地落到企业身上了,尤其是那些对外依赖高的行业,压力不小。
几天后,财新那边也来了个确认补刀:
他们公布的4月综合PMI只有50.2,创下三个月新低。

第二件事:高层定调,表态发力
5月6日晚上,财政部长蓝亲自上场,说了句很关键的话:
“将采取更加积极有为的宏观政策,有信心实现全年5%的GDP目标。”

注意啊,不是“保守看看”,是“有信心”!
意味着什么?
继续看第三件事。
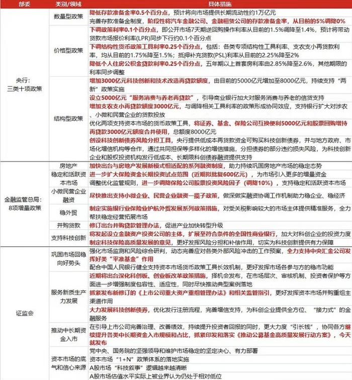
第三件事:昨天早上,组合拳来了!
早上7点,传出一个重磅信号:中方同意开启谈判。
短短两个小时后,上午9点,一整套政策组合拳接连登场。
降准、降息,一个不少,直接落地!

是不是突然?
其实并不突然。
网叔早就说过,储备政策一大堆,关键看“节奏、节奏、节奏”。
而现在这个节奏点,基本就摆明了:
“择机降准降息”,现在,就是那个“机”。
那到底是什么“机”?
为啥此时必须出手?
很简单,三个原因:
1、出口压力坐实。
关税的事不是嘴上吓唬,数据已经证实了影响开始渗透,前期那点“抢跑”红利用完了,现在是真抗压时刻。
2、要开始谈判了。
这周末,中美就要面对面坐下来聊聊。
但你懂的,彼此立场不一样,利益不一样,哪那么容易谈妥?
我们有不能退的底线,对方也有逼我们就范的小算盘。
所以,这轮谈判,大概率谈不出太圆满的结果,预期本就不该太高。
3、全年目标不变,政策只能更猛。
我们依然咬死5%的GDP目标,但眼下是内有压力、外有不确定,这就意味着:
政策不能“点到为止”,得“持续用力”、“更加给力”!
所以我们才看到:
昨天9点一过,领导们就掏出一摞政策文件,直接上桌,干脆利落。
这是在干嘛?
说白了,就是要用更强的内部动能,去对冲外部的不确定性。
市场不稳,我们先稳;出口有变,内需顶上。
那怎么顶?
还记得网叔之前说的几张牌吗?

现在全部落地了:
降准降息、降低存量房贷、5000亿消费再贷款→利好消费和内需
8000亿科技再贷款→利好科技和高端制造业
8000亿资本市场再贷款→做强做大资本市场
发现了吗?这次的重磅政策的核心方向,和网叔之前说的一模一样!
投资主线也就水落石出:
消费+科技(半导体、制造、创新药)+核心指数
2.0
美国集采来了,创新药危险了?
昨天评论区,很多人问网叔:
最近医药怎么跌了?还能不能拿了?

今天,我们就一次性把这事讲透。
事情的起因是,川普又开始发疯,拿医药开刀。

其实川普并不是突然发疯,而是有套路的,是他最近一整套剧本的一部分:
4月2日,关税战拉开帷幕,但药品一开始是被豁免的;
4月8日,特朗普开始放风,说医药也不排除加税;
4月15日,启动对药品的国家安全调查;
5月6日,继续放风,说两周内会公布对医药产品的关税政策。
翻译成人话就是:
药品关税,八成要真落地了。
市场也立马给出了反应,比如昨天港股的创新药板块直接跌了个3.79%。

于是很多朋友开始焦虑:
“内部集采,外部打压,医药要彻底凉了。”
“美国这么搞,创新药是不是危险了?!”
网叔的回答非常明确:
不仅不危险,反而可能是难得的上车机会。
为什么?
1、关税重点根本不是创新药,而是“制造回流”
这波关税,核心目的是啥?
制造业回流。
它主要针对的是原料药、仿制药和医疗器械的进口,而不是瞄准创新药订单。
美国97%的抗生素、80%的原料药依赖进口,其中中国占比超40%,
所以特朗普这波操作,本质上是为了逼供应链回美国,扶持本土制造。
这几周,罗氏、诺华、强生、礼来这些巨头,已经纷纷宣布扩大美国本土投资。
对内:增加就业、建厂;
对外:限制成品药进口。
这是这次关税的核心诉求,和创新药没什么关系。
2、创新药属于服务贸易,美国没必要自己搞自己
之前网叔就提到过,创新药BD,其实是服务贸易的一部分。
而中美之间的服务贸易,谁是顺差方?
美国!

所以你会发现,美国在贸易战里,总是咬着“货物贸易”不放,
但从来不敢提“服务贸易”。
为啥?
一旦把服务贸易拉进来,美国的贸易逆差故事就不好讲了,
相当于自己扇自己耳光。
说白了,创新药是美国“花钱从中国买服务”的代表之一。
一时半会,美国还不至于真下狠手砍这块顺差生意。
其实,如果暴跌,这也不是创新药第一次被“错杀”了。
还记得4月7日吗?

后来呢?慢慢修复了。
市场的第一反应永远是情绪,不是逻辑。
怕就一个字,不问青红皂白先砸了再说。
可正是这些情绪错杀,才是我们“收获”的机会。
历史上这种场景太多了,几乎所有的好机会都是在底部+黑天鹅的情况下跌出来的。
2018年,中兴通讯被制裁,复盘直接几天跌停,跌了快70%。

当时出货的,后来是不是得拍断大腿?

无独有偶,2018年,茅台业绩不及预期,罕见地出现了一字跌停。
甚至连跌两天。

回头看,那时候在跌停板疯狂出货的人,是最聪明的,还是最傻的呢?

当下也是如此。
所以说,黑天鹅有两面:
有人割肉清仓,有人悄悄加仓。
最终差的不是运气,是认知。
认知决定你是看到了“风险”,还是看到了“错杀后的机会”。
现在创新药的跌,是一次短期情绪释放,还是价值杀跌?
网叔倾向于前者。
这轮如果真被“误杀”,反而可能是一次送上门的低吸机会。
市场真正的高手,永远是逆着情绪做判断,顺着逻辑做选择。
4001102288 欢迎批评指正
All Rights Reserved 新浪公司 版权所有
