目录
第一章 重庆市城市更新及城中村改造的政策体系、推进流程、征拆模式、产业导入、投融资模式及案例分析
一、重庆城市更新/城中村改造规划、政策体系及基本内容
二、重庆城市更新工作机制及工作流程
三、社会主体的参与及资金来源
四、征拆及土地供应机制
五、产业要求及导入
六、重庆城市更新案例及模式
第二章 成都市城市更新及城中村改造的政策体系、推进流程、征拆模式、产业导入、投融资模式及案例分析
一、成都城市更新/城中村改造规划、政策体系及基本内容
二、成都“中优”区域城市更新
三、成都城市更新主要资金来源
四、征拆及土地供应机制
五、产业要求及导入
六、成都城市更新案例及模式
城市更新与城中村改造是今年“三大工程”的重中之重,为便于地方政府、地方国企、城投平台、房企、施工单位、投资机构等相关从业人士深入了解全国范围内主要城市实施城市更新与城中村改造项目的特征与操作实务,我们根据以往与地方国企、城投平台在项目投融资方面的合作经验,尤其是协助政府、城投处理旧改项目范围划定、资金自平衡、产业定位与招商、资金合作方案方面的一些心得体会,就全国重点城市的城市更新、城中村改造的政策体系、推进流程、征拆模式、产业导入、社会资本引入等做系统梳理,以供同业人士参考。
自2023年中央提出“三大工程”以来,全国各地政府在推进城市更新和城中村改造方面均表现出了巨大的决心,市场主体也嗅到到了城市更新、城中村改造中的巨大参与机会。但是,鉴于城市更新、城中村改造业务前期投入巨大,地方财政无法支持长周期的投入,因此不少地方政府只能大力引入社会主体和社会资本的参与。理想的状态是,政府少出资,让社会主体或合作方从前期征拆、通平收储,到后端的开发、招商引资、产业导入与运营,一体化参与投资、开发、建设和运营,而在大部分城市的城市更新、城中村改造政策都并不完善的情况下,大部分地区也只能“先立后破”、“摸着石头过河”,其中重点和难点就是政府可以通过什么方式合理、合法、合规地引入市场主体?市场主体怎么介入城市更新、城中村改造项目才能获得合理的投资回报,等等。
我们认为,城市更新、城中村改造是一个具备系统内涵的“工程”,涉及到上层规划、土地供应、开发建设、产业发展、资金筹措、公共行政及城市运营等方方面面。为此,我们将在梳理超大特大城市已经公布的政策以及公开的案例等基础上,结合我们以往的业务经验,对超大特大城市城市更新、城中村改造相关业务进行系统梳理。

第一章 重庆市城市更新及城中村改造的政策体系、推进流程、征拆模式、产业导入、投融资模式及案例分析
根据重庆2024年政府工作报告,房地产市场逐步企稳,推出“10+5+10+7”系列支持政策,出台中心城区旧城改造20条举措,城市更新提升行动稳步推进,完成41个区县和开发区国土空间总体规划编制,实施226个城市更新试点示范项目,新开工改造城镇老旧小区4534万平方米、棚户区1.8万户......激发民间投资活力,落实扩大民间投资支持政策,动态调整民间投资清单,加大民间投资增信支持和要素保障,用好政府和社会资本合作新机制,推动基础设施领域REITs试点,支持社会资本参与重点领域项目建设运营。增强招商引资质效,强化制造业为主的产业招商,健全基于“产业图谱+产业地图”的项目生成招引机制,加强专班招商、驻外招商和产业链精准招商,统筹做好招商项目要素资源配置,实行重大项目提级管理、首报首谈,加强项目全周期全环节服务保障,引进一批链长链主企业和具有牵引性带动性的重大项目,提高招商项目落地转化率......提升城市功能品质。突出“留改拆增”和“四增三减”,持续改善城市人居环境。推进城市更新,全市域开展城市体检,编制实施城市综合交通体系、15分钟生活圈等专项规划,接续推进城市更新项目,推动109公里两江四岸治理提升,新开工改造城市危旧房7043户......今年,我们将继续加大民生投入,接续实施一批重点民生实事,包括:新开工改造城镇老旧小区4186万平方米;实施100个街头绿地提质项目,建设100公里山城绿道;建设100个口袋公园、10座体育公园;新开工15个轨道站点步行便捷提升项目......
在住房和建设部办公厅公布的第一批和第二批《实施城市更新行动可复制经验做法清单》中,对重庆的城市更新的一些经验也进行了说明。

一、重庆城市更新/城中村改造规划、政策体系及基本内容
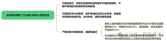
根据《重庆市城市更新技术导则》等规定,重庆城市更新坚持内涵集约,坚持“留改拆”并举、以保留利用提升为主,采取保护修缮、改造提升和拆旧建新等多种更新方式,合理确定“留改拆”比例,严格控制大规模拆除、大规模增建、大规模搬迁。
(一)重庆城市更新规划及政策体系
《重庆市城市更新技术导则》明确城市更新建立与全市国土空间规划相衔接的更新规划体系。《重庆市人民政府关于印发重庆市城市更新管理办法的通知》(渝府发〔2021〕15 号)第14-17条对相关内容进行了明确:

根据《重庆市住房和城乡建设委员会关于市政协五届五次会议第0623号提案办理情况的答复函》相关内容,重庆市旨在建立“1+2+N”城市更新政策技术体系:

(二)城市更新/城中村改造基本原则及“三大底线”要求
《重庆市人民政府关于印发重庆市城市更新管理办法的通知》(渝府发〔2021〕15号)明确,城市更新应当遵循“政府引导、市场运作,改革创新、统筹推进,以人为本、共建共享”的原则。《重庆市城市更新技术导则》以及《重庆市住房和城乡建设委员会关于加强城市更新项目管理的通知》(渝建人居〔2022〕19号)明确了重庆城市更新的“三大底线要求”:

(三)城市更新对象、更新方式及面积要求
1. 更新对象及更新方式
重庆城市更新的主要对象包括老旧小区(街区)、老旧厂区、老旧商业区、历史文化区、公共空间这5类。更新方式则包括“保护修缮、改造提升以及拆旧建新”。
2. 更新面积要求及鼓励连片改造
《重庆市城市更新技术导则》对更新范围面积也进行了明确“划分更新片区时,原则上应覆盖单个或多个社区,面积原则上不宜小于0.5平方公里......考虑更新资源相对聚集和城市有机生长发展需求,符合成片连片要求......重要的城市景观、城市道路、城市节点等特殊区域,为了满足产业整体性、景观连贯性、功能完整性等,可以更新资源为核心合理划定片区范围”。
《市促进房地产平稳健康发展领导小组办公室关于加快推进中心城区旧城改造工作的通知(渝规资﹝2022﹞29号)》对鼓励连片改造也进行了明确“(三)鼓励集中连片改造开发,在权属清晰无争议、过程公开透明、充分竞争参与、产业导向优先的前提下,可采取不同用途地块混合供应,支持“工改工”与“工改商”“工改住”联动改造。
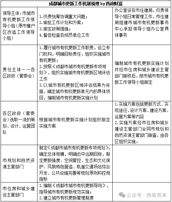
二、重庆城市更新工作机制及工作流程
(一)工作机制
《重庆市住房和城乡建设委员会关于加强城市更新项目管理的通知》(渝建人居〔2022〕19号)、《重庆市人民政府关于印发重庆市城市更新管理办法的通知》(渝府发〔2021〕15号)对重庆城市更新的工作机制进行了明确:

(二)重庆城市更新工作流程
《重庆市人民政府关于印发重庆市城市更新管理办法的通知》(渝府发〔2021〕15 号)对城市更新规划与计划、项目实施等内容进行了明确:

根据《重庆市城市更新技术导则》的相关内容,实施城市更新原则上应编制片区策划方案和项目实施方案。项目实施方案由各区政府(管委会)指定的机构或物业权利人等前期业主作为主体组织编制,成果由各区政府(管委会)审批。《重庆市城市更新技术导则》明确“前期调查——片区策划方案编制——项目实施方案编制”的工作流程。



(三)重庆城市更新项目的入库与退出
1. 项目入库方面
《重庆市住房和城乡建设委员会关于加强城市更新项目管理的通知》(渝建人居〔2022〕19号)明确市住房城乡建委牵头开展城市更新项目常态化申报入库工作。各区县政府(管委会)是城市更新项目的申报主体,市级平台公司拟申报项目应充分征求项目所在地辖区政府(管委会)意见后由辖区政府(管委会)统一申报。
2. 项目退出机制方面
《重庆市住房和城乡建设委员会关于加强城市更新项目管理的通知》(渝建人居〔2022〕19号)明确:
(1)辖区政府(管委会)认为项目已不具备实施条件或不再作为城市更新项目实施,确需退出项目库的,向市住房城乡建委申请并提供相关说明文件,作为项目退出依据。
(2)纳入项目库3年内无实质进展的,由市住房城乡建委牵头征求辖区政府(管委会)意见后退出项目库。
(3)已办理施工许可或获得城市更新相关投融资或完成土地供应的项目,原则上不得退出项目库;确需退出的,应报请市政府批准同意。
(4)已出库项目库原则上2年内不得再申请纳入项目库。
三、社会主体的参与及资金来源
(一)社会主体参与重庆城市更新
《城市更新办法》第十条明确“城市更新项目可由政府、物业权利人作为实施主体,或由政府、物业权利人通过直接委托、公开招标等方式引入的相关主体作为实施主体......充分发挥各方主体优势,鼓励政府平台公司与专业化企业开展合作,加大资源整合力度,实现高水平策划、市场化招商、专业化设计、企业化运营”。就具体项目而言,目前社会主体主要通过(1)直接引入社会企业投资;(2)引入社会企业与平台公司合作投资;(3)拟引入社会企业,采用EOD模式推进项目综合开发;(4)引入社会企业以轻资产方式参与运营等方式参与。
此外,为了确保专业度,根据《重庆市“三师进企业,专业促更新”行动方案》,重庆建立了“三师”制度,明确“把全生命周期管理理念贯穿城市更新规划、建设、管理全过程,发挥城市更新项目牵引和政府投资撬动作用,鼓励社会企业以多种方式参与城市更新,推动社会企业投资城市更新项目加快实施”;加强“三师进企业,专业促更新”工作与城市更新项目管理、政策制度设计等工作的衔接和融合,以项目为载体,在项目前期、实施、投运等阶段,为市区政府、部门和社会企业提供“项目谋划、项目推介、企业合作、卡点协调、政策创新”五项服务。
(二)城市更新资金来源
根据《重庆市城市更新管理办法》、《市促进房地产平稳健康发展领导小组办公室关于加快推进中心城区旧城改造工作的通知(渝规资﹝2022﹞29号)》、重庆市人民政府关于印发重庆市城市更新提升“十四五”行动计划的通知(渝府发〔2022〕31号)《重庆市住房和城乡建设委员会关于市政协五届五次会议第0623号提案办理情况的答复函》等政策文件。重庆城市更新资金主要来源于:
(1)财政投入,如政府专项债;专项财政资金;财政专项补助资金;中心城区旧城改造地块土地出让金、城市基础设施配套费和防空地下室异地建设费等资金,按规定在扣除中央计提部分后,市级分成部分统筹用于旧城改造项目;
(2)国开行等政策性银行以及其他商业银行对城市更新项目低息长期信贷支持;
(3)城市更新基金;
(4)在厘清政府、企业、金融机构和个人的边界基础上,创新投融资模式,引入社会主体,采用PPP、TOD、REITs等投融资模式的资金;
(5)将特许经营、城市开发等增值资产合理注入到项目中,使部分基础设施项目转变为具有现金收益的可经营性项目,引入社会资本参与。如经营性项目采用市场化方式;准经营性项目优先采用市场化运作,采取特许经营等方式引入社会资本;准公益性项目、公益性项目要创新方式调整投资结构,扩大市场化比例,盘活各类存量资源;
(6)土地使用权人和房屋所有权人自筹资金;
(7)其他符合规定的资金。
1.《重庆市住房和城乡建设委员会关于市政协五届五次会议第0623号提案办理情况的答复函》
积极争取中央资金支持,协调国开行等政策性银行以及其他商业银行加大对我市城市更新项目低息长期信贷支持力度,推动项目累计获得授信143亿元;另一方面积极推进城市更新基金筹建工作,以政府引导为基础,以市场化、专业化为方向,构建资金募集、项目投资、项目运作、产业培育、项目退出全链条运行机制,发挥“资本放大器、资源汇聚器、项目助推器”作用,促进市区两级联动、各类资源要素互动,力争于年内完成基金设立,实现项目投放。市发展改革委加快城市更新重大项目投融资模式创新,积极争取中央资金和开展市场化筹资,全力做好项目策划、论证、储备、申报工作;统筹好空间区域和产业上下游的产出效益,将特许经营、城市开发等增值资产合理注入到项目中,使部分基础设施项目转变为具有现金收益的可经营性项目,广泛引入社会资本参与城市更新。
2.《重庆市城市更新管理办法》
第二十二条 多渠道筹集城市更新资金,具体包括:(一)各级财政安排的城市更新资金;(二)金融机构融资资金;(三)参与城市更新的市场主体投入的资金;(四)土地使用权人和房屋所有权人自筹资金;(五)其他符合规定的资金。
第二十三条 市、区政府应当加强对城市更新的财政投入,加大政府专项债券对城市更新的支持;鼓励积极利用国家政策性金融和市场金融对城市更新的支持政策筹集资金,探索信贷金融新产品;积极引入各类社会资本,探索设立城市更新专项基金;合理引导居民出资参与更新改造。
第二十四条 充分发挥财政资金的撬动作用,整合利用城镇老旧小区改造、棚户区改造、保障性租赁住房、排水防涝等专项财政资金统筹用于城市更新。
第二十五条 积极引入市场力量,通过直接投资、间接投资、委托代建等多种方式参与城市更新。
3.《市促进房地产平稳健康发展领导小组办公室关于加快推进中心城区旧城改造工作的通知(渝规资﹝2022﹞29号)》三、加大财政和金融支持
(十)统筹中央和市、区棚户区改造、城市危旧房改造、城中村改造、城镇老旧小区改造、保障性租赁住房、保障性住房等财政专项补助资金,按规定用途向符合条件的旧城改造项目予以支持和倾斜。
(十一)中心城区旧城改造地块土地出让金、城市基础设施配套费和防空地下室异地建设费等资金,按规定在扣除中央计提部分后,市级分成部分可统筹用于旧城改造项目。
(十二)加大棚户区改造、城中村改造、城镇老旧小区改造等政府专项债券申报发行力度,并向符合使用条件的项目予以支持和倾斜。
(十三)鼓励金融机构创新金融产品,改善金融服务,加大信贷支持力度,积极支持旧城改造项目,充分利用城中村改造专项借款和贷款、城市更新等融资优惠政策,引导金融机构提供与改造周期相适配的融资产品和优惠利率。
4.重庆市人民政府关于印发重庆市城市更新提升“十四五”行动计划的通知(渝府发〔2022〕31号)
(四)统筹要素保障。坚持尽力而为、量力而行,不搞大拆大建,不搞形象工程。加强资金、资源、资产统筹,扩大资源配置半径,做好项目要素保障和资金平衡。市级有关部门要将城市更新提升政府投资项目纳入市政府投资项目三年滚动规划和年度计划,并按照市与区县事权划分,分别落实项目筹资责任。市级相关部门要积极争取中央专项资金,统筹公共预算、政府基金和专项债,以及政策性金融机构贷款,支持城市更新提升项目建设。要充分发挥市场在资源配置中的决定性作用,更好发挥政府作用,创新投融资模式,厘清政府、企业、金融机构和个人的边界,依法依规、稳妥推进PPP、TOD、REITs等投融资模式,吸引各类社会资金参与项目建设,鼓励居民参与和出资。深挖项目市场化运作空间和商业运营潜力,经营性项目采用市场化方式;准经营性项目优先采用市场化运作,采取特许经营等方式引入社会资本;准公益性项目、公益性项目要创新方式调整投资结构,扩大市场化比例,盘活各类存量资源,提高财政资金使用效率。各区县要结合市、区县事权划分,多渠道筹集资金,推进城市更新提升工作。
四、征拆及土地供应机制
(一)房屋征拆
《重庆市人民政府关于印发重庆市国有土地上房屋征收与补偿条例实施细则的通知》》(渝府发〔2022〕26号)对国有土地上的房屋征拆补偿等进行了明确的规定。值得注意的是,第十五条明确“因旧城区改建需要征收房屋的,区县房屋征收部门提出初步审查意见前应当书面征求拟征收范围内房屋所有权人的意见,其中房屋所有权专有部分面积占比超过三分之二且户数占比超过三分之二的房屋所有权人同意旧城区改建的,方可纳入旧城区改建范围,并启动房屋征收程序”,即需要满足“砖头和人头”均满足三分之二的要求。
渝府发〔2022〕26号文第五条明确“区县政府负责本行政区域内的房屋征收与补偿工作。区县住房城乡建设主管部门负责本辖区房屋征收与补偿的指导、监督和检查工作。区县政府确定的房屋征收部门组织实施本行政区域内房屋征收与补偿工作......”第六条 “区县房屋征收部门可以委托房屋征收实施单位承担房屋征收与补偿的具体工作,并对委托事项进行指导、监督和检查,依法承担委托事项的法律责任。房屋征收实施单位按照受委托权限,依法开展房屋征收与补偿工作,不得以营利为目的。根据房屋征收与补偿工作需要,区县房屋征收部门、征收实施单位可以委托具备相应条件的单位承担调查、测绘、评估、法律服务等相关工作”。征拆阶段由于存在大量的资金需求,在此阶段,政府也可以通过购买服务的方式吸引社会主体参与,也可以通过政府采购方式引入社会主体负责前期工程(通平)阶段工作。
(二)土地供应机制
《重庆市城市更新管理办法》、《市促进房地产平稳健康发展领导小组办公室关于加快推进中心城区旧城改造工作的通知(渝规资﹝2022﹞29号)》、《重庆市人民政府关于印发重庆市城市更新提升“十四五”行动计划的通知》(渝府发〔2022〕31号)等政策文件,对城市更新的土地供应进行了明确,除了有序扩大租赁住房用地供给外,旧城改造项目的土地可采取“带方案招拍挂出让、综合评价出让、协议出让或划拨”等方式供应,办理供地手续。对增加公共服务功能的城市更新项目,有条件的可按不超过原计容建筑面积15%左右比例给予建筑面积支持,增设地上停车库不计算容积率。

1.《重庆市城市更新管理办法》
第二十六条 城市更新项目涉及土地出让的,依据经批准的项目实施方案,采取协议出让或公开招拍挂(含带方案招拍挂)方式办理供地手续。采取带方案招拍挂方式的,可将经批准的项目实施方案中确定的规划控制要素及产业条件等纳入供地方案中予以明确,相关内容载入土地出让合同。符合划拨条件的城市更新项目土地,按划拨方式办理供地手续。
第二十七条 鼓励利用存量土地房屋转型发展文化创意、健康养老、科技创新等政府扶持产业;转型升级后,在符合规划的条件下,产权人可按有关规定完善用地和产权手续。
已建工业用地使用权登记超过8年或工业用房所有权登记超过6年的,在不改变使用权人的情况下,经所在区政府(管委会)批准后,方可实施转型升级;转型升级满5年的,方可按前款规定办理用地和产权手续;过渡期内转型发展的工业用地不得分割转让、房屋不得分零出售。
第二十八条 城市更新项目中的“边角地”“夹心地”“插花地”等零星土地,以及不具备单独建设条件的土地,可与周边用地整合实施,重点用于完善片区公共服务设施,并以划拨方式办理供地手续;涉及经营性用途的以协议出让方式办理供地手续。
鼓励国有企事业单位以捐赠、借用等方式,将其闲置的零星土地或建构筑物,纳入城市更新项目整合实施。
第三十一条 对增加公共服务功能的城市更新项目,有条件的可按不超过原计容建筑面积15%左右比例给予建筑面积支持,增设地上停车库不计算容积率。鼓励老旧厂区转型升级,允许对原有建筑进行隔层改造、增加连廊、电梯等配套设施。
2.《市促进房地产平稳健康发展领导小组办公室关于加快推进中心城区旧城改造工作的通知(渝规资﹝2022﹞29号)》优化土地供应
(一)旧城改造项目的土地可采取带方案招拍挂出让、综合评价出让、协议出让或划拨等方式供应,办理供地手续。采取带方案招拍挂方式出让的,可将经项目所在地的区政府(管委会)批准的项目实施方案中确定的建设内容和监管事项、设计方案的主要内容等纳入供地方案中予以明确,相关内容载入土地出让合同。采取协议出让或划拨方式供地的,按照《关于印发﹤关于城市更新项目规划和用地管理的指导意见﹥(试行)的通知》(渝规资﹝2022﹞29号)文件的规定执行。
(二)对需要以政府储备为主推进旧城改造项目的,结合国土空间控制性详细规划编制,探索以“统一规划、统一储备、统一开发、统一配套、统一供应”推动实施,可将难以独立开发的零星地块,与相邻产业地块一并出具规划条件,整体供应给相邻产业项目用于增资扩产(商品住宅除外)。
(三)鼓励集中连片改造开发,在权属清晰无争议、过程公开透明、充分竞争参与、产业导向优先的前提下,可采取不同用途地块混合供应,支持“工改工”与“工改商”“工改住”联动改造。
(四)对实施区域统筹和成片开发涉及的边角地、夹心地、插花地等零星低效用地,在国家确定的低效用地再开发试点区县,可探索集体建设用地之间、国有建设用地之间、集体建设用地与国有建设用地之间,按照“面积相近或价值相当、双方自愿、凭证置换”原则,经批准后进行置换,依法办理登记。
(五)鼓励利用存量房产等空间资源发展文化创意、健康养老、科技创新等政府扶持产业,允许以5年为限,享受不改变用地主体和规划条件的过渡期支持政策。
3.重庆市人民政府关于印发重庆市城市更新提升“十四五”行动计划的通知(渝府发〔2022〕31号)
逐步建立灵活高效的居住用地供给机制,有序扩大租赁住房用地供给,加大居住用地保障力度。
五、产业要求及导入
各地政府越来越重视产业的保留、导入与调整、升级,2023年6月,重庆市召开推动制造业高质量发展大会,提出要着力“打造3大万亿级主导产业集群、升级打造3大五千亿级支柱产业集群、创新打造6大千亿级特色优势产业集群、培育壮大18个“新星”产业集群”的“33618” 现代制造业集群体系,成为国家重要先进制造业中心。此外,《重庆市人民政府关于印发重庆市城市更新提升“十四五”行动计划的通知》(渝府发〔2022〕31号)也明确对产业的要求。
六、重庆城市更新案例及模式
(一)平台公司作为独立实施主体“投融建运管”一体化模式
“重庆开埠遗址公园项目”为平台公司作为独立实施主体“投融建运管”的项目的案例。由重庆市文化和旅游发展委员会牵头,重庆市地产集团下属公司重庆渝地远见文化产业有限公司作为业主方、投资方、运营方。项目以企业更新为主,自持运营平衡投入,财政支持为辅,一次性补助公益部分。
在商业模式方面,通过有机更新,将多年未经利用的闲置空间转变为商业、文化创意产业、展示展览、休闲旅游等功能空间。在实现文物建筑修缮、公共服务设施与公共空间优化升级的同时,通过商铺出租、场馆运营等获取租金收入、服务收入、经营收入等。
(二)PPP模式——“ROT”运作方式
“九龙坡区红育坡片区老旧小区改造项目”通过PPP模式的“ROT”(renovate重整-operate经营-transfer转让)运作方式,被选入住建部《实施城市更新行动可复制经验做法清单》(第一批),该项目涉及六大片区、四个街道、八大社区,总规模102万平方米,涵盖366栋楼、14336户居民。该项目根据不同小区情况,采取针对性有机更新方案,大致可分为基础设施改造(外立面改造、破损屋面修复、屋面防水、单元门改造等,解决居民居住的基本诉求)、完善工程建设(完善小区品质,如增设景观小品、改造户外公共照明设施、增设公共座椅等)以及提升工程建设三大更新内容(通过对公共区域的新增与改善,解决居民反映突出的公共空间不足问题)。
项目采用PPP中ROT模式,九龙坡区政府通过公开招标引入愿景集团作为社会资本,2020年10月愿景集团与九龙坡住房和城乡建设委员正式签订中标合同,授权渝隆集团与愿景集团成立项目公司“重庆愿景渝隆城市建设发展有限公司”(北京愿景华城复兴建设有限公司持股78%,重庆渝隆资产经营(集团)有限公司持股20%,核工业金华建设集团有限公司持股1%;九源(北京)国际建筑顾问有限公司持股1%)。
项目公司负责红育坡片区老旧小区改造项目的全过程投融资、设计、建设、运营、维护及移交等所有工作,合作期限为11年(建设期1年,运营期10年),并适当给予可行性缺口补助,建设银行对该项目提供专项贷款支持。

在回报机制方面,确保社会资本能够实现“微利可持续”,主要依靠改造后的长期运营来获得收益。对此,愿景集团在“改管一体化”的长效运营模式下,梳理了老旧闲置办公楼宇、老旧闲置商业楼、沿街铺面、社区便民用房、停车场、物业管理、广告与楼栋保洁8大运营资源。通过对上述运营资源的整合,形成了项目自身造血机制。
(三)“政府+市场”模式
“沙坪坝磁器口片区更新项目”作为“政府+市场”模式的代表案例,是一个由政府主导统筹,规划设计全程参与,多主体分块实施运营的项目,更新内容包含历史文化保护、公共空间提升、特色项目开发、基础设施完善等。在更新过程中,政府平台针对公共类项目进行投资,构建城市更新的“骨架”,以此为基础,通过多主体分块实施运营,逐步完善“机体”功能,形成“政府+市场”共谋共建共治共享的长效更新运营机制。

1. 政府层面,建立磁器口提档升级指挥部,搭建各项工程的统筹平台,负责主要公共空间及古镇核心区域的品质提升,比如由重庆沙坪坝交通实业有限公司(沙坪坝区交通局下属平台公司)负责磁正街、磁横街、磁童路等公共类相关项目的更新工作。
2. 市场层面,则对分布于古镇周边的项目展开更新实施工作,比如由金融街控股股份有限公司主导后街项目,陕西旅游集团投资管理有限公司主导金碧正街项目。
(四)“政府+企业+居民”共同实施模式
戴家巷老街区更新项目由政府出资通过“微改造”方式开展区域环境提升,建设崖壁步道,国企平台公司征收部分房屋进行改造,引入文化创意、餐饮酒店等业态,使周边物业价值大幅提升,带动居民自发开展临街房屋装修,形成各具特色的小店。该项目亦被选入住建部《实施城市更新行动可复制经验做法清单》(第一批)。根据公开资料显示,该项目更新内容包括:
1. 老旧小区改造:对16栋原有老旧住宅(约6.2万平方米)进行改造提升,涉及1000余户居民。
2. 崖壁步道建设:新建崖壁步道1100米,绿化品质提升6000平方米,危岩治理10余处,保护修缮老城墙200余米,形成吊脚楼畔、峭壁黄葛等6处景观及5处观景平台。
3. 商业空间更新改造:通过征收、收购等方式整合11000平方米房屋资产,按照“留改拆”并举的原则,以“微更新”打造核心商业区,采取外墙保留、结构加固、功能调整等方式保留老旧建筑,改建临时商业建筑,拆除危房违建后释放公共空间。
本图片来源于网络,仅供学习研究之用。(五)“投资人+EPC+O”模式的探索适用
“投资人+EPC+O”模式主要适用地方国企实施的公益性与经营性打包的片区开发项目或者纯市场化和经营性项目。该模式下,政府授权的平台公司作为城市更新项目业主方,通过公开招标选择符合条件的社会投资人合资成立项目公司。项目公司成立后,由项目公司具体负责项目投融资、勘察设计、工程建设、运营、移交等相关工作。中标的社会投资人具体承担项目开发建设运营资金,招商引资、产业导入、基础设施运营维护、配套商业统一运营和物业管理等等。社会投资人具有勘察、设计和施工等资质,根据《中华人民共和国招标投标法实施条例》第九条,依法能够自行建设、生产或提供的,有权承接项目勘察、设计和施工相关任务,无须二次招标(两标并一标)。合作期满后,项目公司将项目范围内配套基础设施及相关资产权益移交给平台公司或政府指定机构。
就目前而言,中标合作方多为实力雄厚的央企或规模较大的开发商和施工队单位,特别是在片区开发项目中,通过整体平衡实现项目的可持续经营。
第二章 成都市城市更新及城中村改造的政策体系、推进流程、征拆模式、产业导入、投融资模式及案例分析
成都的城市更新强调“有机更新”,以公园城市引领高品质城市空间,走向成片化、体系化、系统化,旨在传承历史记忆,以产业为导向,促进产业转型升级,追求“策划-规划-设计-运营”一体化更新机制,搭建政府引导、市场主体、商业化逻辑的更新架构,发挥政府规划引领、政策支持、资源配置的作用,通过制定机会清单吸引社会资本参与城市更新;通过划分更新单元,对项目进行精准分类,聚焦更新主体与更新对象的特点,采取最适宜的更新方式进行更新。按照片区综合开发的理念,统筹采取自主改造、政府收储、协议置换、增容技改等再开发模式,探索实行“带建设方案挂牌”的出让方式,发挥市场主体的作用,建立城市更新用地支持机制,实现城市建设与发展治理相结合的多元更新。
成都市2024年政府工作报告指出,2023年,城市品质全面提升。居住环境不断优化,深入实施106个片区更新项目,建成特色街区20条,打造未来公园社区75个,完成社区微更新项目345个,改造老旧院落616个、城中村3236户、棚户区3151户,筹集建设保障性租赁住房6.1万套(间),打通中心城区“断头路”24条。报告强调,2024年要加快推进“三大工程”,实施城中村改造项目70个、“平急两用”公共基础设施项目30个,建设保障性住房5000套......坚持要素跟着项目走,加大资金、土地、能源等保障力度,扩大重点项目智慧管理覆盖面,用好政府和社会资本合作新机制,让每个好项目快落地、快建成、快达效......推动区(市)县结对联动起势见效,高标准编制合作区规划,支持创新合作共建、飞地园区、托管建设等结对模式,建立健全统计分算、财税分成、考核共担等利益合作机制,实施产业引育、产业协作、公服配套等重大项目200个以上,实现“点、线、面”相互呼应、整体成势。纵深推进“三个做优做强”,深化24个重点片区规划和城市设计,攻坚实施重点片区项目集群和基本功能扩容下沉项目、完成投资1400亿元以上,促进基本功能就近满足、核心功能相互支撑、特色功能优势彰显,加快建设形神兼备的公园城市示范区......强化土地节约集约高效利用,稳慎推进农村集体经营性建设用地入市试点,依法开展地下空间多元复合利用,推行租赁、弹性出让等差异化供地方式,加大批而未供和闲置土地处置力度,盘活低效工业用地7500亩以上,全力支持高精尖、轻生产、低噪音等工业企业上楼发展......持续加强精细管理。深入推进片区更新,打造特色街区20条,新实施15个片区既有建筑风貌提升,改造老旧院落630个......保障住房供给。建设保障性住房5000套,筹集建设保障性租赁住房3万套(间),发放公租房租赁补贴8000户......危旧房屋改造。改造城中村5780户、老旧院落630个、农村危房100户;实现既有住宅自主增设电梯800台;新增网络覆盖电梯不少于8000台......
在住房和建设部办公厅公布的第一批和第二批《实施城市更新行动可复制经验做法清单》中,对成都的城市更新的一些经验也进行了说明。

一、成都城市更新/城中村改造规划、政策体系及基本内容
(一)成都城市更新规划及政策体系
成都以《成都市城市有机更新实施办法》为纲领,建立市-区(市)县-更新单元三级规划体系,并搭建起包含配套政策、实施计划、操作指引等一系列配合性支持文件的“1+N”政策技术体系。

(二)成都城市更新对象及更新主要方式
成都城市更新的主要对象包括老旧小区(院落)、城中村、历史文化遗存、低效工业区、老旧商品交易市场、老旧公共空间类。成都城市更新按照“少拆多改、注重传承”的原则,采取留改建相结合,以保护传承、优化改造为主,拆旧建新为辅。

(三)工作机制

(四)成都城市更新演变特点
1. 更新范围
从“点状式——碎片化的旧城改造模式——中心城区整体更新”方向转变,目前集中成片推进更新。
2. 实施方式
从“政府全力主导——政府主导,引入商业资本市场开发——政府授权国有主导+社会力量多方参与”转变,采用自主改造、政府收储、协议置换等再开发模式具体操作。
3. 更新对象多元化
强调城市有机更新,打造公园城市,增加了历史文化保护更新、地下空间综合开发、公共服务配套完善等改造内容。结合项目特点,在提升居民生活品质的同时,形成文博、文旅、文化、文创、产业协同发展。
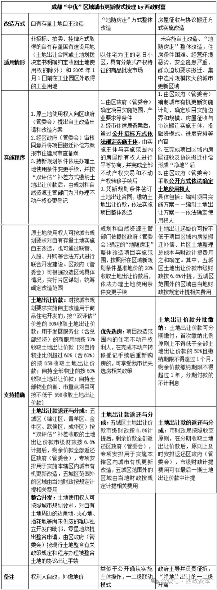
二、成都“中优”区域城市更新
《成都市人民政府办公厅关于进一步推进“中优”区域城市有机更新用地支持措施的通知》(成办发〔2021〕33号)明确“发挥市场主体作用,鼓励支持原土地使用权人及各类市场主体积极参与城市有机更新,推动对自有存量土地进行自主改造或联合开发,实现多方利益共赢”......“结合城市有机更新工作实际,探索城市更新改造项目市场化运作模式,创新土地供应方式,加快盘活城镇存量、低效国有建设用地,提高城市更新改造效率”。成办发〔2021〕33号对于“中优”区域(中部区域是都市功能优化区)的改造方式也做了明确,即“自有存量土地自主改造”、“地随房走”方式整体改造、房屋征收与协议搬迁方式实施改造。

此外,为了确保对产业的保护,《成都市人民政府办公厅关于印发成都市进一步疏解中部区域非核心功能高品质提升城市能级若干政策的通知》(成办函〔2018〕41号,注意该政策有效期为5年)提出“优先保障搬迁企业”用地,提出了“土地置换”的方式,即“按照“中优”区域规划和产业提档升级要求列入搬迁名单(工业用地、批发市场、仓储物流等)的外迁企业,可采取土地置换方式,由接纳地政府(管委会)申请纳入市年度重点项目管理,优先解决用地指标,并在符合产业规划和准入条件的区域,以协议出让方式按土地使用标准供地。对投资强度达不到准入标准、不具备单独供地的搬迁企业,相关园区优先安排其使用标准厂房。”
三、成都城市更新主要资金来源
《成都市人民政府办公厅关于印发成都市城市有机更新实施办法的通知》(成办发〔2020〕43号)、《成都市人民政府办公厅关于印发成都市进一步疏解中部区域非核心功能高品质提升城市能级若干政策的通知》(成办函〔2018〕41号)等文件明确了城市更新资金的主要来源包括政府财政资金(含财政返还地方部分)、专项债资金、政策性银行贷款、城市更新基金、社会主体合作资金等等,以及目前城中村改造专项借款也已经下发。此外,《成都市金牛区人民政府关于印发成都市金牛区政府投资基金暂行管理办法的通知》提及可以投资“重大城市更新项目、基础设施项目等区委区政府确定的其他重点领域”。
1.《成都市人民政府办公厅关于印发成都市城市有机更新实施办法的通知》(成办发〔2020〕43号)
第二十五条 鼓励和引导社会资本通过公开、公平、公正方式参与城市有机更新项目,探索城市有机更新政府与居民合理共担机制、政府和社会资金合作建设模式。
第二十六条 设立城市有机更新资金,用于支持城市有机更新工作。对政府投资项目,以直接投资方式予以支持;对城市发展需要且难以实现平衡的项目,经市政府认定后可采取资本金注入、投资补助、贷款贴息等方式给予支持。
第二十七条 鼓励积极利用国家政策性金融对城市有机更新的支持政策筹集资金。引导商业金融机构创新服务产品,支持城市有机更新资金筹措。
2.成都市人民政府办公厅关于印发成都市进一步疏解中部区域非核心功能高品质提升城市能级若干政策的通知(成办函〔2018〕41号)
十二、创新财政支持城市更新方式
建立成都发展基金城市更新子基金,重点支持“中优”区域棚户区改造、老旧院落改造、历史文化建筑保护、工业文化遗产保护等城市更新项目。
十三、加大市级财政对都市功能优化区项目的支持力度
对在“中优”区域内改造整理的国有存量土地(含工业用地),公开出让后其土地出让价款由市、区按现行财政管理体制进行分享,市级分享部分扣除规定计提外全部返还属地政府。“双评估”价差收取的土地出让价款纳入市、区共享范围,并将成都天府新区、成都高新区、龙泉驿区、青白江区、新都区、温江区、双流区、郫都区收取的土地出让价款返还属地政府。对于锦江区、青羊区、金牛区、武侯区、成华区企业自主改造项目收取的报建费,按50%返还项目所在地政府。返还所得部分属地政府应全部用于“中优”区域基础设施、公建配套和产业培育等项目。
此外,值得注意的是《成都市成华区城市更新投融资试行办法(征求意见稿)》(下称“征求意见稿”)对城市更新的资金来源等进行了相对详细的说明,并且提到《成都市有机更新资金管理办法》(成住建发﹝2020﹞164号,目前无法找到公开资料)。
根据《征求意见稿》相关内容,“合理安排城市更新单元启动时序、动态优化投融资策略,以政策性贷款、专项债等低息融资有效保障初期规模性投入,引入社会资本共同实施收益高、回报快、产业运营要求高的项目,推进分期滚动更新改造及建设运营,更大程度挖掘、动员全区力量,不断撬动社会资本、拓宽融资渠道”。第六条(资金来源)“城市更新主体资金来源主要有财政资金、政府专项债、专项基金、国企自有/融资资金、参与社会资本方资金及国有存量土地使用权人和房屋所有权人自筹资金等”。《征求意见稿》关于资本金来源、社会资本参与城市更新方式等内容也具备参考价值:
1.资本金层面
资本金可以由居民出资、市区级财政补贴、政府专项债、国有企事业单位等老旧小区原产权单位给予的资金;城市更新专项基金。
2.社会资本参与
(1)社会资本参与项目类型
引入社会资本共同实施收益高、回报快、产业运营要求高的项目,推进分期滚动更新改造及建设运营;社会资本通过公开竞标实施“地随房走”整体改造等等
(2)社会资本参与方式
《征求意见稿》列示的社会资本参与城市更新方式的主要模式如下图所示:

四、征拆及土地供应机制
(一)房屋征拆
1.《成都市住房和城乡建设局关于国有土地上房屋征收与补偿有关问题的通知》(成住建发〔2020〕358号),对国有土地上的房屋征拆补偿等进行了明确的规定。
2. 成都市人民政府办公厅关于贯彻《四川省国有土地上房屋征收与补偿条例》的通知(成办发〔2020〕92号),明确了“政府负责、房屋征收部门或其委托的市、县级政府确定的事业单位或国有企业、街道办事处、镇政府具体实施”的工作机制,且可以通过购买公共服务的方式完成测绘、评估、法律、劳务服务等相关工作。即“一、进一步明确工作职责......市政府、各区(市)县政府、具有房屋征收职权的管委会(以下统称市、县级政府)负责本行政区域的房屋征收与补偿工作,市、县级政府确定的房屋征收部门组织实施本行政区域的房屋征收与补偿工作。房屋征收部门可委托市、县级政府确定的事业单位或国有企业、街道办事处、镇政府作为房屋征收实施单位,承担房屋征收与补偿的具体工作。根据需要可以通过购买公共服务的方式完成测绘、评估、法律、劳务服务等相关工作”。
3. 成办发〔2020〕92号对旧城区改建房屋征收项目提出了“启动房屋征收程序前,房屋征收部门应当组织征求房屋所有权人的意见,进行先行协商。总户数超过95%且房屋所有权总面积过三分之二的房屋所有权人明确同意改建的,方可纳入旧城区改建范围......关于旧城区改建房屋征收项目的协议签订。房屋征收部门应当组织被征收人根据补偿方案,签订附生效条件的补偿协议。在签约期限内,签订附生效条件的补偿协议的户数达到规定比例的,由市、县级政府作出征收决定;在签约期限内,签约比例未达到规定比例的,终止征收程序。附生效条件的补偿协议生效后,不再另行签订征收补偿协议。签约比例根据项目实际情况确定,但不得低于95%”,即对人头数、砖头数、签约率均有要求。
4. 强制征收。《成都市人民政府办公厅关于进一步推进“中优”区域城市有机更新用地支持措施的通知》(成办发〔2021〕33号)对“中优”区域对采取作出房屋征收决定的方式实施改造的房屋被征收人的行政强制执行相关内容进行了明确,“(二)做好行政征收强制执行有关工作......对采取作出房屋征收决定的方式实施改造的房屋被征收人,在法定期限内不申请行政复议或者不提起行政诉讼,在征收补偿决定规定的期限内又不搬迁的,区政府(管委会)可依法申请人民法院强制执行。”
(二)土地供应机制
《成都市人民政府关于进一步加强土地出让及供后管理的实施意见》(成府发[2022]16号 )、《成都市人民政府办公厅关于印发成都市进一步疏解中部区域非核心功能高品质提升城市能级若干政策的通知》(成办函〔2018〕41号)等政策对土地供应机制进行了明确,即以“净地”、公开方式出让为基本原则。同时注意成办函〔2018〕41号提及的“中优”区域不同改造方式下的土地供应方式。此外《成都市人民政府办公厅关于印发成都市城市有机更新实施办法的通知》(成办发〔2020〕43号)第二十二条明确“城市有机更新涉及搬迁补偿的,可采取公开方式确定土地使用权人作为项目开发建设主体,并预先约定土地出让合同生效及解约条件,区政府(管委会)组织实施搬迁补偿后,移交土地使用权人实施开发建设”。

此外,需特别注意、成府发[2022]16号的相关内容:
1. 严格实行“净地”出让审查。拟出让宗地应纳入土地储备库,录入“自然资源部土地储备监测监管系统”,并取得统一电子监管号。拟出让宗地必须是征收(拆迁)安置补偿落实到位、没有法律经济纠纷、土地权利清晰并已注销原不动产权利证书、规划条件明确、具备动工开发基本条件的“净地”。不具备“净地”条件的宗地,一律不得出让。
2. 规范确定供地方式、规模和价格。经营性用地必须以招标拍卖挂牌方式出让;商品住宅以及含商品住宅的用地,一律以拍卖方式公开出让。
3. 工业项目。工业用地采取短期出让、长期出让、租赁以及使用标准厂房等多种供地方式。采取短期出让或租赁的,短期出让年限一般不超过20年,租赁年限一般不超过10年,可在首次出让(租赁)方案和《国有建设用地项目履约协议书》中明确,对项目到期后仍符合规划和产业要求的,经批准可采取协议方式续期并明确续期年限和价格。对符合产业功能区主导产业规划、达到准入条件、具备单独供地条件的战略性新兴产业、先进制造业等鼓励类国家、省、市重大工业项目,由区(市)县政府(管委会)向市经信局书面申请,市经信局组织相关部门会审,上报市政府批准后,可按法定最高出让年限50年长期出让。区(市)县政府(管委会)应加大标准厂房建设力度,为小微型、尚需孵化以及不具备单独供地条件的企业提供生产场所。工业用地的出让起始价原则上不得低于我市工业用地出让指导价标准。实行工业用地短期出让或租赁的,按照年均工业用地出让指导价计算土地出让价款或租金。对于鼓励类国家、省、市重点项目用地采取出让方式的,可按不低于我市工业用地出让指导价的70%确定土地出让起始价;采取租赁方式的,可按不低于50%确定相应年期的土地租金。 工业用地的出让合同必须明确约定,工业用地改变土地用途的,必须由政府按原用途收回土地使用权,重新按规定程序出让。对于2005年1月1日以前在原工业集中发展区外取得的工业用地,经区(市)县政府(管委会)批准,报市经信局备案,可按新规划条件依法办理土地用途变更手续,并按“双评估”价差缴纳土地出让价款。2005年1月1日以后在原工业集中发展区外取得的工业用地,因城市规划调整需要改变土地用途的,由政府根据相关规定按原用途收回。
4. 商业、娱乐、旅游、商品住宅等经营性用地出让,不得违法违规设定影响公平、公正竞争的限制性条件。各类招商引资项目的投资协议或招商协议不得与土地出让的相关内容挂钩,不得以事先的会议纪要、签订的投资协议或招商协议等为依据,随意调整控制性详细规划,量身定制土地出让方案,倒置土地出让决策程序。
5. 土地出让收入按现行财政体制缴入地方国库,通过地方政府基金预算安排支出。
五、产业要求及导入
成都强调制造强市建设,出台了“1+1+6”政策体系,此外,《成都市人民政府关于前瞻培育未来产业构筑高质量发展新动能的实施意见》和《成都市人民政府办公厅印发〈关于前瞻培育未来产业的政策措施〉的通知》聚焦前沿生物、先进能源、未来交通、数字智能、泛在网络、新型材料等溜达领域前瞻培育未来产业。
因推文编辑字数限制,余下内容请联系后台小秘书领取。
更多基础设施及城市更新、城中村改造项目相关业务的沟通与合作,欢迎联系西政财富与西政资本。
4001102288 欢迎批评指正
All Rights Reserved 新浪公司 版权所有
