说一下上周市场方面争论非常激烈的一个话题。
先说一下结论——地方国企、城投平台将全面向市场化、产业化转型。原因有二,一是地方国企、城投平台的发债将与其经营能力、盈利能力与财务指标全面挂钩,达不到条件的无法新增债券发行;二是银行信贷系统与财政部注册会计师监管平台对接,地方国企、城投平台因融资需要而设置的两套账(内部真实账vs外部美化账)模式彻底终结,融资包装与财务粉饰退出历史,融资能力回归并挂钩自身经营能力。
以融资、基建、公益功能为主的地方国企、城投平台将全力转型为以经营性现金流为导向的经营性主体,这或许意味着传统的地方国企、城投平台已完成了他们的历史使命,并彻底向市场化、产业化转型。
一、地方国企、城投平台的发债偏向市场化、产业化的经营性主体,融资包装类、财务粉饰类城投主体无法继续融资续命
市场消息称,交易商协会已暂停除央企和“35号文名单”内城投企业外的债券发行审核,地方国企及产业类公司无论是借新还旧还是新增融资,均需市级以上政府出具书面确认函(简称“政府出函”)。
对于上述这则令人担忧的消息,我们详细分析一下背后的真实情况。
2025年1-3月,城投债发行共15762亿元,同比下降了13.7%,净融资1111亿元,同比下降了30.2%,其中,首次发债的城投类主体家数相较去年同期减少了18家,另外今年以来城投债发行利率已逐月上升。
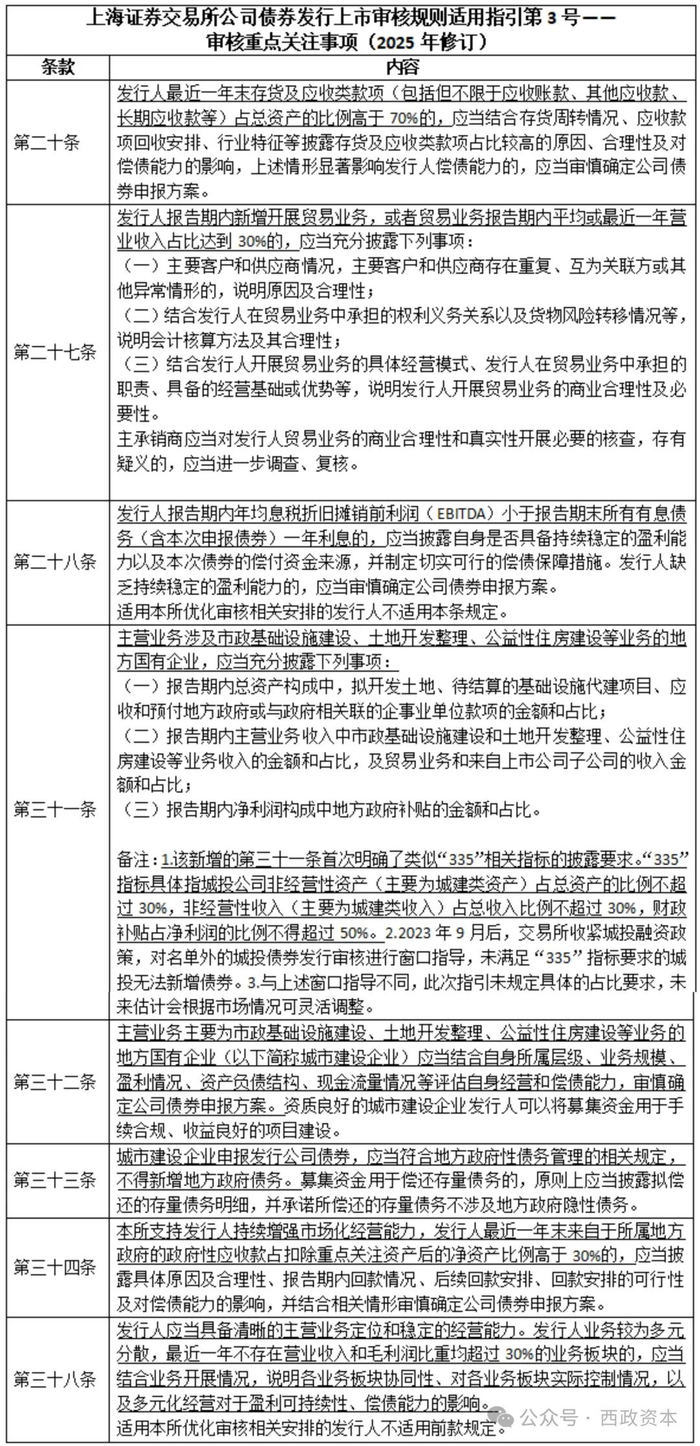
3月28日,上交所和深交所分别发布《上海证券交易所公司债券发行上市审核规则适用指引第3号——审核重点关注事项(2025年修订)》(以下简称“3号指引”)和《深圳证券交易所公司债券发行上市审核业务指引第2号——审核重点关注事项(2025 年修订)》。以“3号指引”为例,地方国企、城投平台今后的发债必须跟实际的经营能力以及新增的财务指标要求挂钩,具体条款举例如下:

根据“3号指引”的最新要求,我们建议同行们特别关注两个事情:
1.去年4月25日,上交所开展了城投产业化转型专场路演,截止当前已可以确认,上交所强调的城投转型要求的是“真转型”,包括有真实的经营能力、盈利能力,也即不能是虚假或数据转型。此次“3号指引”新增的第三十八条强调了“发行人应当具备清晰的主营业务定位和稳定的经营能力”,主要针对的就是以往申报新增债券的城投(含新产业类)主体中,那些为满足“335”指标要求而包装拼凑出来的平台,而这些平台基本都没有明确的业务定位和发展战略,主营业务也明显分散且没有协同性。
2.针对包装和拼凑出来的平台,“3号指引”针对性地增加了“贸易业务”和“多元化发行人”等审查要求。比如“贸易业务”审查方面,很多城投公司通过增加贸易业务来粉饰财务指标,包括提高收入规模、提高市场化业务收入占比以及优化现金流相关指标等,这虽然是城投公司常用的包装方法,但在业务模式上并未实质性改变企业的“造血”能力和偿债能力等。再比如“多元化发行人”审查方面,尽管“一揽子化债方案”落地后监管部门要求城投加快转型并压降区域城投数量,各地城投重组、整合产业资源以完成产业化转型的案例也明显增多,但仍有不少城投公司存在业务拼凑、过于分散,没有清晰的业务定位和稳定的经营能力等问题,比如有些城投转型仅为“并表”行为,并无实际业务的控制或参与。
二、地方国企、城投平台的非标融资将迎来至暗时刻?
很多同行问我们,2025年第二季度和第三季度是城投债到期的集中期间,“3号指引”等发布后,若部分城投债券无法顺利借新还旧,那城投平台是否会争相通过银行、信托、保理、融资租赁等非标融资解决生存和债务滚续问题,以避免大面积的逾期风险。
坦白地说,我们一开始确实有上述类似的期待,甚至一度认为我们今天的城投非标投资业务可以迅猛增长,但现实却啪啪打脸。4月11日,财政部、金融监管总局发布了《关于在银行信贷等业务领域开展审计报告批量查验试点工作的通知》(财会〔2025〕4号文),《通知》要求:
“实现银行业金融机构相关系统与财政部注册会计师行业统一监管平台对接,开展银行信贷审核业务领域审计报告批量自动查验、智能查验,公司理财、贸易金融等其他业务领域可参照信贷审核业务,实行审计报告批量查验。
系统对接完成后,试点银行业金融机构从客户处取得从统一监管平台下载的已赋码审计报告电子版原件并上传至业务系统,通过统一监管平台对审计报告进行批量查验。统一监管平台探索向试点银行业金融机构自动推送已查验审计报告后续状态变化信息,及时更新已查验审计报告状态,防范业务风险。”
市场方面认为,财会〔2025〕4号文的发布标志着城投公司财务合规化进入刚性约束时代,这一政策的发布不仅改变了城投平台融资的游戏规则,将财务粉饰和融资包装直接终结,还同时成为了推动城投平台市场化、产业化转型的关键转折点。
从结果上来看,后续城投平台发债肯定会继续收紧,并进一步加剧城投平台的信用分化,同时倒逼城投平台加快市场化业务的实质转型,以降低政府业务依赖。
我们这两天开会的时候,同事间吵得非常厉害,一个非常大的争论就是,如果城投债、城投非标都这么剧烈收缩,城投后面得怎么过、怎么玩,所以是不是迟早都会做一些修正,比如放开一些融资管制(尽管短期内看上去不太可能)。
4001102288 欢迎批评指正
All Rights Reserved 新浪公司 版权所有
