
本期主角:京菜
■初尝理由:
发展京菜是今年北京餐饮行业的重要议题之一,近两年北京餐饮市场陆续出现的一些新派北京菜品牌也逐渐成长为消费者青睐的对象,并为传统北京菜品牌提供了新的发展思路,为传承和发扬北京菜拓宽了想象空间。
本期,北京商报记者就体验了最近两年备受消费者关注的两家京菜品牌——局气和小吊梨汤,体验过程中记者发现,两家餐厅在菜品研发上都做了改良和创新,在环境及北京文化的体现上也表现不俗,但服务水平仍有提升空间。
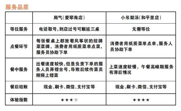
服务品质局气(爱琴海店)服务频出差错





上周三晚7:30左右到达局气(爱琴海店),仍然有少数消费者在门口排队,消费者可以在到店前通过客服电话提前排号,到店如果过号,店方会在已有排号的基础上顺延三桌安排消费者就餐,可以节省不少时间。入座后,可以看到在餐桌的醒目位置上摆放着店内的招牌菜,并做成风筝的形状,十分醒目。纸质菜单上,有招牌菜品创始人的介绍,很有故事性和趣味性。由于当时店内的用餐消费者比较多,服务滞后的情况时有发生,负责点单的服务员把台号弄错,导致传菜员上菜的时候经常上错菜,还需要反复核实才能上菜,导致上菜速度比较慢。
上周四中午12:00左右到达小吊梨汤(和平里店),店内的用餐人数很多,但是不需要等位,消费者落座后,服务人员拿来菜单就要去忙别的事情。由于记者一行人用餐的位置比较僻静,服务员总是隔很久才能过来一趟,服务滞后情况比较严重。点完单上完菜品后,几乎没有什么餐中服务,直到买单。小吊梨汤的桌上放着二维码,是给消费者提供微信买单用的。扫码后,消费者的台号、消费信息以及消费金额都能显示出来,十分便捷。
点评两家餐厅在不同的用餐高峰时期上座率都很高,可见两家京菜餐厅均拥有很高的人气。另外,两家餐厅的服务人员也普遍比较年轻,服务态度较好,但是在用餐高峰时段均出现不同程度服务滞后的情况,尤其是局气(爱琴海店)的服务人员弄错台号,给传菜员以及两桌消费者都带来很大不便,影响消费体验。
硬件环境
两家餐厅“花样”比拼“京味儿”





局气(爱琴海店)从门头开始就是北京味十足,很多消费者即便不知道局气这一品牌,也能看出店内应该是经营北京菜。餐厅内部布局十分紧凑,餐厅的过道和餐桌之间的距离都比较狭窄。餐厅在设计上多用隔断,并用灯光对每张餐桌区隔,尽可能地减少消费者之间的干扰。餐厅内部的装修装饰融入了很多北京文化元素,很有趣味。包间名称以及桌台号也都用北京胡同的名称做区别,有年代感但也不乏时尚。卡座的设计有点像凉亭,十分新颖。美中不足的是,卡座的座椅太高,但餐桌比较低,让人感觉有些不适。
小吊梨汤(和平里店)位于一个小区门口,位置比较偏,但不是很难找。店门口没有特殊的装饰,门头也很简单,正门很小,但是店内可以说是别有洞天。餐厅内部有很多隔断,将整个餐厅隔成数个小厅,每个厅内都有数量不同的餐桌。第一次去的消费者很容易在餐厅里迷路。餐厅整体布局也比较紧凑,用餐高峰期人声鼎沸,消费者之间的干扰较大。店内整体的装修风格比较复古,从餐桌、餐具上就能看出来。店内还会播放说书,让人觉得置身于老北京随处可见的茶馆中。
点评两家餐厅均在硬件环境方面融入了北京元素,风格复古但却不失时尚,相比之下局气(爱琴海店)整体更有特色,比较有趣味性,识别度也较高。达到了让人一看装修就知道餐厅菜系的效果。
菜品特色新派京菜强势崛起





局气的菜品以创意北京菜文明,从菜名到菜品的呈现方面都很有创意,吸引了很多年轻消费者。局气的蜂窝煤炒饭上桌时会有服务人员点火,就像是着火的蜂窝煤,并且分为甜、咸两种口味供消费者选择。黑米香味比较独特,且口感很Q弹,和腊肉搭配在一起别有一番风味。另外梅姐红烧肉肥瘦搭配合适,红烧肉肥而不腻,味道也很不错。另外,局气菜单上对一些民间收集来的菜品进行了详细的介绍,让消费者能了解到菜品背后的故事,很有意思。
小吊梨汤的菜品种类十分丰富,多数菜品的分量比较少,但是摆盘比较精致。桃仁剔炒鸡的鸡肉很滑嫩,菜品的味道搭配得也很适宜,虽然甜但并不腻人,并且很下饭。椒麻排骨的分量则比较少,差不多是两个人能吃完的程度。排骨的肉质稍微有些老,闻起来花椒味很重但是入口并没有非常麻。牛肉烩饭是店内很多消费者都会尝试的招牌主食,烩饭的品相让人很有食欲,牛肉也比较嫩,米饭也很入味,但是比较烫,要晾很久才能吃。
点评北京菜作为鲁菜的分支,喜用酱,因此很多菜品呈现出的颜色都是酱黄色,卖相并不是很好,尤其是对于一些南方消费者而言。但是局气和小吊梨汤在菜品的研发和设计方面下了不小工夫,让北京菜用更加新颖及有创意的方式呈现给消费者,并给菜品赋予更多色彩,做到色香味俱全并成功勾起消费者的食欲。
.
4001102288 欢迎批评指正
All Rights Reserved 新浪公司 版权所有